Suppr超能文献

二硫键驱动细胞焦亡相关特征在胰腺癌中的预后及免疫治疗潜力

Prognostic and immunotherapeutic potential of disulfidptosis-associated signature in pancreatic cancer.

作者信息

Cui Ran, Wang Gaoming, Hu Renhao, Wang Yongkun, Mu Huiling, Song Yanxiang, Chen Bo, Jiang Xiaohua

机构信息

Department of Hepatopancreatobiliary Surgery, Shanghai East Hospital, School of Medicine, Tongji University, Shanghai, China.

Department of Biliary-Pancreatic Surgery, Renji Hospital Affiliated to Shanghai Jiao Tong University School of Medicine, Shanghai, China.

出版信息

Front Immunol. 2025 Mar 26;16:1568976. doi: 10.3389/fimmu.2025.1568976. eCollection 2025.

Abstract

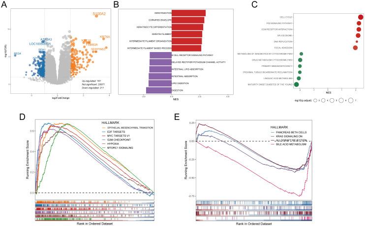
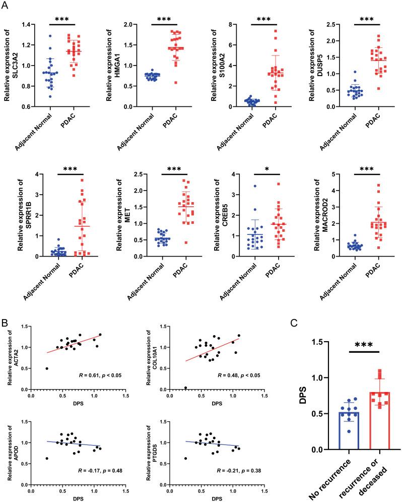
Disulfidptosis is a newly discovered formation of programmed cell death. However, the significance of disulfidptosis in pancreatic adenocarcinoma remains unclear. Our investigation aims to elucidate the significance of disulfidptosis in pancreatic ductal adenocarcinoma by integrating diverse datasets, including bulk RNA sequencing data, microarray profiles, single-cell transcriptome profiles, spatial transcriptome data, and biospecimens. Utilizing various bioinformatics tools, we screened disulfidptosis-related genes based on single-cell RNA sequencing profiles, subsequently validating them through enrichment analysis. An 8-gene disulfidptosis-related prognostic signature was established by constructing massive LASSO-Cox regression models and validated by multiple external PDAC cohorts. Evaluation methods, such as Kaplan-Meier curves, ROC curves, time-dependent ROC curves, and decision curve analysis, were employed to assess the prognostic signature's reliability. High disulfidptosis-related scores were associated with a poorer prognosis and diminished sensitivity to immune checkpoint blockade. Further investigation uncovered that the potential components of elevated DPS involve malignant tumor hallmarks, extensive interactions between myCAFs and tumor cells, and the exclusion of immune cells. Cell-cell communication analysis highlighted myCAFs' role in signaling, potentially influencing tumor cells towards increased malignancy through collagen, laminin, and FN1 signaling networks. Spatial transcriptome analysis confirmed the crosstalk between myCAFs and tumor cells. Biospecimens including 20 pairs of PDAC samples and adjacent normal tissues further demonstrated the robustness of DPS and its correlation with CAF markers. In conclusion, our study introduces a novel disulfidptosis-related signature with high efficacy in patient risk stratification, which has the ability to predict the sensitivity to immune checkpoint blockade.

摘要

二硫化物诱导的细胞焦亡是一种新发现的程序性细胞死亡形式。然而,二硫化物诱导的细胞焦亡在胰腺腺癌中的意义仍不清楚。我们的研究旨在通过整合多种数据集,包括批量RNA测序数据、微阵列图谱、单细胞转录组图谱、空间转录组数据和生物标本,来阐明二硫化物诱导的细胞焦亡在胰腺导管腺癌中的意义。利用各种生物信息学工具,我们基于单细胞RNA测序图谱筛选了与二硫化物诱导的细胞焦亡相关的基因,随后通过富集分析对其进行验证。通过构建大量LASSO-Cox回归模型建立了一个8基因的二硫化物诱导的细胞焦亡相关预后特征,并通过多个外部胰腺导管腺癌队列进行了验证。采用Kaplan-Meier曲线、ROC曲线、时间依赖性ROC曲线和决策曲线分析等评估方法来评估预后特征的可靠性。高二硫化物诱导的细胞焦亡相关评分与较差的预后和对免疫检查点阻断的敏感性降低相关。进一步的研究发现,升高的二硫化物诱导的细胞焦亡的潜在成分涉及恶性肿瘤特征、肌成纤维细胞与肿瘤细胞之间的广泛相互作用以及免疫细胞的排除。细胞间通讯分析突出了肌成纤维细胞在信号传导中的作用,可能通过胶原蛋白、层粘连蛋白和纤连蛋白1信号网络影响肿瘤细胞向更高恶性程度发展。空间转录组分析证实了肌成纤维细胞与肿瘤细胞之间的相互作用。包括20对胰腺导管腺癌样本和相邻正常组织的生物标本进一步证明了二硫化物诱导的细胞焦亡的稳健性及其与肌成纤维细胞标志物的相关性。总之,我们的研究引入了一种在患者风险分层中具有高效性的新型二硫化物诱导的细胞焦亡相关特征,它有能力预测对免疫检查点阻断的敏感性。

https://cdn.ncbi.nlm.nih.gov/pmc/blobs/5cce/11979277/e3fafc151426/fimmu-16-1568976-g001.jpg

文献AI研究员

20分钟写一篇综述,助力文献阅读效率提升50倍。

立即体验

用中文搜PubMed

大模型驱动的PubMed中文搜索引擎

马上搜索

文档翻译

学术文献翻译模型,支持多种主流文档格式。

立即体验