Suppr超能文献

在化疗诱导的围绝经期模型中,使用含有血管生成分子和抗氧化剂的仿生支架恢复卵巢功能

Ovarian Function Restoration with Biomimetic Scaffold Incorporating Angiogenic Molecules and Antioxidant in Chemotherapy-Induced Perimenopausal Model.

作者信息

Kim Da-Seul, Jeong Dong Seok, Park So-Yeon, Jung Ji-Won, Lee Jeoung Eun, Lee Jun-Kyu, Baek Seung-Woon, Lee Dong Ryul, Han Dong Keun

机构信息

Department of Biomedical Science, CHA University, Seongnam-si, Gyeonggi-do, 13488, Republic of Korea.

Division of Engineering in Medicine, Department of Medicine, Harvard Medical School, Brigham and Women's Hospital, Cambridge, MA, 02139, USA.

出版信息

Adv Healthc Mater. 2025 May;14(13):e2403944. doi: 10.1002/adhm.202403944. Epub 2025 Apr 10.

Abstract

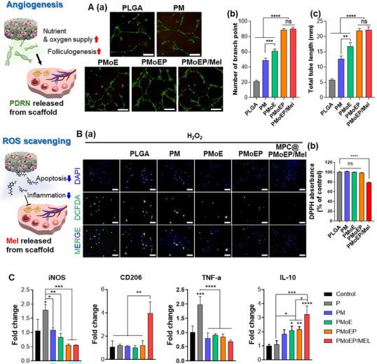
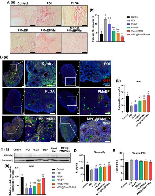
Chemotherapy-induced premature ovarian insufficiency (POI) is a major cause of infertility and hormonal imbalance in young female cancer survivors. In this study, developed a biomimetic scaffold is developed that incorporates polydeoxyribonucleotide (PDRN) and melatonin to restore ovarian function. The scaffold is designed to mimic the ovarian extracellular matrix (ECM), enhancing angiogenesis, promoting antioxidant effects, and reducing reactive oxygen species (ROS). Human embryonic stem cell-derived mesenchymal progenitor cells (hESC-MPCs) are also incorporated to further support tissue regeneration. The scaffold demonstrated strong efficacy in improving cell survival, promoting folliculogenesis, and restoring ovarian function in a chemotherapy-induced perimenopausal mouse model. Results showed that the scaffold enhanced vascularization, reduced fibrosis, and normalized hormone levels, including estrogen (E) and anti-Müllerian hormone (Amh). Additionally, the transplantation of the scaffold restored fertility rates and increased the number of offspring in treated mice. This approach presents a promising solution for improving ovarian recovery and fertility preservation in patients with chemotherapy-induced POI, offering a novel therapeutic strategy for reproductive health.

摘要

化疗诱导的卵巢早衰(POI)是年轻女性癌症幸存者不孕和激素失衡的主要原因。在本研究中,开发了一种仿生支架,其包含聚脱氧核糖核苷酸(PDRN)和褪黑素以恢复卵巢功能。该支架旨在模拟卵巢细胞外基质(ECM),增强血管生成,促进抗氧化作用,并减少活性氧(ROS)。还加入了人胚胎干细胞衍生的间充质祖细胞(hESC-MPCs)以进一步支持组织再生。在化疗诱导的围绝经期小鼠模型中,该支架在改善细胞存活、促进卵泡发生和恢复卵巢功能方面显示出强大的功效。结果表明,该支架增强了血管化,减少了纤维化,并使激素水平正常化,包括雌激素(E)和抗苗勒管激素(Amh)。此外,该支架的移植恢复了治疗小鼠的生育率并增加了后代数量。这种方法为改善化疗诱导的POI患者的卵巢恢复和生育力保存提供了一个有前景的解决方案,为生殖健康提供了一种新的治疗策略。

https://cdn.ncbi.nlm.nih.gov/pmc/blobs/f23a/12083436/c497387bf914/ADHM-14-0-g006.jpg

文献AI研究员

20分钟写一篇综述,助力文献阅读效率提升50倍。

立即体验

用中文搜PubMed

大模型驱动的PubMed中文搜索引擎

马上搜索

文档翻译

学术文献翻译模型,支持多种主流文档格式。

立即体验