Suppr超能文献

MET通过促进TRIB3介导的FOXO1降解来促进肝细胞癌的发展。

MET promotes hepatocellular carcinoma development through the promotion of TRIB3-mediated FOXO1 degradation.

作者信息

Wang Tiantian, Rao Dean, Fu Chenan, Sun Zhoubin, Luo Yiming, Lu Junli, Jin Jie, Li Han, Fan Feimu, Liang Huifang, Huang Wenjie, Xia Limin

机构信息

Hubei Key Laboratory of Hepato-Pancreato-Biliary Diseases, Hepatic Surgery Center, Tongji Hospital, Tongji Medical College and State Key Laboratory for Diagnosis and Treatment of Severe Zoonotic Infectious Diseases, Huazhong University of Science and Technology, Clinical Medicine Research Center for Hepatic Surgery of Hubei Province, Key Laboratory of Organ Transplantation, Ministry of Education and Ministry of Public Health, Wuhan, China.

Department of Gastroenterology, Institute of Liver and Gastrointestinal Diseases, Hubei Key Laboratory of Hepato-Pancreato-Biliary Diseases, Tongji Hospital of Tongji Medical College, Huazhong University of Science and Technology, Wuhan, China.

出版信息

Clin Mol Hepatol. 2025 Jul;31(3):1032-1057. doi: 10.3350/cmh.2024.1163. Epub 2025 Apr 11.

Abstract

BACKGROUND/AIMS: Hepatocellular carcinoma (HCC) is a highly heterogeneous disease, and abnormal MET expression plays a crucial role in its progression. However, the specific pathogenic mechanisms of MET in HCC have yet to be fully elucidated. This study aimed to uncover the oncogenic mechanisms of MET in HCC and explore potential therapeutic implications.

METHODS

Transcriptomic data from the HTVi MET/β-catenin HCC model and GSEA results from TCGA LIHC cohorts were analyzed to identify key genes in HCC development. In vitro assays and in vivo models were used to investigate the role of TRIB3 in HCC progression. Immunofluorescence, co-IP, qRT-PCR, and WB revealed target genes regulated by TRIB3. An AAV8-shTRIB3 construct was developed and we assessed its therapeutic potential.

RESULTS

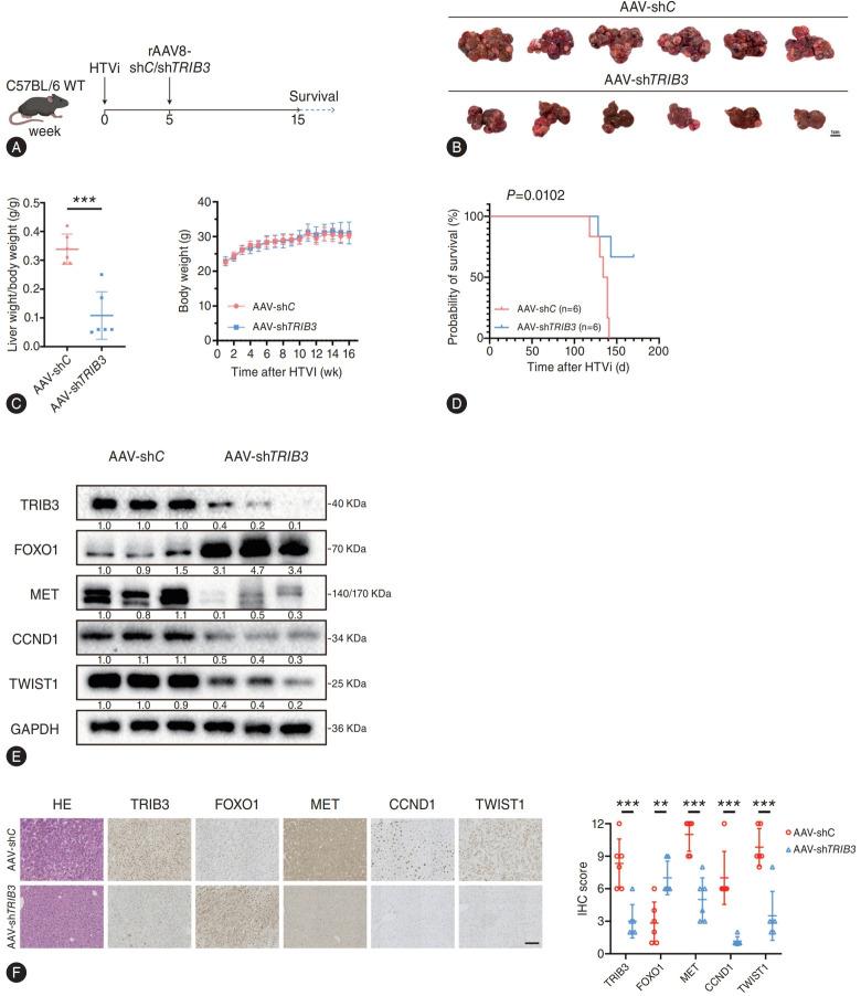
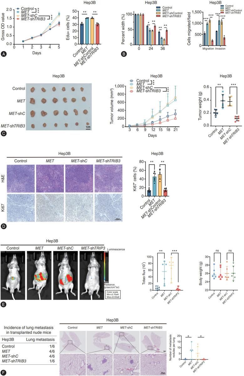
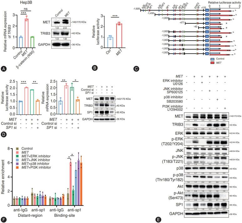
MET promoted HCC development both in vitro and in vivo by upregulating the oncogenic protein TRIB3. Mechanistically, MET transcriptionally activated TRIB3 via the ERK/SP1 axis. TRIB3 then recruited the E3 ubiquitin ligase COP1, which facilitated the ubiquitination and degradation of the tumor suppressor transcription factor FOXO1. TRIB3-mediated FOXO1 ubiquitination upregulated the expression of MET, CCND1 and TWIST1. In clinical HCC samples, TRIB3 expression was correlated with MET and FOXO1 levels. Liver-specific knockdown of TRIB3 by AAV8-shTRIB3 significantly inhibited MET-driven HCC development.

CONCLUSION

Our results revealed that TRIB3 and COP1 act as key mediators in MET-driven HCC progression. Targeting the MET-TRIB3-FOXO1 regulatory axis may offer a promising therapeutic strategy to counteract oncogenic signaling and impede HCC advancement.

摘要

背景/目的:肝细胞癌(HCC)是一种高度异质性疾病,MET异常表达在其进展中起关键作用。然而,MET在HCC中的具体致病机制尚未完全阐明。本研究旨在揭示MET在HCC中的致癌机制,并探索潜在的治疗意义。

方法

分析来自HTVi MET/β-连环蛋白HCC模型的转录组数据和TCGA LIHC队列的GSEA结果,以确定HCC发展中的关键基因。采用体外实验和体内模型研究TRIB3在HCC进展中的作用。免疫荧光、免疫共沉淀、qRT-PCR和蛋白质免疫印迹法揭示了受TRIB3调控的靶基因。构建了AAV8-shTRIB3载体,并评估了其治疗潜力。

结果

MET通过上调致癌蛋白TRIB3在体外和体内促进HCC发展。机制上,MET通过ERK/SP1轴转录激活TRIB3。TRIB3随后招募E3泛素连接酶COP1,促进肿瘤抑制转录因子FOXO1的泛素化和降解。TRIB3介导的FOXO1泛素化上调了MET、CCND1和TWIST1的表达。在临床HCC样本中,TRIB3表达与MET和FOXO1水平相关。通过AAV8-shTRIB3对肝脏特异性敲低TRIB3可显著抑制MET驱动的HCC发展。

结论

我们的结果表明,TRIB3和COP1在MET驱动的HCC进展中起关键介质作用。靶向MET-TRIB3-FOXO1调节轴可能提供一种有前景的治疗策略,以对抗致癌信号并阻碍HCC进展。

https://cdn.ncbi.nlm.nih.gov/pmc/blobs/87b4/12260640/1a82fe62ae93/cmh-2024-1163f1.jpg

文献AI研究员

20分钟写一篇综述,助力文献阅读效率提升50倍。

立即体验

用中文搜PubMed

大模型驱动的PubMed中文搜索引擎

马上搜索

文档翻译

学术文献翻译模型,支持多种主流文档格式。

立即体验