Suppr超能文献

一种分泌型蠕虫微小RNA抑制先天免疫所需的胃肠道细胞分化。

A secreted helminth microRNA suppresses gastrointestinal cell differentiation required for innate immunity.

作者信息

Perez Matias G, Gillan Victoria, Anderson William M, Gerbe François, Herbert Fabien, McNeilly Tom N, Maizels Rick M, Jay Philippe, Devaney Eileen, Britton Collette

机构信息

School of Biodiversity, One Health and Veterinary Medicine, University of Glasgow, Glasgow, United Kingdom.

Institute of Functional Genomics (IGF), University of Montpellier, CNRS, Inserm, Montpellier, France.

出版信息

Front Immunol. 2025 Mar 27;16:1558132. doi: 10.3389/fimmu.2025.1558132. eCollection 2025.

Abstract

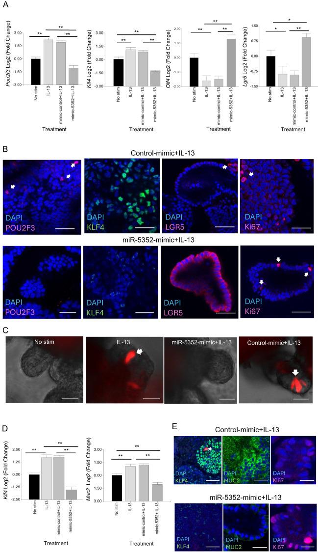
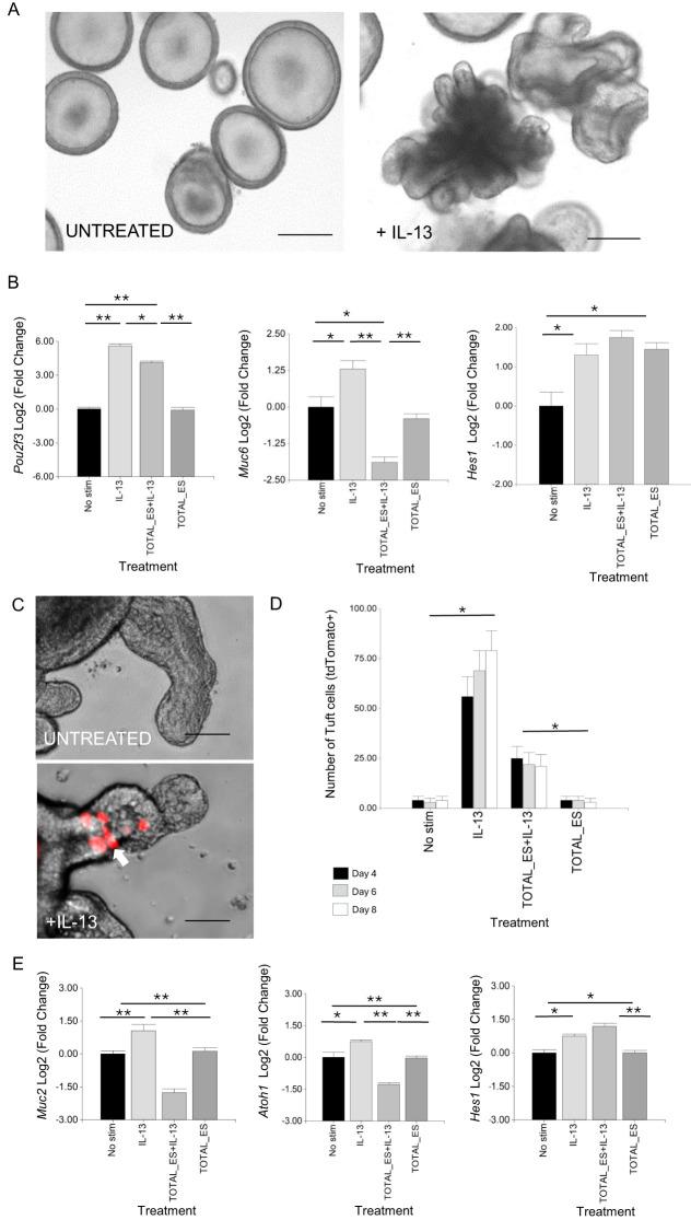
Pathogens have developed multiple strategies to modulate host immune defense mechanisms. Understanding how this is achieved has potential to inform novel therapeutics for diseases caused by immune dysfunction. Parasitic helminths are masters of immune evasion, via release of secreted products, resulting in chronic infection. Helminths secrete small regulatory microRNA (miRNAs), which can interact with host cells. Here we show that a single parasite miRNA (miR-5352), conserved across gastrointestinal (GI) nematodes, suppresses IL-13-induced GI epithelial cell differentiation and cytokine responses, and promotes stem cell maintenance. Mechanistically, this is achieved through targeted repression of critical host factors, including Klf-4 and the IL-22 receptor, together with modulation of Wnt and Notch signalling pathways. Nematode miR-5352 shows seed sequence conservation with mammalian miR-92a family members, indicating that through convergent evolution, GI nematodes exploit a host miRNA regulatory network to suppress host innate responses, promote tissue regeneration and establish a favourable environment for chronic infection.

摘要

病原体已发展出多种策略来调节宿主免疫防御机制。了解这一过程是如何实现的,有可能为免疫功能障碍引起的疾病提供新的治疗方法。寄生性蠕虫是免疫逃避的高手,它们通过释放分泌产物导致慢性感染。蠕虫分泌小的调节性 microRNA(miRNA),其可与宿主细胞相互作用。在这里,我们表明,一种在胃肠道(GI)线虫中保守的单一寄生虫 miRNA(miR-5352)可抑制 IL-13 诱导的 GI 上皮细胞分化和细胞因子反应,并促进干细胞维持。从机制上讲,这是通过靶向抑制关键宿主因子(包括 Klf-4 和 IL-22 受体)以及调节 Wnt 和 Notch 信号通路来实现的。线虫 miR-5352 与哺乳动物 miR-92a 家族成员具有种子序列保守性,这表明通过趋同进化,GI 线虫利用宿主 miRNA 调节网络来抑制宿主先天反应、促进组织再生并为慢性感染建立有利环境。

https://cdn.ncbi.nlm.nih.gov/pmc/blobs/6af5/11983496/9079806706e4/fimmu-16-1558132-g001.jpg

文献AI研究员

20分钟写一篇综述,助力文献阅读效率提升50倍。

立即体验

用中文搜PubMed

大模型驱动的PubMed中文搜索引擎

马上搜索

文档翻译

学术文献翻译模型,支持多种主流文档格式。

立即体验