Suppr超能文献

粮农组织驱动的氧化磷酸化和NRF2介导的微小浸润癌应激恢复力促进淋巴结转移。

FAO-fueled OXPHOS and NRF2-mediated stress resilience in MICs drive lymph node metastasis.

作者信息

Li Shan-Shan, Zhang Baifeng, Huang Cuicui, Fu Yuying, Zhao Yuying, Gong Lanqi, Tan Yanan, Wang Huali, Chen Wenqi, Luo Jie, Zhang Yu, Ma Stephanie, Fu Li, Liu Chenli, Huang Jiandong, Ju Huai-Qiang, Lee Anne Wing-Mui, Guan Xin-Yuan

机构信息

Shenzhen Key Laboratory for Cancer Metastasis and Personalized Therapy, Department of Clinical Oncology, The University of Hong Kong-Shenzhen Hospital, Shenzhen 518000, China.

Advanced Energy Science and Technology Guangdong Laboratory, Huizhou 516007, China.

出版信息

Proc Natl Acad Sci U S A. 2025 Apr 15;122(15):e2411241122. doi: 10.1073/pnas.2411241122. Epub 2025 Apr 11.

Abstract

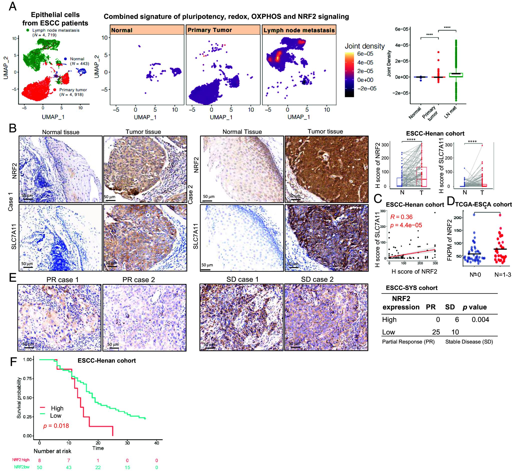
Metastasis is an inefficient process requiring cancer cells to adapt metabolically for survival and colonization in new environments. The contributions of tumor metabolic reprogramming to lymph node (LN) metastasis and its underlying mechanisms remain elusive. Through single-cell RNA sequencing, we identified rare metastasis-initiating cells (MICs) with stem-like properties that drive early LN metastasis. Integrated transcriptome, lipidomic, metabolomic, and functional analyses demonstrated that MICs depend on oxidative phosphorylation (OXPHOS) fueled by fatty acid oxidation (FAO) in the lipid-rich LN microenvironment. Mechanistically, the NRF2-SLC7A11 axis promotes glutathione synthesis to mitigate oxidative stress, thereby enhancing stress resistance and metastatic potential of MICs. Inhibition of NRF2-SLC7A11 reduced LN metastasis and sensitized tumors to cisplatin. Clinically, elevated NRF2-SLC7A11 expression was observed in tumors, with high expression correlating with LN metastasis, chemoresistance, and poor prognosis in esophageal squamous cell carcinoma (ESCC). These findings highlight the pivotal roles of FAO-fueled OXPHOS and NRF2 in LN metastasis and suggest targeting these pathways as a promising therapeutic strategy for metastatic ESCC.

摘要

转移是一个低效的过程,需要癌细胞在代谢上进行适应,以便在新环境中生存和定植。肿瘤代谢重编程对淋巴结(LN)转移的作用及其潜在机制仍不清楚。通过单细胞RNA测序,我们鉴定出具有干细胞样特性的罕见转移起始细胞(MIC),其驱动早期LN转移。综合转录组、脂质组、代谢组和功能分析表明,在富含脂质的LN微环境中,MIC依赖由脂肪酸氧化(FAO)提供能量的氧化磷酸化(OXPHOS)。机制上,NRF2-SLC7A11轴促进谷胱甘肽合成以减轻氧化应激,从而增强MIC的应激抗性和转移潜能。抑制NRF2-SLC7A11可减少LN转移并使肿瘤对顺铂敏感。在临床上,在肿瘤中观察到NRF2-SLC7A11表达升高,高表达与食管鳞状细胞癌(ESCC)中的LN转移、化疗耐药性和不良预后相关。这些发现突出了FAO驱动的OXPHOS和NRF2在LN转移中的关键作用,并表明靶向这些途径是转移性ESCC的一种有前景的治疗策略。

https://cdn.ncbi.nlm.nih.gov/pmc/blobs/bd53/12012528/a5512cf395cf/pnas.2411241122fig01.jpg

文献AI研究员

20分钟写一篇综述,助力文献阅读效率提升50倍。

立即体验

用中文搜PubMed

大模型驱动的PubMed中文搜索引擎

马上搜索

文档翻译

学术文献翻译模型,支持多种主流文档格式。

立即体验