Suppr超能文献

促肾上腺皮质激素释放激素通过抑制磷酸酶和张力蛋白同源物(PTEN)来抑制自噬,从而促进真皮乳头细胞凋亡。

Corticotropin-releasing hormone inhibits autophagy by suppressing PTEN to promote apoptosis in dermal papilla cells.

作者信息

Liang Wenzi, Chen Xiuwen, Ni Na, Zhuang Chutong, Yu Zhiying, Xu Ziqing, Li Yingshi, Lin Changmin, Huang Keng

机构信息

Department of Histology and Embryology, Shantou University Medical College, Shantou, PR China.

Department of Neurology, First Affiliated Hospital of Shantou University Medical College, Shantou, PR China.

出版信息

Ann Med. 2025 Dec;57(1):2490823. doi: 10.1080/07853890.2025.2490823. Epub 2025 Apr 12.

Abstract

BACKGROUND

Stress-related hair loss is on the rise, largely due to escalating levels of stress-related corticotropin-releasing hormone (CRH) through poorly defined mechanisms. CRH-mediated activation of corticotropin-releasing hormone receptors (CRHRs) on dermal papilla cells (DPCs) is a likely cause of stress-related hair loss. The aim of the study is to elucidate the key mechanisms of alopecia caused by CRH and provide potential new targets for the treatment of stress-related hair loss.

METHODS

4D label-free quantitative proteomics of DPCs and the chronic unpredictable mild stress mouse (CUMS) model were used to explore the relationship and mechanism between CRH, DPCs and hair regeneration.

RESULTS

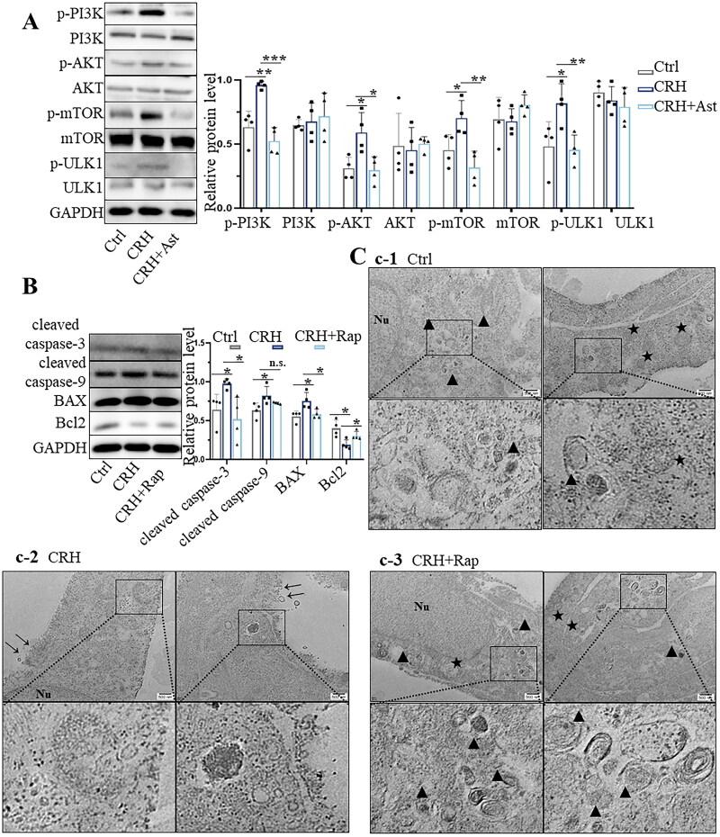
CRH initially downregulated PTEN to suppress autophagy, leading to DPC apoptosis. Overexpression of PTEN enhanced autophagy and mitigated CRH-dependent DPC apoptosis. CRH inhibited PTEN and activated the PI3K/AKT/mTOR pathway, whereas rapamycin inhibited this pathway and activated autophagy, consequently lowering apoptosis, suggesting that increased susceptibility to apoptosis is caused by decreased autophagy. CUMS-induced hair growth disruption is accompanied by an increase in CRHRs and a decrease in PTEN levels within the dermal papilla. Intracutaneous injection of CRH impeded hair regeneration and decreased PTEN in mice, concurrent with inhibition of autophagy and increased apoptosis.

CONCLUSIONS

These findings indicate that PTEN loss coupled with PI3K/AKT/mTOR-mediated autophagy inhibition and apoptosis in DPCs is a key mechanism of stress-related hair loss induced by CRH and suggests that topical activation of PTEN or enhancement of autophagy, e.g. through rapamycin, may have a therapeutic effect on stress-induced hair loss disorders such as alopecia.

摘要

背景

与压力相关的脱发呈上升趋势,这主要是由于通过尚不明确的机制,与压力相关的促肾上腺皮质激素释放激素(CRH)水平不断升高。CRH介导的对毛乳头细胞(DPCs)上促肾上腺皮质激素释放激素受体(CRHRs)的激活可能是压力相关脱发的原因。本研究的目的是阐明CRH导致脱发的关键机制,并为治疗压力相关脱发提供潜在的新靶点。

方法

采用DPCs的4D无标记定量蛋白质组学和慢性不可预测轻度应激小鼠(CUMS)模型,探讨CRH、DPCs与毛发再生之间的关系及机制。

结果

CRH最初下调PTEN以抑制自噬,导致DPC凋亡。PTEN的过表达增强了自噬并减轻了CRH依赖性DPC凋亡。CRH抑制PTEN并激活PI3K/AKT/mTOR通路,而雷帕霉素抑制该通路并激活自噬,从而降低凋亡,这表明对凋亡的易感性增加是由自噬减少引起的。CUMS诱导的毛发生长紊乱伴随着真皮乳头内CRHRs的增加和PTEN水平的降低。皮内注射CRH会阻碍小鼠毛发再生并降低PTEN,同时抑制自噬并增加凋亡。

结论

这些发现表明,PTEN缺失以及PI3K/AKT/mTOR介导的DPCs自噬抑制和凋亡是CRH诱导的压力相关脱发的关键机制,并表明局部激活PTEN或增强自噬,例如通过雷帕霉素,可能对压力诱导的脱发疾病如斑秃具有治疗作用。

https://cdn.ncbi.nlm.nih.gov/pmc/blobs/a261/11995766/d9be4f61b256/IANN_A_2490823_F0001_C.jpg

文献AI研究员

20分钟写一篇综述,助力文献阅读效率提升50倍。

立即体验

用中文搜PubMed

大模型驱动的PubMed中文搜索引擎

马上搜索

文档翻译

学术文献翻译模型,支持多种主流文档格式。

立即体验