Suppr超能文献

综合多组学分析与机器学习优化肝细胞癌的分子亚型及临床预后。

Integrated multi-omics analysis and machine learning refine molecular subtypes and clinical outcome for hepatocellular carcinoma.

作者信息

Li Chunhong, Hu Jiahua, Li Mengqin, Mao Yiming, Mao Yuhua

机构信息

Central Laboratory, Guangxi Health Commission Key Laboratory of Glucose and Lipid Metabolism Disorders, The Second Affiliated Hospital of Guilin Medical University, Guilin, 541199, Guangxi, China.

Guangxi Health Commission Key Laboratory of Glucose and Lipid Metabolism Disorders, The Second Affiliated Hospital of Guilin Medical University, Guilin, 541199, Guangxi, China.

出版信息

Hereditas. 2025 Apr 12;162(1):61. doi: 10.1186/s41065-025-00431-6.

Abstract

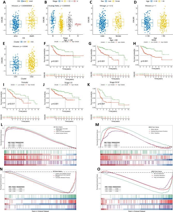
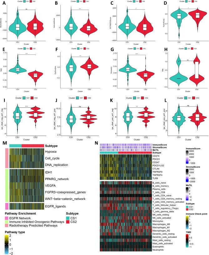
The high morbidity and mortality of hepatocellular carcinoma (HCC) impose a substantial economic burden on patients' families and society, and the majority of HCC patients are detected at advanced stages and experience poor therapeutic outcomes, whereas early-stage patients exhibit the most favorable prognosis following radical treatment. In this study, we utilized a computational framework to integrate multi-omics data from HCC patients using the latest 10 different clustering algorithms, which were then employed a diverse set of 101 combinations derived from 10 different machine learning algorithms to develop a consensus machine learning-based signature (CMLBS). Using multi-omics consensus clustering, we distinguished two cancer subtypes (CSs) of HCC, and found that CS2 patients exhibited superior overall survival (OS) outcomes. In TCGA-LIHC, ICGC-LIRI, and multiple immunotherapy cohorts, low-CMLBS patients demonstrated favorable clinical outcomes and enhanced responsiveness to immunotherapy. Encouragingly, we observed that the high-CMLBS patients may exhibit increased sensitivity to Alpelisib, AZD7762, BMS-536,924, Carmustine, and GDC0810, whereas they may demonstrate reduced sensitivity to Axitinib, AZD6482, AZD8055, Entospletinib, GSK269962A, GSK1904529A, and GSK2606414, suggesting that CMLBS may contribute to the selection of chemotherapeutic agents for HCC patients. Therefore, in-depth examination of data from multi-omics data can provide valuable insights and contribute to the refinement of the molecular classification of HCC. In addition, the CMLBS model demonstrates potential as a screening tool for identifying HCC patients who may derive benefit from immunotherapy, and it possesses practical utility in the clinical management of HCC.

摘要

肝细胞癌(HCC)的高发病率和死亡率给患者家庭和社会带来了沉重的经济负担,大多数HCC患者在晚期被发现,治疗效果不佳,而早期患者在根治性治疗后预后最佳。在本研究中,我们利用一个计算框架,使用最新的10种不同聚类算法整合HCC患者的多组学数据,然后采用从10种不同机器学习算法衍生出的101种不同组合,开发基于机器学习的共识特征(CMLBS)。通过多组学共识聚类,我们区分了HCC的两种癌症亚型(CSs),并发现CS2患者的总生存期(OS)结果更佳。在TCGA-LIHC、ICGC-LIRI和多个免疫治疗队列中,低CMLBS患者显示出良好的临床结果和对免疫治疗的增强反应性。令人鼓舞的是,我们观察到高CMLBS患者可能对阿培利司、AZD7762、BMS-536924、卡莫司汀和GDC0810敏感性增加,而对阿昔替尼、AZD6482、AZD8055、恩托司替尼、GSK269962A、GSK1904529A和GSK2606414敏感性降低,这表明CMLBS可能有助于为HCC患者选择化疗药物。因此,对多组学数据进行深入检查可以提供有价值的见解,并有助于完善HCC的分子分类。此外,CMLBS模型显示出作为筛选工具识别可能从免疫治疗中获益的HCC患者的潜力,并且在HCC的临床管理中具有实际应用价值。

https://cdn.ncbi.nlm.nih.gov/pmc/blobs/38be/11992824/84ffe0694086/41065_2025_431_Fig1_HTML.jpg

文献AI研究员

20分钟写一篇综述,助力文献阅读效率提升50倍。

立即体验

用中文搜PubMed

大模型驱动的PubMed中文搜索引擎

马上搜索

文档翻译

学术文献翻译模型,支持多种主流文档格式。

立即体验