Suppr超能文献

一种新型间充质上皮转化(MET)抑制剂CB538可缓解EGFR突变、EGFR扩增的非小细胞肺癌中的获得性耐药。

A novel mesenchymal epithelial transition (MET) inhibitor, CB538, relieves acquired resistance in -mutated -amplified non-small cell lung cancer.

作者信息

Song Ji Yeon, An Hyunsook, Kim Soojeong

机构信息

CHA (Christianity, Humanism and Academia) Advanced Research Institute, Seongnam-si, Korea.

College of Pharmacy, CHA (Christianity, Humanism and Academia) University, Pocheon, Korea.

出版信息

Transl Cancer Res. 2025 Mar 30;14(3):1915-1927. doi: 10.21037/tcr-24-1614. Epub 2025 Mar 24.

Abstract

BACKGROUND

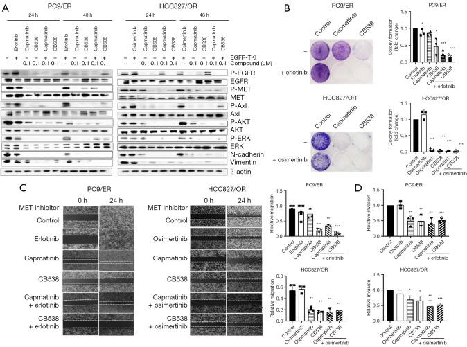
Osimertinib, a third-generation epidermal growth factor receptor (EGFR) tyrosine kinase inhibitor (TKI), is the first-line standard therapy for metastatic -mutated non-small cell lung cancer (NSCLC). Although osimertinib is effective, it's durable response is invariably limited by the emergence of acquired resistance. Mesenchymal epithelial transition () amplification is a frequent mechanism in patients with -mutated NSCLC who are resistant to EGFR-TKIs. Consequently, combined treatment with EGFR-TKIs and MET-TKIs has been explored as a strategy for overcoming this resistance. The current study aimed to explore the single and combination inhibition effect of CB538, a novel MET inhibitor in MET-activated, EGFR-mutant NSCLC cells.

METHODS

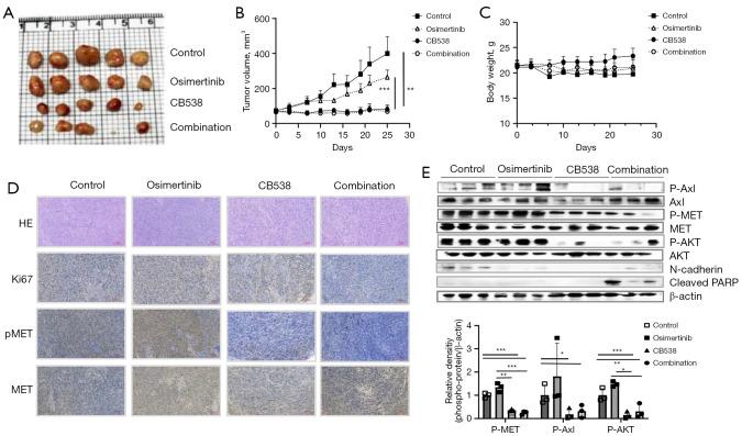
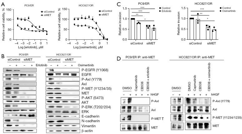
The cellular inhibitory effects of single and co-treatment of CB538 with EGFR-TKIs were evaluated in the established EGFR-TKI-resistant cells [PC9/ER (erlotinib resistance), HCC827/OR (osimertinib resistance)]. The preclinical activities of CB538 were investigated by evaluating kinase activity, cell growth, and Western blotting of phosphorylated MET and downstream signaling molecules in MET-activated, EGFR-TKI-resistant cells. Cell viability was examined by MTT and colony formation. The inhibition of migration was determined by wound-healing assay. A xenograft tumor model was employed to investigate HCC827/OR cell growth in BALB/c nude mice.

RESULTS

We confirmed that activated MET/Axl signaling pathways and EMT-related proteins were inhibited by CB538 in established EGFR-TKI-resistant NSCLC cells. CB538, a novel c-MET inhibitor, decreased the growth, migration, and invasive properties of these EGFR-TKI-resistant NSCLC cells. CB538 also inhibited tumor growth and expression of activated proteins (MET and Axl) in HCC827/OR xenograft model.

CONCLUSIONS

Additional treatment with CB538 enhanced sensitivity to EGFR-TKIs in two EGFR-TKI-resistant NSCLC cells by inhibiting EGFR/MET/Axl pathway axis. Overall, the treatment effects of CB538 were confirmed to relieve EGFR-TKI-driven resistance in -mutant NSCLC cells.

摘要

背景

奥希替尼是一种第三代表皮生长因子受体(EGFR)酪氨酸激酶抑制剂(TKI),是转移性EGFR突变非小细胞肺癌(NSCLC)的一线标准治疗药物。尽管奥希替尼有效,但其持久反应总是受到获得性耐药的出现的限制。间充质上皮转化(MET)扩增是对EGFR-TKIs耐药的EGFR突变NSCLC患者中常见的机制。因此,探索EGFR-TKIs与MET-TKIs联合治疗作为克服这种耐药性的策略。本研究旨在探讨新型MET抑制剂CB538对MET激活的EGFR突变NSCLC细胞的单一及联合抑制作用。

方法

在已建立的EGFR-TKI耐药细胞[PC9/ER(厄洛替尼耐药)、HCC827/OR(奥希替尼耐药)]中评估CB538与EGFR-TKIs单药及联合治疗的细胞抑制作用。通过评估MET激活的EGFR-TKI耐药细胞中MET激酶活性、细胞生长以及磷酸化MET和下游信号分子的蛋白质印迹法,研究CB538的临床前活性。通过MTT和集落形成检测细胞活力。通过伤口愈合试验测定迁移抑制。采用异种移植肿瘤模型研究HCC827/OR细胞在BALB/c裸鼠中的生长情况。

结果

我们证实,在已建立的EGFR-TKI耐药NSCLC细胞中,CB538可抑制激活的MET/Axl信号通路和EMT相关蛋白。新型c-MET抑制剂CB538可降低这些EGFR-TKI耐药NSCLC细胞的生长、迁移和侵袭特性。CB538还可抑制HCC827/OR异种移植模型中的肿瘤生长和激活蛋白(MET和Axl)的表达。

结论

在两种EGFR-TKI耐药NSCLC细胞中,联合使用CB538通过抑制EGFR/MET/Axl通路轴增强了对EGFR-TKIs的敏感性。总体而言,证实了CB538的治疗效果可缓解EGFR-TKI驱动的EGFR突变NSCLC细胞耐药性。

https://cdn.ncbi.nlm.nih.gov/pmc/blobs/76ec/11985202/5b050456c69f/tcr-14-03-1915-f1.jpg

文献AI研究员

20分钟写一篇综述,助力文献阅读效率提升50倍。

立即体验

用中文搜PubMed

大模型驱动的PubMed中文搜索引擎

马上搜索

文档翻译

学术文献翻译模型,支持多种主流文档格式。

立即体验