Suppr超能文献

人类真皮成纤维细胞对单次及反复氧化应激的衰老反应。

Human dermal fibroblast senescence in response to single and recurring oxidative stress.

作者信息

McCarty Tailynn Y, Kearney Cathal J

机构信息

Department of Biomedical Engineering, University of Massachusetts Amherst, Amherst, MA, United States.

出版信息

Front Aging. 2025 Mar 28;6:1504977. doi: 10.3389/fragi.2025.1504977. eCollection 2025.

Abstract

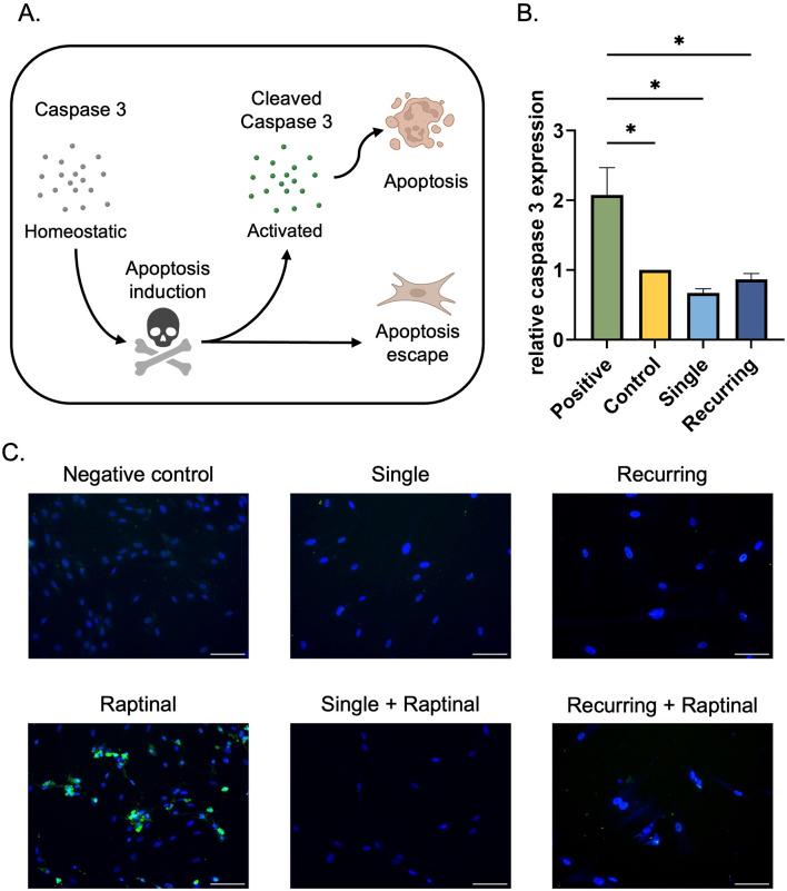
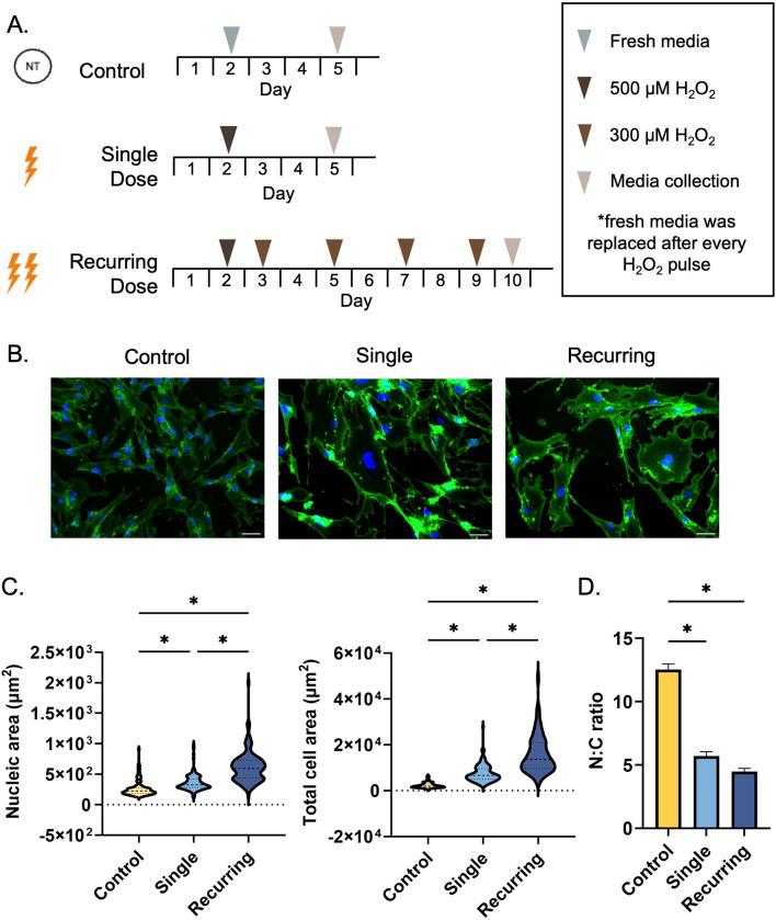
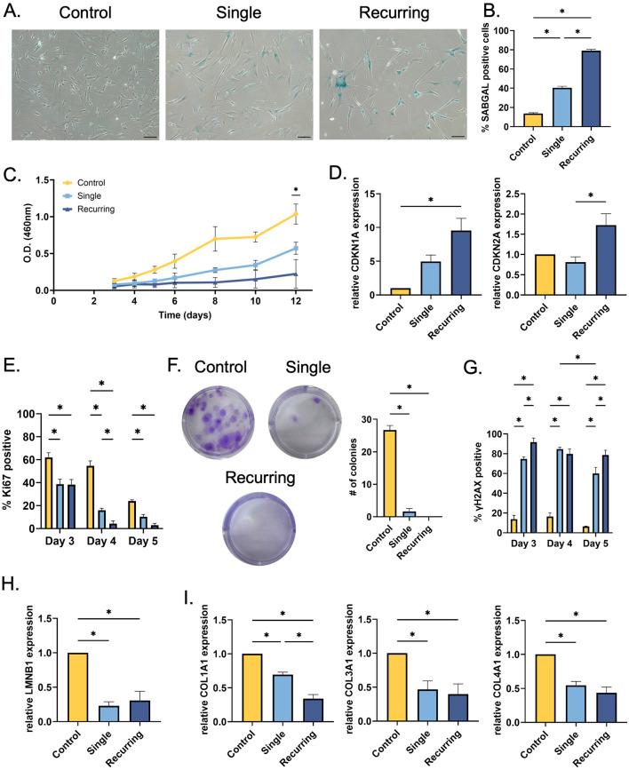
Aging results in an accumulation of damaged cells, which reduces the health of tissues and their regenerative capabilities. In the skin, there are both internal and external drivers of oxidative stress that result in aging phenotypes. Oxidative stress has been used to model senescence ; however, there has been a lack of research determining whether the severity of oxidative stress correlates with senescent phenotypes. In this work, we compare cellular and secretory responses to a single (500 μM hydrogen peroxide, 2 hours) or recurring dose of hydrogen peroxide (500 μM hydrogen peroxide, 2 hours + 4 × 300 μM hydrogen peroxide each 48 hours). Senescence induction was studied using markers including cell morphology, senescence-associated-beta-galactosidase, absence of apoptosis, and cell cycle inhibition genes. Next, functional studies of the effects of the signaling of these cells were completed, such as vascular potential, keratinocyte proliferation, and macrophage polarization. Fibroblasts exposed to both single and recurring oxidative stress had increased total cell and nucleic area, increased senescence-associated-beta-galactosidase (SABGAL) expression, and they were able to escape apoptosis - all characteristics of senescent cells. Additionally, cells exposed to recurring oxidative stress expressed increased levels of cell cycle inhibitor genes and decreased expression of collagen-I, -III, and -IV. Cytokine profiling showed that the single stressed cells had a more inflammatory secretory profile. However, in functional assays, the recurring stressed cells had reduced vascular potential, reduced keratinocyte proliferation, and increased IL-1β gene expression in unpolarized and polarized macrophages. The described protocol allows for the investigation of the direct effects of single and recurring oxidative stress in fibroblasts and their secretory effects on surrounding healthy cells. These results show that recurringly stressed fibroblasts represent a more intense senescent phenotype, which can be used in aging studies to understand the severity of senescent responses.

摘要

衰老会导致受损细胞的积累,这会降低组织的健康状况及其再生能力。在皮肤中,氧化应激的内部和外部驱动因素都会导致衰老表型。氧化应激已被用于模拟衰老;然而,缺乏研究来确定氧化应激的严重程度是否与衰老表型相关。在这项工作中,我们比较了细胞和分泌对单次(500 μM过氧化氢,2小时)或重复剂量过氧化氢(500 μM过氧化氢,2小时 + 每48小时4 × 300 μM过氧化氢)的反应。使用包括细胞形态、衰老相关β-半乳糖苷酶、无细胞凋亡和细胞周期抑制基因等标志物来研究衰老诱导。接下来,完成了对这些细胞信号传导作用的功能研究,如血管生成潜能、角质形成细胞增殖和巨噬细胞极化。暴露于单次和重复氧化应激的成纤维细胞总细胞和细胞核面积增加,衰老相关β-半乳糖苷酶(SABGAL)表达增加,并且它们能够逃避细胞凋亡——所有这些都是衰老细胞的特征。此外,暴露于重复氧化应激的细胞细胞周期抑制基因表达增加,而I型、III型和IV型胶原蛋白表达减少。细胞因子分析表明,单次应激的细胞具有更具炎症性的分泌谱。然而,在功能测定中,重复应激的细胞血管生成潜能降低,角质形成细胞增殖减少,并且在未极化和极化巨噬细胞中IL-1β基因表达增加。所描述的方案允许研究单次和重复氧化应激对成纤维细胞的直接影响及其对周围健康细胞的分泌作用。这些结果表明,反复应激的成纤维细胞代表了一种更强烈的衰老表型,可用于衰老研究以了解衰老反应的严重程度。

https://cdn.ncbi.nlm.nih.gov/pmc/blobs/7ce0/11985536/b51034f649c3/FRAGI_fragi-2025-1504977_wc_abs.jpg

文献AI研究员

20分钟写一篇综述,助力文献阅读效率提升50倍。

立即体验

用中文搜PubMed

大模型驱动的PubMed中文搜索引擎

马上搜索

文档翻译

学术文献翻译模型,支持多种主流文档格式。

立即体验