Suppr超能文献

胰腺癌中新型预后标志物ADGRG6的鉴定:多组学分析与实验验证

Identification of a novel prognostic marker ADGRG6 in pancreatic adenocarcinoma: multi-omics analysis and experimental validation.

作者信息

Wu Han, Shang Jin, Bao Yuanyan, Liu Huajie, Zhang Haoran, Xiao Yaosheng, Li Yangtaobo, Huang Zhaozhang, Cheng Xiaolei, Ma Zixuan, Zhang Wenqing, Mo Pingli, Wang Daxuan, Zhang Mingqing, Zhan Yanyan

机构信息

Cancer Research Center, School of Medicine, Xiamen University, Xiamen, Fujian, China.

Department of Gastroenterology, The 909th Hospital, School of Medicine, Xiamen University, Zhangzhou, Fujian, China.

出版信息

Front Immunol. 2025 Mar 27;16:1530789. doi: 10.3389/fimmu.2025.1530789. eCollection 2025.

Abstract

BACKGROUND

Pancreatic adenocarcinoma (PAAD) ranks among the most lethal malignancies worldwide. Current treatment options have limited efficacy, underscoring the need for new therapeutic targets.

METHODS

This study employed a multi-omics analytical framework to delve into the expression profiles and prognostic implications of ADGRG6 within the pan-cancer dataset of The Cancer Genome Atlas (TCGA) database, highlighting the prognostic value and potential carcinogenic role of ADGRG6 in PAAD, which was further validated using data from multiple PAAD cohorts in the Gene Expression Omnibus (GEO) database. To assess the role of ADGRG6 in the tumor microenvironment of PAAD, we evaluated immune infiltration using CIBERSORT, ssGSEA, xCell and Tracking Tumor Immunophenotype (TIP), and utilized single-cell sequencing data to explore cell-cell interactions. Further cellular and animal experiments, such as colony formation assay, transwell assay, western blot, real-time PCR, and tumor xenograft experiments, were used to investigate the effect of ADGRG6 on the proliferation, metastatic potential and immune marker expression of PAAD and the underlying mechanisms.

RESULTS

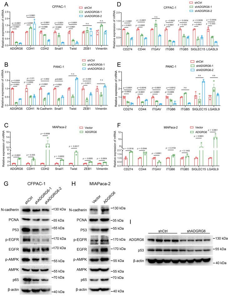
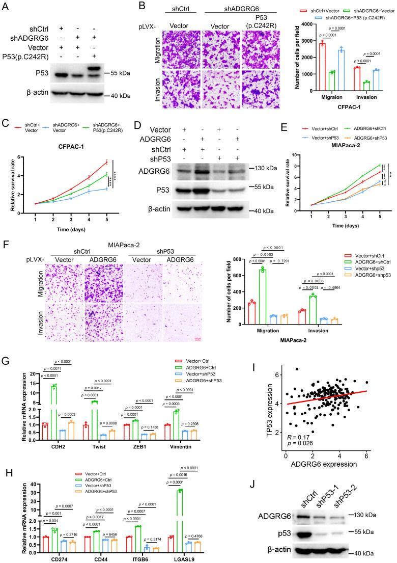
ADGRG6 emerged as a potential prognostic biomarker and a therapeutic target for PAAD, which was further corroborated by data extracted from multiple PAAD cohorts archived in the GEO database. Single-cell sequencing and immune infiltration analyses predicted the positive correlation of ADGRG6 with the infiltration of immune cells and with the interaction between malignant cells and fibroblasts/macrophages within the PAAD microenvironment. cell assays demonstrated that ADGRG6 promoted the proliferation, metastatic potential and immune marker expression of PAAD cells by increasing protein level of mutated p53 (mutp53), which activated a spectrum of gain-of-functions to promote cancer progression via the EGFR, AMPK and NF-κB signaling cascades. Furthermore, subcutaneous xenograft experiments in mice demonstrated that ADGRG6 knockdown substantially suppressed the growth of engrafted PAAD tumors.

CONCLUSIONS

ADGRG6 may serve as a novel prognostic marker and a therapeutic targets for PAAD, playing a crucial role in the proliferation, metastasis, and immune marker regulation of PAAD through elevating protein level of mutated p53.

摘要

背景

胰腺腺癌(PAAD)是全球致死率最高的恶性肿瘤之一。目前的治疗方案疗效有限,这凸显了对新治疗靶点的需求。

方法

本研究采用多组学分析框架,深入探究癌症基因组图谱(TCGA)数据库泛癌数据集中ADGRG6的表达谱及其预后意义,强调ADGRG6在PAAD中的预后价值和潜在致癌作用,并使用基因表达综合数据库(GEO)中多个PAAD队列的数据进行进一步验证。为评估ADGRG6在PAAD肿瘤微环境中的作用,我们使用CIBERSORT、单样本基因集富集分析(ssGSEA)、xCell和追踪肿瘤免疫表型(TIP)评估免疫浸润情况,并利用单细胞测序数据探索细胞间相互作用。通过进一步的细胞和动物实验,如集落形成实验、Transwell实验、蛋白质免疫印迹法、实时荧光定量PCR和肿瘤异种移植实验,研究ADGRG6对PAAD增殖、转移潜能和免疫标志物表达的影响及其潜在机制。

结果

ADGRG6成为PAAD潜在的预后生物标志物和治疗靶点,GEO数据库中多个PAAD队列提取的数据进一步证实了这一点。单细胞测序和免疫浸润分析预测ADGRG6与免疫细胞浸润以及PAAD微环境中恶性细胞与成纤维细胞/巨噬细胞之间的相互作用呈正相关。细胞实验表明,ADGRG6通过增加突变型p53(mutp53)的蛋白水平来促进PAAD细胞的增殖、转移潜能和免疫标志物表达,mutp53通过表皮生长因子受体(EGFR)、腺苷酸活化蛋白激酶(AMPK)和核因子κB(NF-κB)信号级联激活一系列功能获得,从而促进癌症进展。此外,小鼠皮下异种移植实验表明,敲低ADGRG6可显著抑制移植的PAAD肿瘤生长。

结论

ADGRG6可能作为PAAD的新型预后标志物和治疗靶点,通过提高突变型p53的蛋白水平在PAAD的增殖、转移和免疫标志物调节中发挥关键作用。

https://cdn.ncbi.nlm.nih.gov/pmc/blobs/9806/11986822/76180d22ba46/fimmu-16-1530789-g001.jpg

文献AI研究员

20分钟写一篇综述,助力文献阅读效率提升50倍。

立即体验

用中文搜PubMed

大模型驱动的PubMed中文搜索引擎

马上搜索

文档翻译

学术文献翻译模型,支持多种主流文档格式。

立即体验