Suppr超能文献

一种针对EZH2抑制剂的可靶向抗氧化防御机制增强了肿瘤细胞对铁死亡的易感性。

A targetable antioxidant defense mechanism to EZH2 inhibitors enhances tumor cell vulnerability to ferroptosis.

作者信息

Nocito Marta C, Hantel Constanze, Lerario Antonio M, Mastrorocco Fabrizio, De Martino Luca, Musicco Clara, Perrotta Ida D, Scalise Mariafrancesca, Indiveri Cesare, Giannattasio Sergio, Val Pierre, Lanzino Marilena, Pezzi Vincenzo, Casaburi Ivan, Sirianni Rosa

机构信息

Department of Pharmacy and Health and Nutritional Sciences, University of Calabria, 87036, Rende, Italy.

Department of Endocrinology, Diabetology and Clinical Nutrition, University Hospital Zurich (USZ) and University of Zurich (UZH), 8091, Zürich, Switzerland.

出版信息

Cell Death Dis. 2025 Apr 14;16(1):291. doi: 10.1038/s41419-025-07607-y.

Abstract

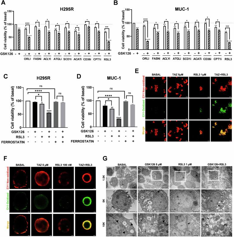
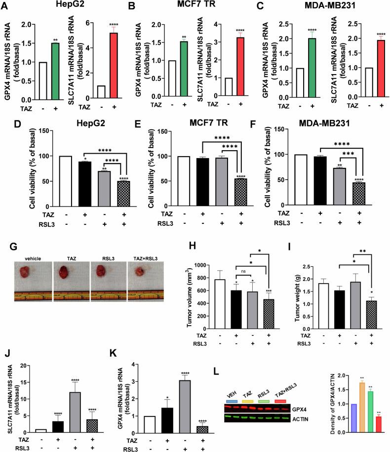
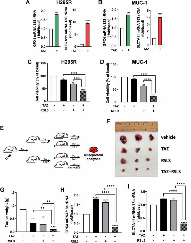
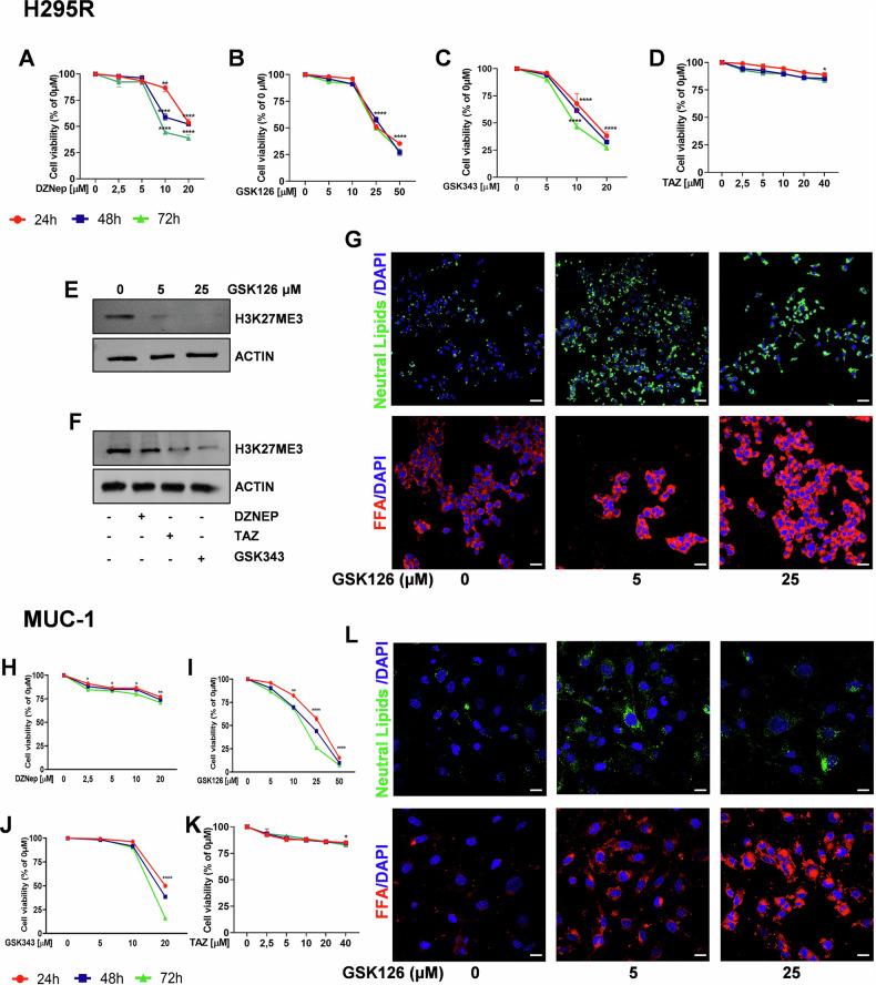
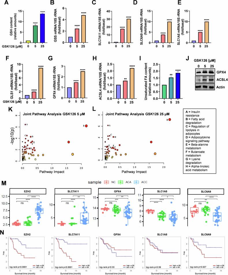
Epigenetic changes are present in all human cancers and are responsible for switching on or off genes, thus controlling tumor cell transcriptome. These changes occur through DNA methylation, histone modifiers and readers, chromatin remodelers, and microRNAs. The histone H3 methyl-transferase EZH2 gene is overexpressed in several cancer types, including adrenocortical carcinoma (ACC), a rare cancer still lacking a targeted therapy. EZH2 inhibitors (EZH2i) have been tested in several clinical trials, but their effectiveness was limited by the toxic effects of the therapeutic doses. We tested several EZH2i on ACC cells, and observed a significant reduction in cell growth only with doses much higher than those required to prevent H3 methylation. We found that all tested EZH2i doses affected lipid metabolism genes, ROS, and glutathione production. Transcript changes correlated with metabolic data, which suggested the effects of EZH2i on ferroptosis. We found that EZH2i dose-dependently increased SLC7A11/glutathione axis and glutathione peroxidase-4 (GPX4), required to counteract lipid peroxidation and ferroptosis. A GPX4 inhibitor synergized with EZH2i, making low doses - which otherwise do not affect cell viability - able to significantly reduce ACC cell growth in vitro and in vivo. Importantly, we found that the anti-ferroptosis defense mechanism induced by EZH2i is a common response for several aggressive tumor phenotypes, uncovering a general co-targetable mechanism that could limit EZH2i effectiveness. Correcting this antioxidant response by ferroptosis inducers may be a new combination therapy that will easily find clinical applications.

摘要

表观遗传变化存在于所有人类癌症中,负责开启或关闭基因,从而控制肿瘤细胞转录组。这些变化通过DNA甲基化、组蛋白修饰因子和读取器、染色质重塑因子以及微小RNA发生。组蛋白H3甲基转移酶EZH2基因在包括肾上腺皮质癌(ACC)在内的几种癌症类型中过表达,肾上腺皮质癌是一种仍缺乏靶向治疗的罕见癌症。EZH2抑制剂(EZH2i)已在多项临床试验中进行了测试,但其有效性受到治疗剂量毒性作用的限制。我们在ACC细胞上测试了几种EZH2i,仅在远高于防止H3甲基化所需剂量时才观察到细胞生长显著减少。我们发现,所有测试的EZH2i剂量均影响脂质代谢基因、活性氧(ROS)和谷胱甘肽的产生。转录变化与代谢数据相关,这表明EZH2i对铁死亡有影响。我们发现,EZH2i剂量依赖性地增加了对抗脂质过氧化和铁死亡所需的SLC7A11/谷胱甘肽轴和谷胱甘肽过氧化物酶4(GPX4)。一种GPX4抑制剂与EZH2i协同作用,使原本不影响细胞活力的低剂量能够在体外和体内显著降低ACC细胞生长。重要的是,我们发现EZH2i诱导的抗铁死亡防御机制是几种侵袭性肿瘤表型的常见反应,揭示了一种可能限制EZH2i有效性的普遍可共同靶向机制。通过铁死亡诱导剂纠正这种抗氧化反应可能是一种易于找到临床应用的新联合疗法。

https://cdn.ncbi.nlm.nih.gov/pmc/blobs/88dc/11997205/e8ad23f997ef/41419_2025_7607_Fig1_HTML.jpg

文献AI研究员

20分钟写一篇综述,助力文献阅读效率提升50倍。

立即体验

用中文搜PubMed

大模型驱动的PubMed中文搜索引擎

马上搜索

文档翻译

学术文献翻译模型,支持多种主流文档格式。

立即体验