Suppr超能文献

循环单核细胞成熟和激活状态的改变与其在肺动脉高压中募集增加有关。

Altered maturation and activation state of circulating monocytes is associated with their enhanced recruitment in pulmonary arterial hypertension.

作者信息

Harper Rebecca L, Zhou Xin, Marciano David P, Cao Aiqin, Wang Lingli, Chen Guibin, Adil Mir S, Zhou Wenyu, Maguire Peter, Deivanayagam Shanthi, Yu Quan, Viswanathan Vignesh, Yang Dan, Martin Marcy, Isobe Sarasa, Otsuki Shoichiro, Burgess Jordan, Inglis Audrey, Kelley Devon, Del Rosario Patricia A, Hsi Andrew, Haddad Francois, Zamanian Roham T, Boehm Manfred, Snyder Michael P, Rabinovitch Marlene

机构信息

Department of Pediatrics, Stanford University School of Medicine, CCSR-1215A, 269 Campus Drive, Stanford, CA, 94305-5162, USA.

Basic Science and Engineering (BASE) Initiative, Betty Irene Moore Children's Heart Center, Lucile Packard Children's Hospital, Stanford, CA, 94305, USA.

出版信息

Respir Res. 2025 Apr 15;26(1):148. doi: 10.1186/s12931-025-03182-0.

Abstract

BACKGROUND

It is well-established that patients with pulmonary arterial hypertension (PAH) exhibit increased recruitment of circulating monocytes to their pulmonary arteries. However, it remains unclear whether these monocytes have intrinsic abnormalities that contribute to their recruitment and to PAH pathogenesis. This study aimed to characterize the gene expression profiles of circulating classical, intermediate, and non-classical monocytes and assess their maturation trajectory in patients with idiopathic (I) PAH compared to control subjects. Additionally, it sought to explore the relationship between the observed IPAH abnormalities and deficiencies in bone morphogenetic receptor 2 (BMPR2), the most frequently mutated gene in PAH, and to assess adhesion and transendothelial migration, key processes in monocyte infiltration of pulmonary arteries.

METHODS

Differentially expressed genes and maturation trajectories of circulating monocytes from patients with IPAH vs. control subjects were compared using single cell RNA sequencing (scRNAseq), followed by FACS analysis. Observations from IPAH and control cells were related to reduced BMPR2 using a THP1 monocyte cell line with BMPR2 reduced by siRNA as well as induced pluripotent stem cell (iPSC) derived monocytes (iMono) from hereditary (H) PAH patients with a BMPR2 mutation and monocytes from mice with Bmpr2 deleted (MON-Bmpr2).

RESULTS

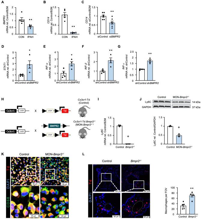
Classical IPAH monocytes have decreased CD14 mRNA leading to a deviation in their maturation trajectory and early terminal fate, which is not rescued by cytokine treatment. Monocytes that evade early cell death show elevated STAT1, PPDPF and HLA-B, and an interferon (IFN) signature indicative of an altered activation state. A strong link between decreased BMPR2 and CD14 was observed in THP1 cells and in HPAH iMono with a BMPR2 mutation associated with STAT1 and IFN related genes, and in monocytes from MON-Bmpr2 mice. Increased adhesion to iPSC-derived endothelial cells (iECs) in HPAH-BMPR2 mutant iMono was associated with elevated ICAM1 expression. Enhanced transendothelial migration of these cells was associated with the reduction in endothelial VE-cadherin (CDH5).

CONCLUSIONS

IPAH monocytes exhibit an altered activation state associated with reduced BMPR2 and CD14, along with elevated STAT1-IFN expression. These changes are linked to intrinsic functional abnormalities that contribute to the monocytes' increased propensity to invade the pulmonary circulation.

摘要

背景

肺动脉高压(PAH)患者肺循环中循环单核细胞的募集增加,这一点已得到充分证实。然而,这些单核细胞是否存在内在异常,从而导致其募集及PAH发病机制,仍不清楚。本研究旨在描述特发性(I)PAH患者循环中经典、中间型和非经典单核细胞的基因表达谱,并评估其成熟轨迹,同时与对照受试者进行比较。此外,本研究还试图探讨观察到的IPAH异常与骨形态发生蛋白2(BMPR2)缺陷之间的关系,BMPR2是PAH中最常发生突变的基因,并评估粘附和跨内皮迁移,这是单核细胞浸润肺动脉的关键过程。

方法

使用单细胞RNA测序(scRNAseq)比较IPAH患者与对照受试者循环单核细胞的差异表达基因和成熟轨迹,随后进行流式细胞术分析。使用通过小干扰RNA降低BMPR2的THP1单核细胞系,以及来自遗传性(H)PAH患者且携带BMPR2突变的诱导多能干细胞(iPSC)衍生单核细胞(iMono)和Bmpr2基因敲除小鼠的单核细胞(MON-Bmpr2),将IPAH和对照细胞的观察结果与BMPR2降低的情况相关联。

结果

经典的IPAH单核细胞CD14 mRNA减少,导致其成熟轨迹和早期终末命运发生偏差,细胞因子治疗无法挽救这种情况。逃避早期细胞死亡的单核细胞显示STAT1、PPDPF和HLA-B升高,以及干扰素(IFN)特征,表明激活状态改变。在THP1细胞和携带与STAT1和IFN相关基因的BMPR2突变的HPAH iMono中,以及在MON-Bmpr2小鼠的单核细胞中,观察到BMPR2降低与CD14之间存在密切联系。HPAH-BMPR2突变iMono对iPSC衍生内皮细胞(iECs)的粘附增加与ICAM1表达升高有关。这些细胞跨内皮迁移增强与内皮VE-钙粘蛋白(CDH5)减少有关。

结论

IPAH单核细胞表现出激活状态改变,与BMPR2和CD14降低以及STAT1-IFN表达升高有关。这些变化与内在功能异常有关,这些异常导致单核细胞侵入肺循环的倾向增加。

https://cdn.ncbi.nlm.nih.gov/pmc/blobs/604c/11998417/3925d112eaf1/12931_2025_3182_Fig2_HTML.jpg

文献AI研究员

20分钟写一篇综述,助力文献阅读效率提升50倍。

立即体验

用中文搜PubMed

大模型驱动的PubMed中文搜索引擎

马上搜索

文档翻译

学术文献翻译模型,支持多种主流文档格式。

立即体验