Suppr超能文献

疫苗免疫压力下冠状病毒PEDV免疫逃逸的分子特征

Molecular characteristics of the immune escape of coronavirus PEDV under the pressure of vaccine immunity.

作者信息

Li Yunchuan, Yang Shanshan, Qian Jiali, Liu Shiyu, Li Yupeng, Song Xu, Cao Qiuxia, Guo Rongli, Zhao Yongxiang, Sun Min, Hu Mi, Li Jizong, Zhang Xuehan, Fan Baochao, Li Bin

机构信息

Institute of Veterinary Medicine, Jiangsu Academy of Agricultural Sciences, Key Laboratory of Veterinary Biological Engineering and Technology, Ministry of Agriculture, Jiangsu Key Laboratory for Food Quality and Safety-State Key Laboratory Cultivation Base of Ministry of Science and Technology, Nanjing, China.

Jiangsu Co-innovation Center for Prevention and Control of Important Animal Infectious Diseases and Zoonoses, Yangzhou University, Yangzhou, China.

出版信息

J Virol. 2025 May 20;99(5):e0219324. doi: 10.1128/jvi.02193-24. Epub 2025 Apr 16.

Abstract

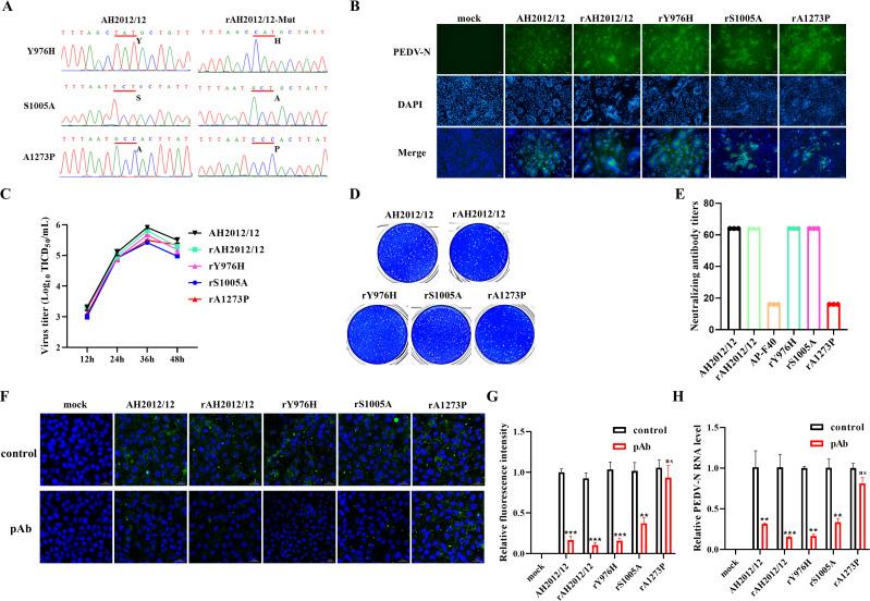
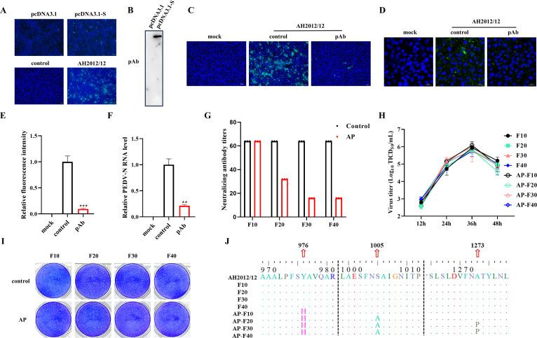
Coronaviruses have undergone evolutionary changes and mutations in response to the immune pressures exerted by vaccines and environmental factors, resulting in more severe consequences during breakthrough infections. Nevertheless, the specific correlation between the evolutionary mutations of coronaviruses and immune pressures remains ambiguous. Swine coronavirus-porcine epidemic diarrhea virus (PEDV)-has existed for decades. This study utilized preparation of polyclonal antibodies against the PEDV and identified critical neutralizing epitopes through serial passaging. Then, the recombinant mutated strains were successfully constructed. experiments confirmed the ability of the rA1273P strain to escape neutralization by polyclonal antibodies. Both cell studies and animal experiments revealed that the strain maintains virulence and pathogenicity while evading antibody pressure post-vaccination. The pathogenicity of the strain while evading immune pressure is comparable to wild-type strains. A comparison of the S protein gene between vaccine strains and clinical strains identified mutations in 1273 amino acid positions in clinical strains. In conclusion, this study identified a novel PEDV S protein neutralizing site under immune pressure through serial passaging, indicating that the 1,273th amino acid position is prone to mutation under prolonged antibody pressure, enhancing the virus's ability to escape hosts. This study offers new insights into the interpretation of coronavirus escape immune pressure and provides technical support for monitoring and predicting the variation and evolution of coronavirus.IMPORTANCECoronaviruses represent an ongoing public health threat because of high variability. Since 2010, the emergence of highly pathogenic porcine epidemic diarrhea virus (PEDV) strains has resulted in significant economic losses to the global pig industry. PEDV undergoes evolution and mutation under external immune pressure, rendering it an increasingly challenging target for prevention and control measures. Here, we prepared the polyclonal antibodies against PEDV and identified a novel neutralization epitope on the S protein (1,273th amino acids) through serial passaging. Furthermore, our findings indicate that the mutation of A1273P in the S protein did not alter the virulence of the PEDV but significantly enhanced its ability to escape and infect the host and . Finally, we found that the 1,273 amino acid position of the S gene has been mutated to varying degrees in clinical PEDV strains. This work provides a specific correlation between the evolutionary mutations of coronaviruses and immune pressures.

摘要

冠状病毒为应对疫苗施加的免疫压力和环境因素而发生进化变化和突变,导致突破性感染期间出现更严重的后果。然而,冠状病毒的进化突变与免疫压力之间的具体关联仍不明确。猪冠状病毒——猪流行性腹泻病毒(PEDV)——已存在数十年。本研究利用制备针对PEDV的多克隆抗体,并通过连续传代鉴定关键中和表位。然后,成功构建了重组突变株。实验证实rA1273P株能够逃避多克隆抗体的中和作用。细胞研究和动物实验均表明,该毒株在逃避疫苗接种后的抗体压力时仍保持毒力和致病性。该毒株在逃避免疫压力时的致病性与野生型毒株相当。对疫苗株和临床株的S蛋白基因进行比较,发现临床株中1273位氨基酸存在突变。总之,本研究通过连续传代在免疫压力下鉴定出一个新的PEDV S蛋白中和位点,表明在长期抗体压力下第1273位氨基酸容易发生突变,增强了病毒逃避宿主的能力。本研究为解释冠状病毒逃避免疫压力提供了新见解,并为监测和预测冠状病毒的变异和进化提供了技术支持。重要性冠状病毒因其高度变异性而持续构成公共卫生威胁。自2010年以来,高致病性猪流行性腹泻病毒(PEDV)毒株的出现给全球养猪业造成了重大经济损失。PEDV在外部免疫压力下发生进化和突变,使其成为预防和控制措施日益具有挑战性的目标。在此,我们制备了针对PEDV的多克隆抗体,并通过连续传代在S蛋白上鉴定出一个新的中和表位(第1273位氨基酸)。此外,我们的研究结果表明,S蛋白中A1273P的突变并未改变PEDV的毒力,但显著增强了其逃避和感染宿主的能力。最后,我们发现S基因的第1273位氨基酸在临床PEDV毒株中已发生不同程度的突变。这项工作提供了冠状病毒进化突变与免疫压力之间的具体关联。

https://cdn.ncbi.nlm.nih.gov/pmc/blobs/20fb/12090811/194fe0ccf127/jvi.02193-24.f001.jpg

文献AI研究员

20分钟写一篇综述,助力文献阅读效率提升50倍。

立即体验

用中文搜PubMed

大模型驱动的PubMed中文搜索引擎

马上搜索

文档翻译

学术文献翻译模型,支持多种主流文档格式。

立即体验