Suppr超能文献

VHL介导的视网膜母细胞瘤蛋白(pRb)调控缺失促进肾透明细胞癌。

Loss of VHL-mediated pRb regulation promotes clear cell renal cell carcinoma.

作者信息

Akuma Mercy, Kim Minjun, Zhu Chenxuan, Wiljer Ellis, Gaudreau-Lapierre Antoine, Patterson Leshan D, Egevad Lars, Tanguay Simon, Trinkle-Mulcahy Laura, Stanford William L, Riazalhosseini Yasser, Russell Ryan C

机构信息

Department of Cellular and Molecular Medicine, University of Ottawa, Ottawa, ON, K1H 8M5, Canada.

Department of Human Genetics, McGill University, Montreal, QC, H3A 0G1, Canada.

出版信息

Cell Death Dis. 2025 Apr 16;16(1):307. doi: 10.1038/s41419-025-07623-y.

Abstract

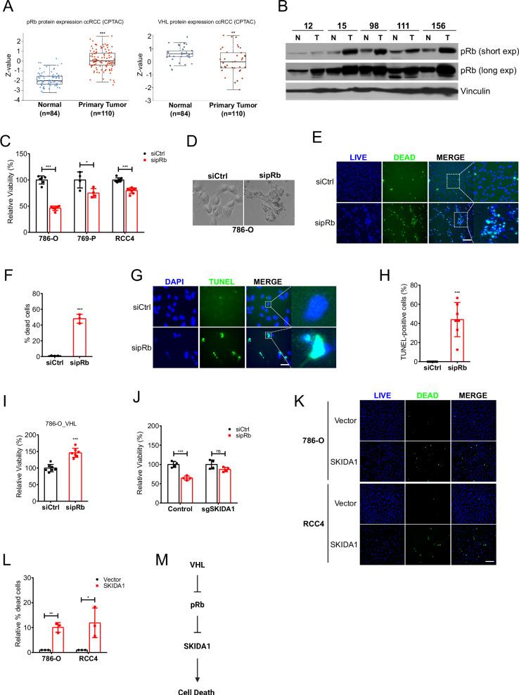
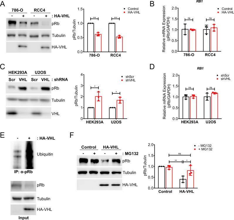
The von Hippel-Lindau (VHL) tumor suppressor is a substrate-defining component of E3 ubiquitin ligase complexes that target cellular substrates for proteasome-mediated degradation. VHL inactivation by mutation or transcriptional silencing is observed in most sporadic cases of clear cell renal cell carcinoma (ccRCC). VHL loss in ccRCC leads to constitutive stabilization of E3 ligase substrates, including hypoxia inducible factor α (HIFα). HIFα stabilization upon VHL loss is known to contribute to ccRCC development through transactivation of hypoxia-responsive genes. HIF-independent VHL targets have been implicated in oncogenesis, although those mechanisms are less well-defined than for HIFα. Using proximity labeling to identify proteasomal-sensitive VHL interactors, we identified retinoblastoma protein (pRb) as a novel substrate of VHL. Mechanistically, VHL interacts with pRb in a proteasomal-sensitive manner, promoting its ubiquitin-mediated degradation. Concordantly, VHL-inactivation results in pRb hyperstabilization. Functionally, loss of pRb in ccRCC led to increased cell death, transcriptional changes, and loss of oncogenic properties in vitro and in vivo. We also show that downstream transcriptional changes induced by pRb hyperstabilization may contribute to ccRCC tumor development. Together, our findings reveal a novel VHL-related pathway which can be therapeutically targeted to inhibit ccRCC tumor development.

摘要

冯·希佩尔-林道(VHL)肿瘤抑制因子是E3泛素连接酶复合物的一个底物界定成分,该复合物将细胞底物靶向蛋白酶体介导的降解。在大多数散发性透明细胞肾细胞癌(ccRCC)病例中观察到通过突变或转录沉默导致的VHL失活。ccRCC中VHL缺失导致E3连接酶底物的组成性稳定,包括缺氧诱导因子α(HIFα)。已知VHL缺失时HIFα的稳定通过缺氧反应基因的反式激活促进ccRCC的发展。尽管与HIFα相比,那些机制的定义不太明确,但不依赖HIF的VHL靶点已被认为与肿瘤发生有关。利用邻近标记来鉴定蛋白酶体敏感的VHL相互作用蛋白,我们确定视网膜母细胞瘤蛋白(pRb)是VHL的一种新底物。从机制上讲,VHL以蛋白酶体敏感的方式与pRb相互作用,促进其泛素介导的降解。相应地,VHL失活导致pRb超稳定。在功能上,ccRCC中pRb的缺失导致细胞死亡增加、转录变化以及体内外致癌特性的丧失。我们还表明,pRb超稳定诱导的下游转录变化可能有助于ccRCC肿瘤的发展。总之,我们的发现揭示了一条新的VHL相关途径,可作为治疗靶点来抑制ccRCC肿瘤的发展。

https://cdn.ncbi.nlm.nih.gov/pmc/blobs/8870/12003641/33a476ead4d6/41419_2025_7623_Fig1_HTML.jpg

文献AI研究员

20分钟写一篇综述,助力文献阅读效率提升50倍。

立即体验

用中文搜PubMed

大模型驱动的PubMed中文搜索引擎

马上搜索

文档翻译

学术文献翻译模型,支持多种主流文档格式。

立即体验