Suppr超能文献

波形蛋白片段化及其在阿尔茨海默病中β淀粉样蛋白斑块沉积中的作用。

Vimentin Fragmentation and Its Role in Amyloid-Beta Plaque Deposition in Alzheimer's Disease.

作者信息

Zhang Lan, Wang Ji, Yan Yalong, Xiang Lihong, Zhai Xinyue, Cai Lianmei, Sun Zhuoran, Pi Mingshan, Xiong Qi, Zhou Hongyan, Gui Yuran, Wang Xiaochuan, Shu Xiji, Xia Yiyuan

机构信息

Hubei Key Laboratory of Cognitive and Affective Disorders, School of Medicine, Jianghan University, Wuhan 430056, China.

Institutes of Biomedical Sciences, School of Medicine, Jianghan University, Wuhan 430056, China.

出版信息

Int J Mol Sci. 2025 Mar 21;26(7):2857. doi: 10.3390/ijms26072857.

Abstract

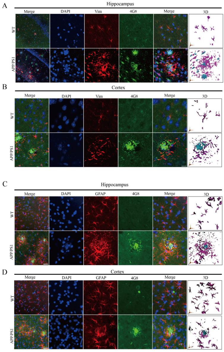
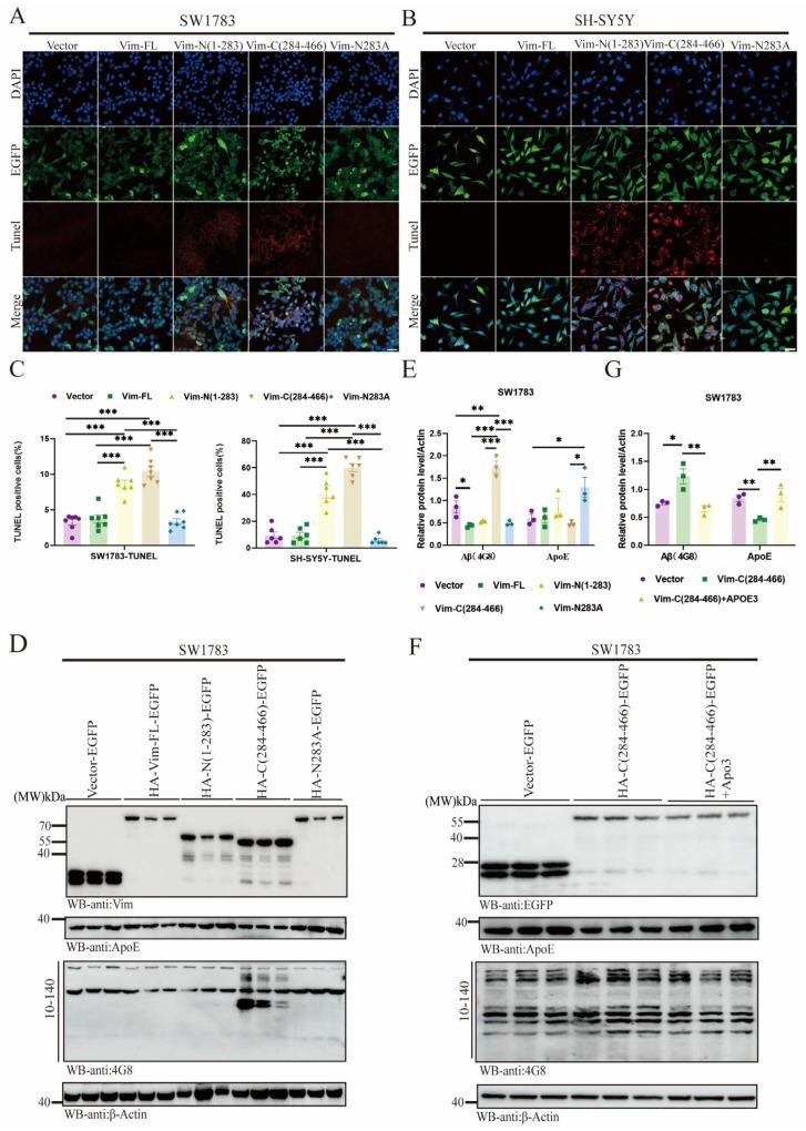
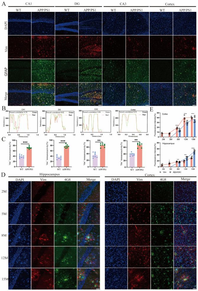
Intermediate filament protein vimentin (Vim) is a well-established marker for reactive astrocytes and has been closely associated with Alzheimer's disease (AD). RNA sequencing data reveal elevated expression of Vim in AD brains, with its aggregation frequently observed around amyloid-β (Aβ) plaques. However, the precise mechanisms by which Vim influences the aggregation or propagation of Aβ plaques remain unclear. In this study, we detected the upregulation of astrocytic Vim in AD brain tissue, with its co-localization around Aβ plaques. Asparagine endopeptidase (AEP), another molecule implicated in AD, was found to cleave Vim both in vitro and in vivo, including within human brain tissue. Mass spectrometry analysis confirmed that the AEP cleavage site on Vim is located at N283. We further investigated the in vivo cellular localization of Vim and observed that fragmented Vim, particularly the C-terminal fragment Vim 284-466, promotes apoptosis and disrupts the network structure that is essential for interaction with glial fibrillary acidic protein (GFAP). This disruption impairs astrocytic phagocytosis of exogenous Aβ, which is attributed to the reduced release of apolipoprotein E (ApoE) by astrocytes. The decrease in ApoE levels, in turn, diminishes the transport and clearance of Aβ. Conversely, mutation of the Vim N283 site (N283A) prevents AEP-mediated cleavage of Vim, preserves the GFAP network structure, restores ApoE levels, and reverses the effects on Aβ aggregation. Collectively, our findings elucidate the role of Vim fragmentation in Aβ plaque deposition and propose a potentially novel therapeutic strategy for Alzheimer's disease.

摘要

中间丝蛋白波形蛋白(Vim)是反应性星形胶质细胞的一种公认标志物,并且一直与阿尔茨海默病(AD)密切相关。RNA测序数据显示AD大脑中Vim表达升高,其聚集经常在淀粉样β蛋白(Aβ)斑块周围被观察到。然而,Vim影响Aβ斑块聚集或传播的确切机制仍不清楚。在本研究中,我们检测到AD脑组织中星形胶质细胞Vim上调,且其在Aβ斑块周围共定位。天冬酰胺内肽酶(AEP)是另一种与AD相关的分子,发现在体外和体内均可切割Vim,包括在人脑组织中。质谱分析证实Vim上的AEP切割位点位于N283。我们进一步研究了Vim在体内的细胞定位,并观察到片段化的Vim,特别是C末端片段Vim 284 - 466,促进细胞凋亡并破坏与胶质纤维酸性蛋白(GFAP)相互作用所必需的网络结构。这种破坏损害了星形胶质细胞对外源性Aβ的吞噬作用,这归因于星形胶质细胞载脂蛋白E(ApoE)释放减少。ApoE水平的降低进而减少了Aβ的转运和清除。相反,Vim N283位点的突变(N283A)可防止AEP介导的Vim切割,保留GFAP网络结构,恢复ApoE水平,并逆转对Aβ聚集的影响。总体而言,我们的研究结果阐明了Vim片段化在Aβ斑块沉积中的作用,并为阿尔茨海默病提出了一种潜在的新治疗策略。

https://cdn.ncbi.nlm.nih.gov/pmc/blobs/307a/11988971/c24e9685967b/ijms-26-02857-g001a.jpg

文献AI研究员

20分钟写一篇综述,助力文献阅读效率提升50倍。

立即体验

用中文搜PubMed

大模型驱动的PubMed中文搜索引擎

马上搜索

文档翻译

学术文献翻译模型,支持多种主流文档格式。

立即体验