Suppr超能文献

类肌动蛋白结合蛋白(Cotl1)在脂肪细胞分化和肥胖中起关键作用。

Coactosin-like F-actin binding protein (Cotl1) plays a key role in adipocyte differentiation and obesity.

作者信息

Park Eunkuk, Jeon Hyoju, Oh Kang-Il, Jeong Junhwan, Kim Do-Wan, Jin Hyun-Seok, Jeong Seon-Yong

机构信息

Department of Medical Genetics, Ajou University School of Medicine, Suwon, Republic of Korea.

Department of Biomedical Sciences, Ajou University Graduate School of Medicine, Suwon, Republic of Korea.

出版信息

Commun Biol. 2025 Apr 17;8(1):628. doi: 10.1038/s42003-025-08062-3.

Abstract

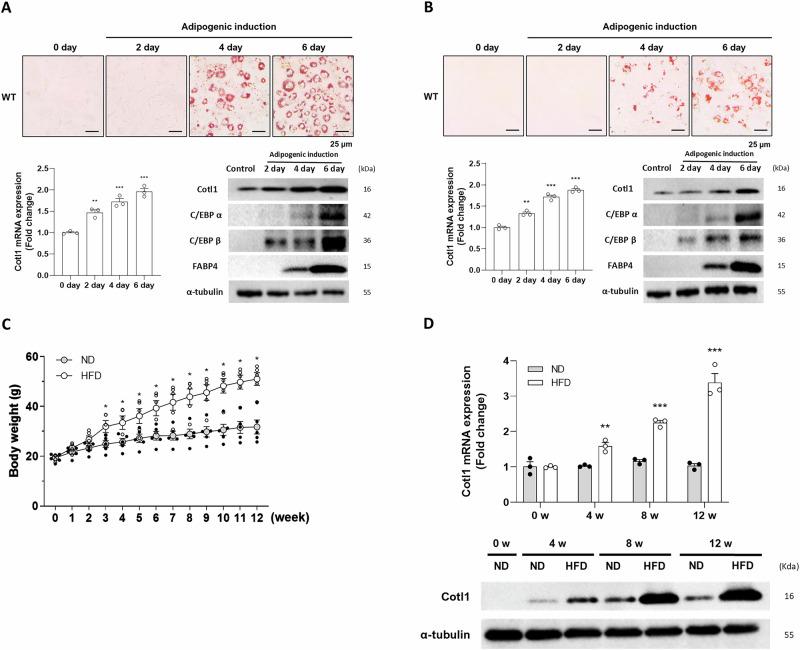
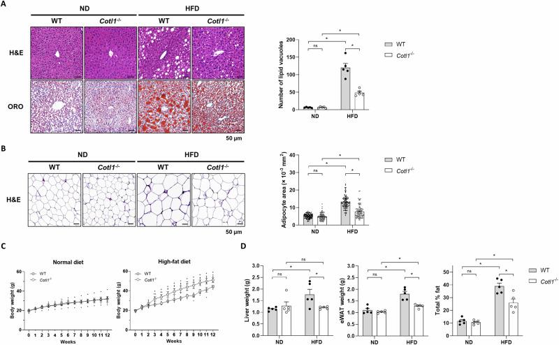
Actin dynamics, mediated by various actin-binding proteins, plays an important role in adipocyte differentiation. We investigated the role of coactosin-like F-actin binding protein (Cotl1) in adipocyte differentiation in vitro and in vivo. Cotl1 expression level was increased during adipocyte differentiation in mouse 3T3-L1 cells and primary cultured adipose-derived stem cells (ADSCs) and during weight gain in adipose tissues. However, Cotl1 deficient in 3T3-L1 and ADSCs inhibited adipocyte differentiation, and Cotl1 mice displayed resistance to high-fat diet (HFD)-induced weight gain, hepatic steatosis and adipocyte enlargement compared to HFD-fed wild type (WT) mice. Ingenuity Pathway Analysis of RNA-sequencing in adipose tissues of HFD-WT and HFD-Cotl1 mice predicted complicated relationships between Cotl1, differentiation of adipocytes, obesity and organization of actin cytoskeleton. Particularly, peroxisome proliferator-activated receptor gamma (Pparg) emerged as a central player, with Cotl1 influencing Pparg expression, consequently regulating adipocyte differentiation. These findings suggest Cotl1 as a pivotal regulator of terminal adipocyte differentiation by modulating adipogenic genes.

摘要

由多种肌动蛋白结合蛋白介导的肌动蛋白动力学在脂肪细胞分化中起重要作用。我们研究了类辅肌动蛋白F-肌动蛋白结合蛋白(Cotl1)在体外和体内脂肪细胞分化中的作用。在小鼠3T3-L1细胞和原代培养的脂肪来源干细胞(ADSC)的脂肪细胞分化过程中以及在脂肪组织体重增加期间,Cotl1表达水平升高。然而,3T3-L1和ADSC中缺乏Cotl1会抑制脂肪细胞分化,并且与高脂饮食(HFD)喂养的野生型(WT)小鼠相比,Cotl1基因敲除小鼠对HFD诱导的体重增加、肝脂肪变性和脂肪细胞肥大具有抗性。对HFD-WT和HFD-Cotl1小鼠脂肪组织进行RNA测序的 Ingenuity Pathway分析预测了Cotl1、脂肪细胞分化、肥胖和肌动蛋白细胞骨架组织之间的复杂关系。特别是,过氧化物酶体增殖物激活受体γ(Pparg)成为核心因素,Cotl1影响Pparg表达,从而调节脂肪细胞分化。这些发现表明Cotl1通过调节脂肪生成基因是终末脂肪细胞分化的关键调节因子。

https://cdn.ncbi.nlm.nih.gov/pmc/blobs/1479/12006365/42a9fd1563fc/42003_2025_8062_Fig1_HTML.jpg

文献AI研究员

20分钟写一篇综述,助力文献阅读效率提升50倍。

立即体验

用中文搜PubMed

大模型驱动的PubMed中文搜索引擎

马上搜索

文档翻译

学术文献翻译模型,支持多种主流文档格式。

立即体验