Suppr超能文献

揭示丙泊酚诱导心理依赖的机制:一种与海马体功能中肠道微生物群相关的多组学方法。

Unraveling the mechanisms of propofol-induced psychological dependence: a multi-omics approach linked to gut microbiota in hippocampal function.

作者信息

Wang Li, Wang Tangyi, Lei Yadian, Su Yudong, Lin Yuxin, Wu Zhijing, Wu Qiong, Zhang Shoude, Wang Haiyan

机构信息

Department of Basic Medical Sciences, Qinghai University Medical College, Xining, Qinghai, China.

State Key Laboratory of Plateau Ecology and Agriculture, Qinghai University, Xining, Qinghai, China.

出版信息

Front Med (Lausanne). 2025 Apr 3;12:1539467. doi: 10.3389/fmed.2025.1539467. eCollection 2025.

Abstract

INTRODUCTION

Drug abuse is becoming a global public health crisis. According to the United Nations, the number of drug users worldwide has increased dramatically over the past decade, with a surge in the number of drug abusers. The problem was exacerbated by the expanding market for illicit drugs and the increasing availability of synthetic drugs such as fentanyl. Clinical drug abuse is a problem that requires particular attention, and the potential addictive properties of some drugs and their mechanisms of action are currently unknown, which limits the development and implementation of drug addiction intervention strategies.

METHODS

Eight-week-old C57BL/6J mice were used as study subjects. A mental dependence model was established using the conditional position preference experiment (CPP), and the hippocampal tissues of the model mice were subjected to RNA-seq transcriptome sequencing, LC-MS non-targeted metabolome sequencing, and intestinal macro-genome sequencing in order to discover propofol mental dependence signature genes. Correlation analyses of transcriptomics and metabolomics were performed using the Spearman method, and gene-metabolite networks were mapped using Cytoscape software. Real-time fluorescence quantitative PCR and immunoprotein blotting (Western blotting) methods were used to validate the characterized genes.

RESULTS

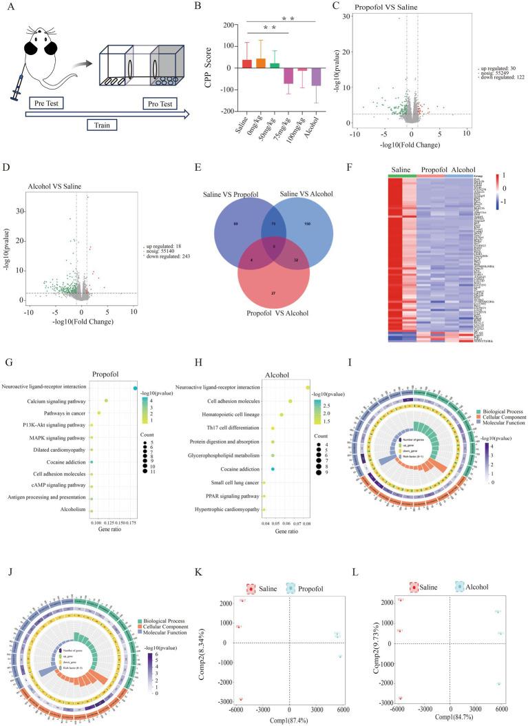
After the conditioned position preference experiment, the conditioned preference scores of the 75 mg/kg propofol and 2 g/kg alcohol groups were significantly higher than those of the control saline group. 152 differential genes and 214 differential metabolites were identified in the 75 mg/kg group. Cluster analysis revealed that changes in the neuroactive ligand receptor pathway were most pronounced. Gut microbiomics assays revealed significant changes in five differential enterobacterial phyla (, , , , and ) in the 75 mg/kg propofol group, which may be related to changes in the differential expression of dopamine.

DISCUSSION

These findings suggest that 75 mg/kg propofol has a significant mind-dependent effect on the biology of drug addiction through neuroactive ligand-receptor interaction pathways in conjunction with the tricarboxylic acid cycle, and the metabolic pathways of alanine, aspartate, and glutamate that may influence intestinal microbial changes through bidirectional signaling.

摘要

引言

药物滥用正成为一场全球公共卫生危机。据联合国统计,在过去十年间,全球吸毒者数量急剧增加,药物滥用者数量激增。非法药物市场的扩大以及芬太尼等合成药物的可得性增加,使这一问题更加恶化。临床药物滥用是一个需要特别关注的问题,目前一些药物的潜在成瘾特性及其作用机制尚不清楚,这限制了药物成瘾干预策略的制定和实施。

方法

以8周龄的C57BL/6J小鼠作为研究对象。采用条件性位置偏爱实验(CPP)建立精神依赖模型,并对模型小鼠的海马组织进行RNA测序转录组测序、液相色谱-质谱非靶向代谢组测序和肠道宏基因组测序,以发现丙泊酚精神依赖特征基因。使用Spearman方法进行转录组学和代谢组学的相关性分析,并使用Cytoscape软件绘制基因-代谢物网络。采用实时荧光定量PCR和免疫蛋白印迹(Western blotting)方法对鉴定出的基因进行验证。

结果

条件性位置偏爱实验后,75mg/kg丙泊酚组和2g/kg酒精组的条件性偏爱得分显著高于对照生理盐水组。在75mg/kg组中鉴定出152个差异基因和214种差异代谢物。聚类分析显示,神经活性配体受体途径的变化最为明显。肠道微生物组分析显示,75mg/kg丙泊酚组中五个差异肠杆菌门(、、、和)有显著变化,这可能与多巴胺差异表达的变化有关。

讨论

这些发现表明,75mg/kg丙泊酚通过神经活性配体-受体相互作用途径,结合三羧酸循环以及丙氨酸、天冬氨酸和谷氨酸的代谢途径,对药物成瘾生物学具有显著的精神依赖作用,这些代谢途径可能通过双向信号传导影响肠道微生物变化。

https://cdn.ncbi.nlm.nih.gov/pmc/blobs/c12d/12005058/3c06638ecfaf/fmed-12-1539467-g001.jpg

文献AI研究员

20分钟写一篇综述,助力文献阅读效率提升50倍。

立即体验

用中文搜PubMed

大模型驱动的PubMed中文搜索引擎

马上搜索

文档翻译

学术文献翻译模型,支持多种主流文档格式。

立即体验