Suppr超能文献

用于唾液腺上皮基底祖细胞扩增的化学重编程培养

Chemical reprogramming culture for the expansion of salivary gland epithelial basal progenitor cells.

作者信息

Jeong Ye Jin, Hong Yongpyo, Yoon Yeo-Jun, Sim Nam Suk, Hong Seung-Min, Lim Jae-Yol

机构信息

Department of Otorhinolaryngology, Yonsei University College of Medicine, Seoul, Republic of Korea.

Severance Hospital, Yonsei University College of Medicine, Seoul, Republic of Korea.

出版信息

Stem Cell Res Ther. 2025 Apr 18;16(1):187. doi: 10.1186/s13287-025-04295-5.

Abstract

BACKGROUND

Salivary gland (SG) hypofunction presents a significant clinical challenge with limited treatment options. SG epithelial cells offer a promising approach due to their intrinsic tissue specificity and regenerative potential. However, the lack of efficient culture methods has hindered their clinical use.

METHODS

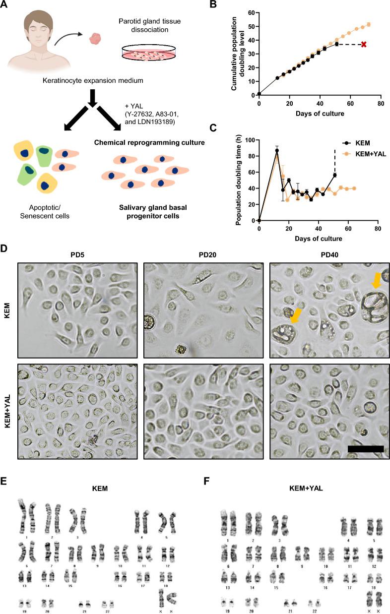
This study presents a chemical reprogramming culture (CRC) system that utilizes a combination of three small molecules for the long-term two-dimensional culture of human SG epithelial progenitor cells. We characterized the cultured cells, measured their organoid-forming efficiencies, and assessed their differentiation potential. To evaluate the therapeutic efficacy of the SG basal progenitor cells (SG-BPCs), we administered them into a mouse model with radiation-induced SG hypofunction and assessed the functional recovery.

RESULTS

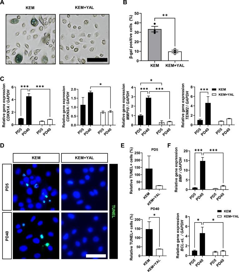
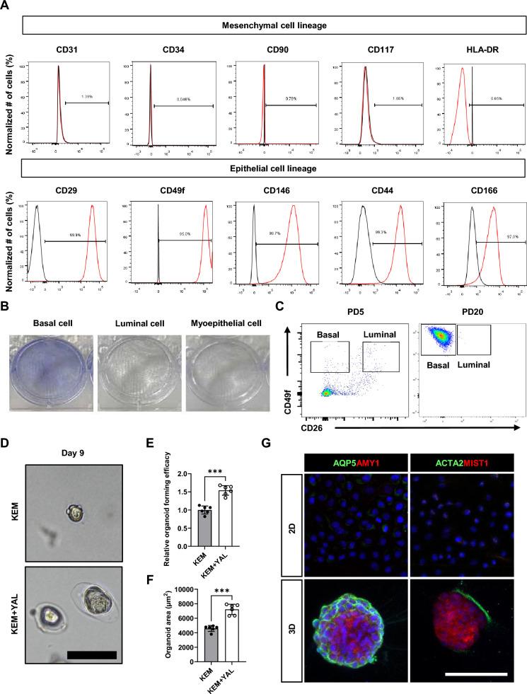
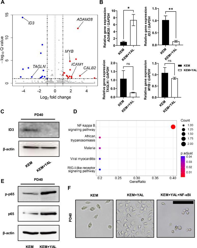
By utilizing optimal concentrations of the small molecules Y-27632, A83-01, and LDN193189, the SG epithelial cells achieved over 50 population doubling levels (PD) within 80 d, surpassing the Hayflick limit. β-galactosidase and Terminal deoxynucleotidyl transferase dUTP nick end labeling staining confirmed that these small molecules inhibited cellular senescence and apoptosis, respectively. The cells expressed SG basal ductal cell markers KRT5, KRT19, and SOX9, with increased expression levels observed from PD5 to PD40. Notably, these expanded cells were able to differentiate into various SG cell types, including acinar and myoepithelial cells, indicating that SG-basal progenitor cells (SG-BPCs) were selectively proliferated using our CRC method. To assess the therapeutic potential of the expanded SG-BPCs, they were administered to mice with radiation-induced SG hypofunction. The treatment successfully restored SG function.

CONCLUSION

Our findings demonstrate that our CRC system is an effective method for the long-term culture of SG-BPCs. This advancement holds significant promise for the development of SG epithelial progenitor-based therapies to treat SG hypofunction.

摘要

背景

唾液腺功能减退是一项重大的临床挑战,治疗选择有限。唾液腺上皮细胞因其固有的组织特异性和再生潜力提供了一种有前景的方法。然而,缺乏有效的培养方法阻碍了它们的临床应用。

方法

本研究提出了一种化学重编程培养(CRC)系统,该系统利用三种小分子的组合对人唾液腺上皮祖细胞进行长期二维培养。我们对培养的细胞进行了表征,测量了它们的类器官形成效率,并评估了它们的分化潜力。为了评估唾液腺基底祖细胞(SG-BPCs)的治疗效果,我们将它们注射到辐射诱导的唾液腺功能减退小鼠模型中,并评估功能恢复情况。

结果

通过使用小分子Y-27632、A83-01和LDN193189的最佳浓度,唾液腺上皮细胞在80天内实现了超过50个群体倍增水平(PD),超过了海弗利克极限。β-半乳糖苷酶和末端脱氧核苷酸转移酶dUTP缺口末端标记染色证实,这些小分子分别抑制了细胞衰老和细胞凋亡。这些细胞表达唾液腺基底导管细胞标志物KRT5、KRT19和SOX9,从PD5到PD40观察到表达水平增加。值得注意的是,这些扩增的细胞能够分化为各种唾液腺细胞类型,包括腺泡细胞和肌上皮细胞,这表明使用我们的CRC方法选择性地增殖了唾液腺基底祖细胞(SG-BPCs)。为了评估扩增的SG-BPCs的治疗潜力,将它们注射到辐射诱导的唾液腺功能减退的小鼠体内。该治疗成功恢复了唾液腺功能。

结论

我们的研究结果表明,我们的CRC系统是一种长期培养SG-BPCs的有效方法。这一进展为开发基于唾液腺上皮祖细胞的疗法来治疗唾液腺功能减退带来了巨大希望。

https://cdn.ncbi.nlm.nih.gov/pmc/blobs/bf83/12008940/c4665d54060f/13287_2025_4295_Fig1_HTML.jpg

文献AI研究员

20分钟写一篇综述,助力文献阅读效率提升50倍。

立即体验

用中文搜PubMed

大模型驱动的PubMed中文搜索引擎

马上搜索

文档翻译

学术文献翻译模型,支持多种主流文档格式。

立即体验