Suppr超能文献

一种促进疾病耐受性的宿主-病原体代谢同步性。

A host-pathogen metabolic synchrony that facilitates disease tolerance.

作者信息

Chen Ying-Tsun, Lohia Gaurav Kumar, Chen Samantha, Liu Zihua, Wong Fok Lung Tania, Wang Chu, Riquelme Sebastián A

机构信息

Department of Pediatrics, Columbia University, New York, NY, USA.

Synthetic and Functional Biomolecules Center, College of Chemistry and Molecular Engineering, Peking University, Beijing, China.

出版信息

Nat Commun. 2025 Apr 19;16(1):3729. doi: 10.1038/s41467-025-59134-1.

Abstract

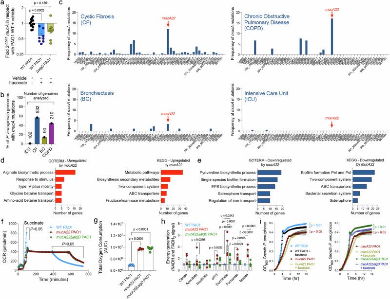
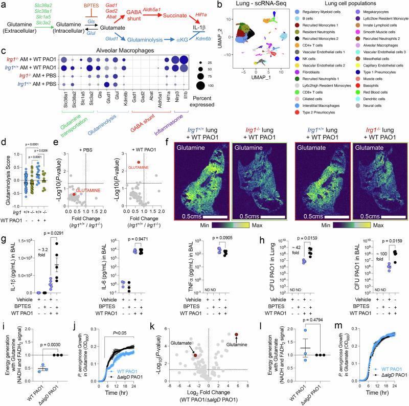
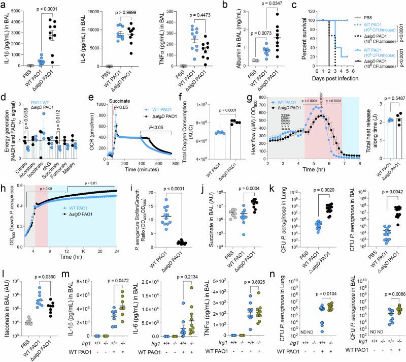
Disease tolerance mitigates organ damage from non-resolving inflammation during persistent infections, yet its underlying mechanisms remain unclear. Here we show, in a Pseudomonas aeruginosa pneumonia mouse model, that disease tolerance depends on the mitochondrial metabolite itaconate, which mediates cooperative host-pathogen interactions. In P. aeruginosa, itaconate modifies key cysteine residues in TCA cycle enzymes critical for succinate metabolism, inducing bioenergetic stress and promoting the formation biofilms that are less immunostimulatory and allow the bacteria to integrate into the local microbiome. Itaconate incorporates into the central metabolism of the biofilm, driving exopolysaccharide production-particularly alginate-which amplifies airway itaconate signaling. This itaconate-alginate interplay limits host immunopathology by enabling pulmonary glutamine assimilation, activating glutaminolysis, and thereby restrain detrimental inflammation caused by the inflammasome. Clinical sample analysis reveals that P. aeruginosa adapts to this metabolic environment through compensatory mutations in the anti-sigma-factor mucA, which restore the succinate-driven bioenergetics and disrupt the metabolic synchrony essential for sustaining disease tolerance.

摘要

疾病耐受性可减轻持续性感染期间非消退性炎症对器官的损害,但其潜在机制仍不清楚。在此,我们在铜绿假单胞菌肺炎小鼠模型中表明,疾病耐受性取决于线粒体代谢物衣康酸,它介导宿主与病原体的协同相互作用。在铜绿假单胞菌中,衣康酸修饰对琥珀酸代谢至关重要的三羧酸循环酶中的关键半胱氨酸残基,诱导生物能量应激并促进生物膜形成,这种生物膜的免疫刺激作用较小,并使细菌能够融入局部微生物群。衣康酸纳入生物膜的中心代谢,驱动胞外多糖的产生,特别是藻酸盐,从而放大气道衣康酸信号。这种衣康酸-藻酸盐相互作用通过促进肺谷氨酰胺同化、激活谷氨酰胺分解,从而限制有害的炎症小体引起的有害炎症,进而限制宿主免疫病理学。临床样本分析表明,铜绿假单胞菌通过抗σ因子mucA中的补偿性突变适应这种代谢环境,这些突变恢复了琥珀酸驱动的生物能量学,并破坏了维持疾病耐受性所必需的代谢同步性。

https://cdn.ncbi.nlm.nih.gov/pmc/blobs/3d52/12009439/684591c60126/41467_2025_59134_Fig1_HTML.jpg

文献AI研究员

20分钟写一篇综述,助力文献阅读效率提升50倍。

立即体验

用中文搜PubMed

大模型驱动的PubMed中文搜索引擎

马上搜索

文档翻译

学术文献翻译模型,支持多种主流文档格式。

立即体验