Suppr超能文献

人类RCC1L参与线粒体核仁和线粒体DNA的维持。

Human RCC1L is involved in the maintenance of mitochondrial nucleoids and mtDNA.

作者信息

Matsumoto Emi, Sasaki Taeko, Higashiyama Tetsuya, Sasaki Narie

机构信息

Department of Biological Sciences, Graduate School of Science, The University of Tokyo, 7-3-1 Hongo, Bunkyo-ku, Tokyo, 113-0033, Japan.

Laboratory of Molecular Membrane Biology, Institute for Molecular and Cellular Regulation, Gunma University, 3-39-15 Showa-machi, Maebashi, Gunma, 371-8512, Japan.

出版信息

Sci Rep. 2025 Apr 21;15(1):13811. doi: 10.1038/s41598-025-98397-y.

Abstract

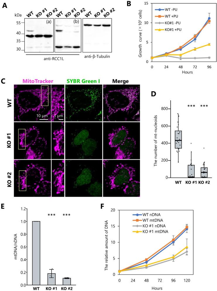
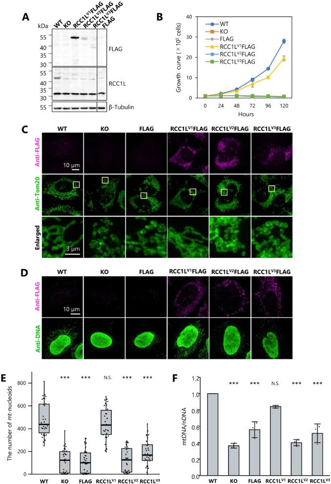
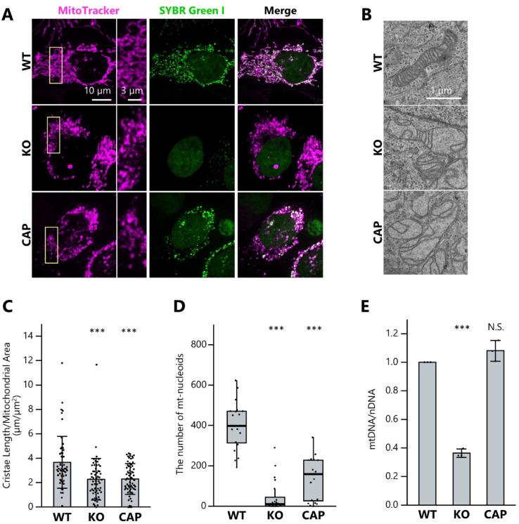
Mitochondrial DNA (mtDNA) is organized with proteins into mitochondrial nucleoid (mt-nucleoid). The mt-nucleoid is a unit for the maintenance and function of mtDNA. The regulator of chromosome condensation 1-like protein (RCC1L) performs various functions in mitochondria, including translation, but its involvement in regulating mt-nucleoid maintenance is unknown. Herein, we found that human RCC1L was required to maintain mt-nucleoids and mtDNA. Human RCC1L has three splicing isoforms: RCC1L, RCC1L, and RCC1L. Knockout (KO) cells lacking all RCC1L isoforms, which were lethal without pyruvate and uridine, exhibited a decrease in mt-nucleoids and mtDNA, along with swollen and fragmented mitochondria. Among the three RCC1L isoforms, only RCC1L recovered all phenotypes observed in RCC1L KO cells. As the treatment of wild-type cells with chloramphenicol, a mitochondrial translation inhibitor, did not lead to the decrease in mt-nucleoids accompanied by mtDNA depletion, the decrease in mt-nucleoids and mtDNA in RCC1L KO cells was not solely attributed to impaired mitochondrial translation. Using conditional RCC1L KO cells, we observed a rapid decrease in mt-nucleoids and mtDNA during a specific period following RCC1L loss. Our findings indicate that RCC1L regulates the maintenance of mt-nucleoids and mtDNA besides its role in mitochondrial translational regulation.

摘要

线粒体DNA(mtDNA)与蛋白质组装成线粒体类核(mt - 类核)。mt - 类核是mtDNA维持和功能的一个单位。染色体凝聚调节因子1样蛋白(RCC1L)在线粒体中发挥多种功能,包括翻译,但它在调节mt - 类核维持方面的作用尚不清楚。在此,我们发现人类RCC1L是维持mt - 类核和mtDNA所必需的。人类RCC1L有三种剪接异构体:RCC1L、RCC1L和RCC1L。缺乏所有RCC1L异构体的基因敲除(KO)细胞在没有丙酮酸和尿苷的情况下是致死的,这些细胞表现出mt - 类核和mtDNA减少,同时线粒体肿胀和碎片化。在这三种RCC1L异构体中,只有RCC1L恢复了在RCC1L KO细胞中观察到的所有表型。由于用线粒体翻译抑制剂氯霉素处理野生型细胞不会导致伴随mtDNA耗竭的mt - 类核减少,因此RCC1L KO细胞中mt - 类核和mtDNA的减少并不完全归因于线粒体翻译受损。使用条件性RCC1L KO细胞,我们观察到在RCC1L缺失后的特定时期内,mt - 类核和mtDNA迅速减少。我们的研究结果表明,RCC1L除了在线粒体翻译调节中的作用外,还调节mt - 类核和mtDNA的维持。

https://cdn.ncbi.nlm.nih.gov/pmc/blobs/c5e3/12012109/6c369561ea35/41598_2025_98397_Fig1_HTML.jpg

文献AI研究员

20分钟写一篇综述,助力文献阅读效率提升50倍。

立即体验

用中文搜PubMed

大模型驱动的PubMed中文搜索引擎

马上搜索

文档翻译

学术文献翻译模型,支持多种主流文档格式。

立即体验