Suppr超能文献

一位隐藏的守护者:中国成年人新冠病毒感染反应中抗体依赖的细胞介导细胞毒性作用的稳定性及范围

A Hidden Guardian: The Stability and Spectrum of Antibody-Dependent Cell-Mediated Cytotoxicity in COVID-19 Response in Chinese Adults.

作者信息

Cao Jinge, Gan Mengze, Zhang Zhihao, Lin Xiaosong, Ouyang Qi, Fu Hui, Xu Xinyue, Wang Zhen, Li Xinlian, Wang Yaxin, Cai Hao, Lei Qing, Liu Li, Wang Hao, Fan Xionglin

机构信息

Department of Pathogen Biology, School of Basic Medicine, Tongji Medical College and State Key Laboratory for Diagnosis and Treatment of Severe Zoonotic Infectious Diseases, Hubei Key Laboratory of Drug Target Research and Pharmacodynamic Evaluation, Huazhong University of Science and Technology, Wuhan 430030, China.

Ministry of Education and State Key Laboratory of Environmental Health (Incubating), School of Public Health, Huazhong University of Science and Technology, Wuhan 430030, China.

出版信息

Vaccines (Basel). 2025 Feb 28;13(3):262. doi: 10.3390/vaccines13030262.

Abstract

OBJECTIVES

Identifying immune-protective biomarkers is crucial for the effective management and mitigation of current and future COVID-19 outbreaks, particularly in preventing or counteracting the immune evasion exhibited by the Omicron variants. The emergence of SARS-CoV-2 variants, especially those within the Omicron lineage, has highlighted their capacity to evade neutralizing antibodies, emphasizing the need to understand the role of antibody-dependent cell-mediated cytotoxicity (ADCC) in combating these infections.

METHODS

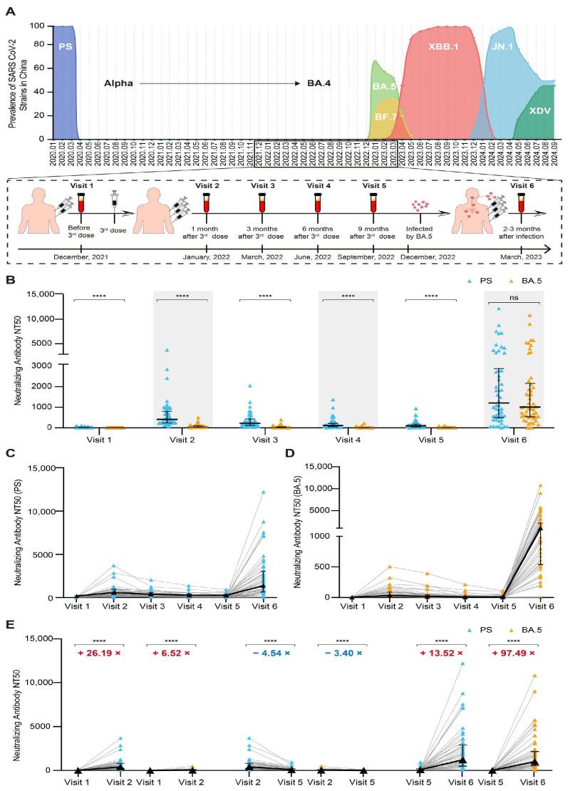
This study, conducted in Qichun City, Hubei province, from December 2021 to March 2023, involved 50 healthy Chinese adults who had received two doses of inactivated vaccines and had subsequently experienced mild infections with the Omicron BA.5 variant. Blood samples from these 50 healthy Chinese adults were collected at six distinct time points: at baseline and at the 1st, 3rd, 6th, and 9th months following the third dose of the inactivated vaccine, as well as 3 months post-breakthrough infection. Their sera were analyzed to assess ADCC and neutralization effects.

RESULTS

The results indicated that the antibodies elicited by the inactivated SARS-CoV-2 vaccine targeted the spike protein, exhibiting both pre-existing neutralizing and ADCC activities against Omicron variants BA.5 and XBB.1.5. Notably, the ADCC activity demonstrated greater stability compared to that of the neutralizing effects, persisting for at least 15 months post-vaccination, and could be augmented by additional vaccine doses and breakthrough infections. The ADCC effect associated with hybrid immunity effectively targets a spectrum of prospective Omicron variants, including BA.2.86, CH.1.1, EG.5.1, and JN.1.

CONCLUSIONS

In light of its stability and broad-spectrum efficacy, we recommend the use of the ADCC effect as a biomarker for assessing protective immunity and guiding the development of vaccines and monoclonal antibodies.

摘要

目的

识别免疫保护性生物标志物对于有效管理和缓解当前及未来的新冠疫情至关重要,尤其是在预防或对抗奥密克戎变异株所表现出的免疫逃逸方面。严重急性呼吸综合征冠状病毒2(SARS-CoV-2)变异株的出现,特别是奥密克戎谱系中的变异株,凸显了它们逃避中和抗体的能力,强调了了解抗体依赖性细胞介导的细胞毒性(ADCC)在对抗这些感染中的作用的必要性。

方法

本研究于2021年12月至2023年3月在湖北省蕲春市进行,纳入了50名健康的中国成年人,他们接种了两剂灭活疫苗,随后感染了奥密克戎BA.5变异株且症状较轻。在六个不同时间点采集这50名健康中国成年人的血样:基线时、第三剂灭活疫苗接种后的第1、3、6和9个月,以及突破性感染后3个月。对他们的血清进行分析以评估ADCC和中和作用。

结果

结果表明,灭活SARS-CoV-2疫苗引发的抗体靶向刺突蛋白,对奥密克戎变异株BA.5和XBB.1.5具有预先存在的中和及ADCC活性。值得注意的是,与中和作用相比,ADCC活性表现出更高的稳定性,在接种疫苗后至少持续15个月,并且可以通过额外的疫苗剂量和突破性感染增强。与混合免疫相关的ADCC效应有效地靶向一系列潜在的奥密克戎变异株,包括BA.2.86、CH.1.1、EG.5.1和JN.1。

结论

鉴于其稳定性和广谱疗效,我们建议将ADCC效应用作评估保护性免疫以及指导疫苗和单克隆抗体开发的生物标志物。

https://cdn.ncbi.nlm.nih.gov/pmc/blobs/b755/11945335/453301a45364/vaccines-13-00262-g001.jpg

文献AI研究员

20分钟写一篇综述,助力文献阅读效率提升50倍。

立即体验

用中文搜PubMed

大模型驱动的PubMed中文搜索引擎

马上搜索

文档翻译

学术文献翻译模型,支持多种主流文档格式。

立即体验