Suppr超能文献

转录因子FOS通过真核翻译起始因子5A促进金黄色葡萄球菌感染的骨髓炎中的铁死亡和炎症。

Transcription factor FOS promotes ferroptosis and inflammation in S. aureus- infected osteomyelitis via EIF5A.

作者信息

Gao Lei, Tang Zhipeng, Zhang Zhijin, Wei Dehua, Wang Jiangning

机构信息

Orthopedic Department, Capital Medical University Affiliated Beijing Shijitan Hospital, No.10 Yangfangdian Tieyi Road, Haidian District, Beijing, China.

Clinnical Laboratory, Hebei General Hospital, Shijiazhuang, Hebei, China.

出版信息

J Orthop Surg Res. 2025 Apr 23;20(1):412. doi: 10.1186/s13018-025-05815-y.

Abstract

BACKGROUND

Osteomyelitis (OM) is a bone disease that can leave people disabled. Eukaryotic translation initiation factor (EIF5A) is involved in cell proliferation, apoptosis, differentiation, and inflammation, but the role of EIF5A in staphylococcus aureus (S. aureus)-infected OM remains unclear.

METHODS

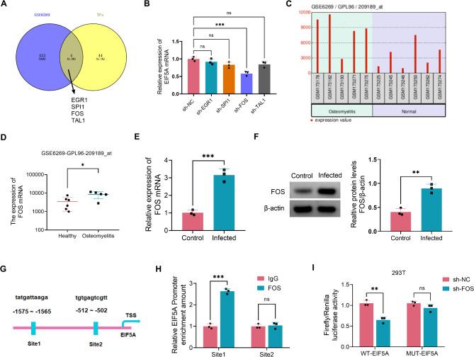
The mRNA and proteins were detected by qRT-PCR and western blot. Cell viability was examined by CCK8 assay. The reactive oxygen species (ROS), malondialdehyde (MDA), ferrous iron (Fe), and glutathione (GSH) levels were analyzed using the ROS, MDA, GSH, and Fe detection kits. The levels of tumor necrosis factor-alpha (TNF-α), interleukin-1β (IL-1β), and Interleukin-6 (IL-6) were examined using Enzyme-linked immunosorbent (ELISA) kits. The binding between FOS and promoter of EIF5A was detected by chromatin immunoprecipitation (CHIP) assay. The interaction between EIF5A and Fos proto-oncogene (FOS) was detected by dual-luciferase reporter assay. The diagnostic values of EIF5A and FOS were analyzed with blood of S. aureus-infected OM patients and healthy volunteers by ROC curve.

RESULTS

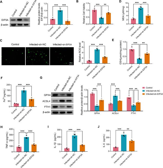
The EIF5A was up-regulated in S. aureus-infected OM. EIF5A knockdown promoted cell viability in S. aureus-infected MG-63 cells and reduced ROS, MDA, and Fe levels, and increased GSH levels. Meanwhile, silencing EIF5A could increase expression of glutathione peroxidase 4 (GPX4), and ferritin heavy chain1 (FTH1) and reduce acyl-CoA synthetase long-chain family member 4 (ACSL4) expression, and silencing EIF5A could reduce immune factors (TNF-α, IL-1β, and IL-6) levels. FOS could bind to EIF5A. Silencing FOS promoted cell viability, and increased GSH levels in S. aureus-infected MG-63 cells, but reduced ROS, MDA, and Fe levels. Meanwhile, promoted GPX4 and FTH1 expression, inhibited ACSL4 expression, and reduced immune factor levels in S. aureus-infected MG-63 cells. Interestingly, EIF5A overexpression could weaken the actions. FOS promotes ferroptosis and inflammation via EIF5A in S. aureus-infected MG-63 cells. Besides, the EIF5A and FOS might be potential molecular diagnostic markers in the progression of OM.

CONCLUSION

FOS promotes ferroptosis and inflammation via EIF5A in S. aureus-infected OM. This study is first to report the role of FOS and EIF5A in S. aureus-infected OM, but we found that there are still some limitations in our work, such as not covering all possible types of infection, which is the focus of future research.

摘要

背景

骨髓炎(OM)是一种可使人致残的骨病。真核翻译起始因子(EIF5A)参与细胞增殖、凋亡、分化和炎症,但EIF5A在金黄色葡萄球菌(S. aureus)感染的OM中的作用仍不清楚。

方法

采用qRT-PCR和蛋白质印迹法检测mRNA和蛋白质。通过CCK8法检测细胞活力。使用ROS、MDA、GSH和Fe检测试剂盒分析活性氧(ROS)、丙二醛(MDA)、亚铁离子(Fe)和谷胱甘肽(GSH)水平。使用酶联免疫吸附(ELISA)试剂盒检测肿瘤坏死因子-α(TNF-α)、白细胞介素-1β(IL-1β)和白细胞介素-6(IL-6)水平。通过染色质免疫沉淀(CHIP)试验检测FOS与EIF5A启动子之间的结合。通过双荧光素酶报告基因试验检测EIF5A与原癌基因Fos(FOS)之间的相互作用。通过ROC曲线分析EIF5A和FOS对金黄色葡萄球菌感染的OM患者和健康志愿者血液的诊断价值。

结果

EIF5A在金黄色葡萄球菌感染的OM中上调。敲低EIF5A可促进金黄色葡萄球菌感染的MG-63细胞的细胞活力,降低ROS、MDA和Fe水平,并增加GSH水平。同时,沉默EIF5A可增加谷胱甘肽过氧化物酶4(GPX4)和铁蛋白重链1(FTH1)的表达,降低酰基辅酶A合成酶长链家族成员-4(ACSL4)的表达,并且沉默EIF5A可降低免疫因子(TNF-α、IL-1β和IL-6)水平。FOS可与EIF5A结合。沉默FOS可促进细胞活力,并增加金黄色葡萄球菌感染的MG-63细胞中的GSH水平,但降低ROS、MDA和Fe水平。同时,促进金黄色葡萄球菌感染的MG-63细胞中GPX4和FTH1的表达,抑制ACSL4的表达,并降低免疫因子水平。有趣的是,EIF5A过表达可减弱这些作用。在金黄色葡萄球菌感染的MG-63细胞中,FOS通过EIF5A促进铁死亡和炎症。此外,EIF5A和FOS可能是OM进展中的潜在分子诊断标志物。

结论

在金黄色葡萄球菌感染的OM中,FOS通过EIF5A促进铁死亡和炎症。本研究首次报道了FOS和EIF5A在金黄色葡萄球菌感染的OM中的作用,但我们发现我们的工作仍存在一些局限性,如未涵盖所有可能的感染类型,这是未来研究的重点。

https://cdn.ncbi.nlm.nih.gov/pmc/blobs/730d/12020303/0c9e78371ce8/13018_2025_5815_Fig1_HTML.jpg

文献AI研究员

20分钟写一篇综述,助力文献阅读效率提升50倍。

立即体验

用中文搜PubMed

大模型驱动的PubMed中文搜索引擎

马上搜索

文档翻译

学术文献翻译模型,支持多种主流文档格式。

立即体验