Suppr超能文献

肺部和肠道微生物群对SARS-CoV-2感染的差异反应:K18-hACE2转基因小鼠中武汉株和奥密克戎株的比较研究

Differential responses of lung and intestinal microbiota to SARS-CoV-2 infection: a comparative study of the Wuhan and Omicron strains in K18-hACE2 Tg mice.

作者信息

Kim Chae Won, Ku Keun Bon, Hwang Insu, Jung Hi Eun, Kim Kyun-Do, Lee Heung Kyu

机构信息

Department of Biological Sciences, Korea Advanced Institute of Science and Technology (KAIST), Daejeon, 34141, Republic of Korea.

Life Science Institute, KAIST, Daejeon, 34141, Republic of Korea.

出版信息

Lab Anim Res. 2025 Apr 23;41(1):11. doi: 10.1186/s42826-025-00241-x.

Abstract

BACKGROUND

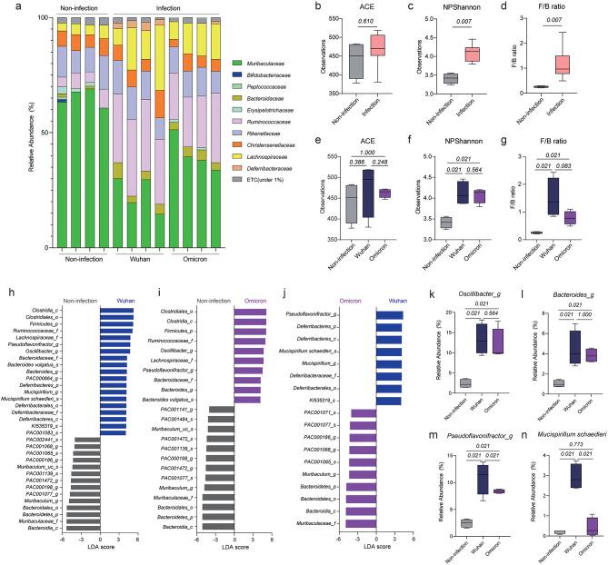
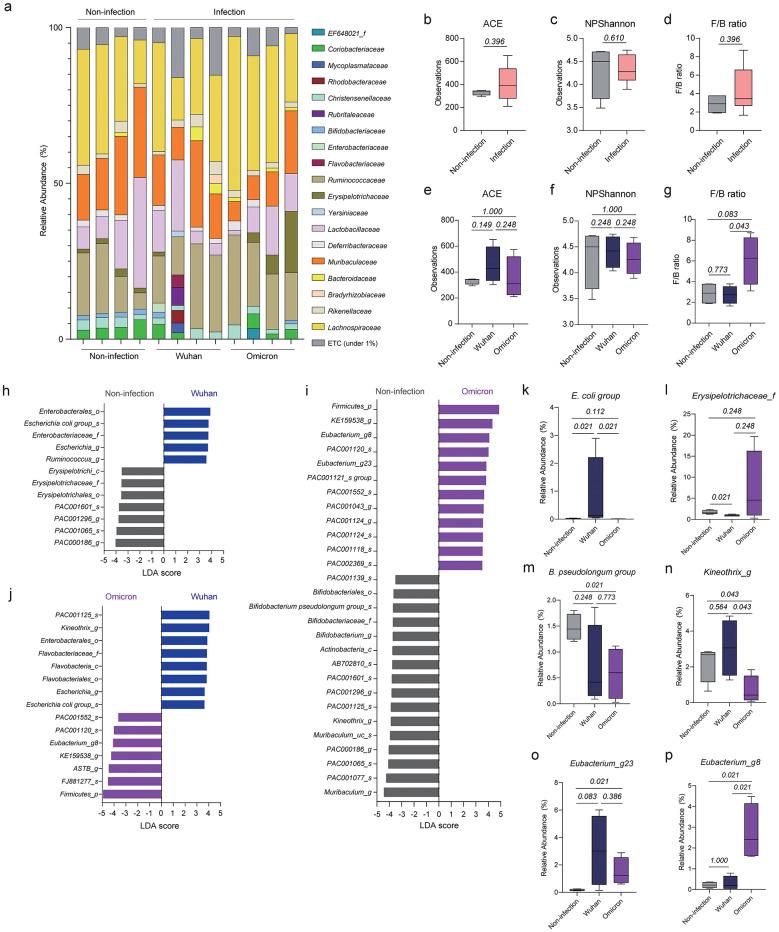
The COVID-19 pandemic, caused by SARS-CoV-2, has led to the emergence of viral variants with distinct characteristics. Understanding the differential impacts of SARS-CoV-2 variants is crucial for effective public health response and treatment development. We investigated the differential effects of the original Wuhan strain and the emergent Omicron variant of SARS-CoV-2 using a K18-hACE2 transgenic mouse model. We compared the mortality rates, viral loads, and histopathological changes in lung and tracheal tissues, as well as alterations in the lung and intestinal microbiota following infection.

RESULTS

Our findings revealed significant differences between the variants, with the Wuhan strain causing higher mortality rates, severe lung pathology, and elevated viral loads compared to the Omicron variant. Microbiome analyses uncovered novel and distinct shifts in the lung and intestinal microbiota associated with each variant, providing evidence for variant-specific microbiome alterations. These changes suggest microbiome-related mechanisms that might modulate disease severity and host responses to SARS-CoV-2 infection.

CONCLUSIONS

This study highlights critical differences between the Wuhan strain and Omicron variant in terms of mortality, lung pathology, and microbiota changes, emphasizing the role of the microbiome in influencing disease outcomes. Novel findings include the identification of variant-specific microbiota shifts, which underscore potential microbiome-related mechanisms underlying differences in disease severity. These insights pave the way for future research exploring microbiome-targeted interventions to mitigate the impacts of SARS-CoV-2 and other viral infections.

摘要

背景

由严重急性呼吸综合征冠状病毒2(SARS-CoV-2)引起的2019冠状病毒病(COVID-19)大流行导致了具有不同特征的病毒变体的出现。了解SARS-CoV-2变体的不同影响对于有效的公共卫生应对措施和治疗方法的开发至关重要。我们使用K18-hACE2转基因小鼠模型研究了SARS-CoV-2原始武汉毒株和新出现的奥密克戎变体的不同影响。我们比较了死亡率、病毒载量、肺和气管组织的组织病理学变化,以及感染后肺和肠道微生物群的改变。

结果

我们的研究结果揭示了这些变体之间的显著差异,与奥密克戎变体相比,武汉毒株导致更高的死亡率、更严重的肺部病理变化和更高的病毒载量。微生物组分析发现了与每个变体相关的肺和肠道微生物群的新的和独特的变化,为变体特异性微生物组改变提供了证据。这些变化表明了可能调节疾病严重程度和宿主对SARS-CoV-2感染反应的微生物组相关机制。

结论

本研究突出了武汉毒株和奥密克戎变体在死亡率、肺部病理和微生物群变化方面的关键差异,强调了微生物组在影响疾病结局中的作用。新发现包括确定变体特异性微生物群变化,这强调了疾病严重程度差异背后潜在的微生物组相关机制。这些见解为未来探索以微生物组为靶点的干预措施以减轻SARS-CoV-2和其他病毒感染影响的研究铺平了道路。

https://cdn.ncbi.nlm.nih.gov/pmc/blobs/1fd6/12016229/d99aac37b11d/42826_2025_241_Fig1_HTML.jpg

文献AI研究员

20分钟写一篇综述,助力文献阅读效率提升50倍。

立即体验

用中文搜PubMed

大模型驱动的PubMed中文搜索引擎

马上搜索

文档翻译

学术文献翻译模型,支持多种主流文档格式。

立即体验