Suppr超能文献

利用Vγ9Vδ2嵌合抗原受体T细胞克服嵌合抗原受体T细胞疗法中的抗原丢失

Overcoming antigen loss in CAR T therapy with Vγ9Vδ2 CAR T-cells.

作者信息

Velasco Santiago M, Aehnlich P, Hulen T M, Jensen K M, Holmen Olofsson G, Met Ö, Thor Straten P

机构信息

National Center for Cancer Immune Therapy (CCIT-DK), Department of Oncology, University Hospital Herlev, Herlev, Denmark.

Department of Health Technology, Technical University of Denmark, Lyngby, Denmark.

出版信息

Immunooncol Technol. 2025 Mar 21;26:101053. doi: 10.1016/j.iotech.2025.101053. eCollection 2025 Jun.

Abstract

BACKGROUND

Vγ9Vδ2 T-cells demonstrate potent antitumor activity but, despite successful safety studies, the clinical benefit of Vγ9Vδ2 in adoptive cell therapy has been limited. One approach to enhance the therapeutic potential of Vγ9Vδ2 T-cells while maintaining their safety profile is genetic engineering to express a chimeric antigen receptor (CAR). Vγ9Vδ2 CAR T-cells retain the ability to target tumor cells even after target antigen loss, a major cause of CAR treatment relapse.

METHODS

Vγ9Vδ2 T-cells were expanded from peripheral blood mononuclear cells in the presence of high levels of interleukin 2 (IL-2) or IL-2 in combination with IL-15. Cells were then virally transduced with a CD19-directed CAR and underwent antigen-specific stimulation to enrich CAR-expressing cells.

RESULTS

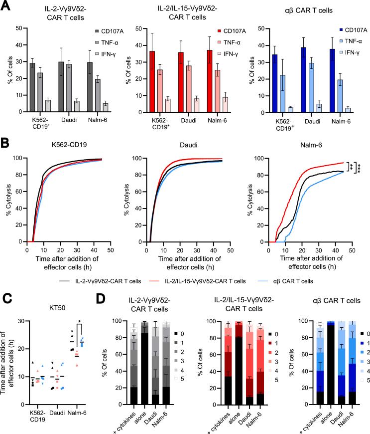
Vγ9Vδ2 CAR T-cells showed similar cytotoxic activity to conventional αβ-CAR T-cells against CD19-positive tumor cells. They demonstrated superior responses against CD19-negative tumor cells, however, particularly when IL-15 was included during expansion. This enhanced function was further confirmed in co-culture assays with mixed CD19-positive and CD19-negative tumor populations, simulating antigen loss.

CONCLUSIONS

Vγ9Vδ2 CAR T-cell therapy presents a promising strategy for B-cell malignancies, offering sustained antitumor activity even after antigen loss. This approach may help overcome a major limitation of conventional CAR T-cell therapy, potentially improving clinical outcomes.

摘要

背景

Vγ9Vδ2 T细胞具有强大的抗肿瘤活性,但是,尽管安全性研究取得成功,Vγ9Vδ2在过继性细胞治疗中的临床益处仍然有限。在保持其安全性的同时增强Vγ9Vδ2 T细胞治疗潜力的一种方法是通过基因工程表达嵌合抗原受体(CAR)。Vγ9Vδ2 CAR T细胞即使在靶抗原丢失后仍保留靶向肿瘤细胞的能力,而靶抗原丢失是CAR治疗复发的主要原因。

方法

在高水平白细胞介素2(IL-2)或IL-2与IL-15联合存在的情况下,从外周血单个核细胞中扩增Vγ9Vδ2 T细胞。然后用靶向CD19的CAR对细胞进行病毒转导,并进行抗原特异性刺激以富集表达CAR的细胞。

结果

Vγ9Vδ2 CAR T细胞对CD19阳性肿瘤细胞的细胞毒性活性与传统的αβ-CAR T细胞相似。然而,它们对CD19阴性肿瘤细胞表现出更强的反应,特别是在扩增过程中加入IL-15时。在与混合的CD19阳性和CD19阴性肿瘤群体的共培养试验中进一步证实了这种增强的功能,模拟了抗原丢失的情况。

结论

Vγ9Vδ2 CAR T细胞疗法为B细胞恶性肿瘤提供了一种有前景的策略,即使在抗原丢失后也能提供持续的抗肿瘤活性。这种方法可能有助于克服传统CAR T细胞疗法的一个主要局限性, potentially improving clinical outcomes.(最后一句英文原文中“potentially improving clinical outcomes”在中文翻译中未重复,因为英文中这句话有语病,“potentially”前面缺少逻辑主语,根据前文推测应该是指前面提到的这种方法,完整翻译为“这种方法可能有助于克服传统CAR T细胞疗法的一个主要局限性,从而有可能改善临床结果”,但按照任务要求不添加其他解释说明,所以保留原文英文表述)

https://cdn.ncbi.nlm.nih.gov/pmc/blobs/9b00/12013397/d715b36f006d/gr1.jpg

文献AI研究员

20分钟写一篇综述,助力文献阅读效率提升50倍。

立即体验

用中文搜PubMed

大模型驱动的PubMed中文搜索引擎

马上搜索

文档翻译

学术文献翻译模型,支持多种主流文档格式。

立即体验