Suppr超能文献

对一种新兴的模式海洋细菌——麦克劳德交替单胞菌ATCC 27126进行协作代谢编目。

Collaborative metabolic curation of an emerging model marine bacterium, Alteromonas macleodii ATCC 27126.

作者信息

Sher Daniel, George Emma E, Wietz Matthias, Gifford Scott, Zoccarato Luca, Weissberg Osnat, Koedooder Coco, Valiya Kalladi Waseem Bashir, Barreto Filho Marcelo M, Mireles Raul, Malavin Stas, Liddor Naim Michal, Idan Tal, Shrivastava Vibhaw, Itelson Lynne, Sade Dagan, Abu Hamoud Alhan, Soussan-Farhat Yara, Barak Noga, Karp Peter, Moore Lisa R

机构信息

Department of Marine Biology, Leon H. Charney School of Marine Sciences, University of Haifa, Israel.

Integrative Oceanography Division, Scripps Institution of Oceanography, University of California, San Diego, La Jolla, California, United States of America.

出版信息

PLoS One. 2025 Apr 24;20(4):e0321141. doi: 10.1371/journal.pone.0321141. eCollection 2025.

Abstract

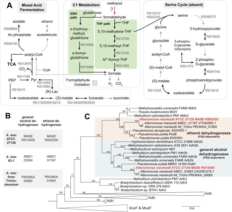
Inferring the metabolic capabilities of an organism from its genome is a challenging process, relying on computationally-derived or manually curated metabolic networks. Manual curation can correct mistakes in the draft network and add missing reactions based on the literature, but requires significant expertise and is often the bottleneck for high-quality metabolic reconstructions. Here, we present a synopsis of a community curation workshop for the model marine bacterium Alteromonas macleodii ATCC 27126 and its genome database in BioCyc, focusing on pathways for utilizing organic carbon and nitrogen sources. Due to the scarcity of biochemical information or gene knock-outs, the curation process relied primarily on published growth phenotypes and bioinformatic analyses, including comparisons with related Alteromonas strains. We report full pathways for the utilization of the algal polysaccharides alginate and pectin in contrast to inconclusive evidence for one-carbon metabolism and mixed acid fermentation, in accordance with the lack of growth on methanol and formate. Pathways for amino acid degradation are ubiquitous across Alteromonas macleodii strains, yet enzymes in the pathways for the degradation of threonine, tryptophan and tyrosine were not identified. Nucleotide degradation pathways are also partial in ATCC 27126. We postulate that demonstrated growth on nitrate as sole nitrogen source proceeds via a nitrate reductase pathway that is a hybrid of known pathways. Our evidence highlights the value of joint and interactive curation efforts, but also shows major knowledge gaps regarding Alteromonas metabolism. The manually-curated metabolic reconstruction is available as a "Tier-2" database on BioCyc.

摘要

从生物体的基因组推断其代谢能力是一个具有挑战性的过程,需要依赖于通过计算推导或人工整理的代谢网络。人工整理可以纠正草图网络中的错误,并根据文献添加缺失的反应,但需要大量专业知识,并且常常是高质量代谢重建的瓶颈。在此,我们概述了一个针对模式海洋细菌麦克劳德氏交替单胞菌ATCC 27126及其在BioCyc中的基因组数据库的社区整理研讨会,重点关注利用有机碳源和氮源的途径。由于生化信息或基因敲除的稀缺性,整理过程主要依赖已发表的生长表型和生物信息学分析,包括与相关交替单胞菌菌株的比较。我们报告了利用藻类多糖藻酸盐和果胶的完整途径,而与一碳代谢和混合酸发酵的不确定证据形成对比,这与在甲醇和甲酸盐上缺乏生长一致。氨基酸降解途径在麦克劳德氏交替单胞菌菌株中普遍存在,但未鉴定出苏氨酸、色氨酸和酪氨酸降解途径中的酶。核苷酸降解途径在ATCC 27126中也不完整。我们推测,在以硝酸盐作为唯一氮源的情况下观察到的生长是通过一种硝酸盐还原酶途径进行的,该途径是已知途径的混合体。我们的证据突出了联合和交互式整理工作的价值,但也显示了关于交替单胞菌代谢的主要知识空白。人工整理的代谢重建作为一个“二级”数据库在BioCyc上可用。

https://cdn.ncbi.nlm.nih.gov/pmc/blobs/4be9/12021255/bee9e0087660/pone.0321141.g001.jpg

文献AI研究员

20分钟写一篇综述,助力文献阅读效率提升50倍。

立即体验

用中文搜PubMed

大模型驱动的PubMed中文搜索引擎

马上搜索

文档翻译

学术文献翻译模型,支持多种主流文档格式。

立即体验