Suppr超能文献

钙调节嗜酸乳杆菌ATCC 4356和植物乳杆菌ATCC 14917的生长及生物膜形成。

Calcium modulates growth and biofilm formation of Lactobacillus acidophilus ATCC 4356 and Lactiplantibacillus plantarum ATCC 14917.

作者信息

Huynh Uyen, King John, Zastrow Melissa L

机构信息

Department of Chemistry, University of Houston, 3585 Cullen Blvd, Houston, TX, 77204, USA.

出版信息

Sci Rep. 2025 Apr 24;15(1):14246. doi: 10.1038/s41598-025-98577-w.

Abstract

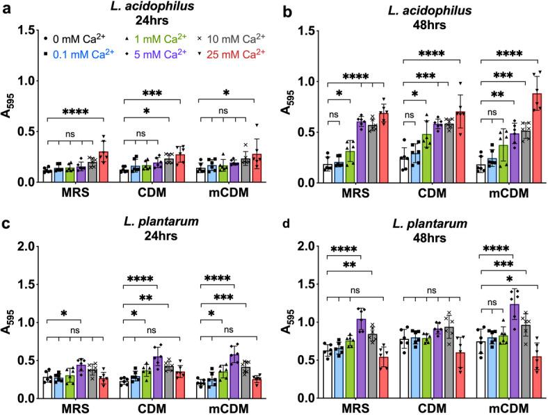
Lactobacillaceae are a large, diverse family of Gram-positive lactic acid-producing bacteria. As gut microbiota residents in many mammals, these bacteria are beneficial for health and frequently used as probiotics. Lactobacillaceae abundance in the gastrointestinal tract has been correlated with gastrointestinal pathologies and infection. Microbiota residents must compete for nutrients, including essential metal ions like calcium, zinc, and iron. Recent animal and human studies have revealed that dietary calcium can positively influence the diversity of the gut microbiota and abundance of intestinal Lactobacillaceae species, but the underlying molecular mechanisms remain poorly understood. Here, we investigated the impacts of calcium on the growth and biofilm formation of two distinct Lactobacillaceae species found in the gut microbiota, Lactobacillus acidophilus ATCC 4356 and Lactiplantibacillus plantarum ATCC 14917. We found that calcium ions differentially affect both growth and biofilm formation of these species. In general, calcium supplementation promotes the growth of both species, albeit with some variations in the extent to which different growth parameters were impacted. Calcium ions strongly induce biofilm formation of L. acidophilus ATCC 4356 but not L. plantarum ATCC 14917. Based on bioinformatic analyses and experimental chelator studies, we hypothesize that surface proteins specific to L. acidophilus ATCC 4356, like S-layer proteins, are responsible for Ca-induced biofilm formation. The ability of bacteria to form biofilms has been linked with their ability to colonize in the gut microbiota. This work shows how metal ions like Ca may be important not just as nutrients for bacteria growth, but also for their ability to facilitate cell-cell interactions and possibly colonization in the gut microbiota.

摘要

乳杆菌科是一个庞大且多样的革兰氏阳性产乳酸细菌家族。作为许多哺乳动物肠道微生物群的成员,这些细菌对健康有益,常被用作益生菌。乳杆菌科在胃肠道中的丰度与胃肠道疾病和感染有关。微生物群成员必须争夺营养物质,包括钙、锌和铁等必需金属离子。最近的动物和人体研究表明,膳食钙可以对肠道微生物群的多样性和肠道乳杆菌科物种的丰度产生积极影响,但其潜在的分子机制仍知之甚少。在这里,我们研究了钙对在肠道微生物群中发现的两种不同乳杆菌科物种嗜酸乳杆菌ATCC 4356和植物乳杆菌ATCC 14917的生长和生物膜形成的影响。我们发现钙离子对这些物种的生长和生物膜形成有不同的影响。一般来说,补充钙会促进这两种物种的生长,尽管不同生长参数受到影响的程度存在一些差异。钙离子强烈诱导嗜酸乳杆菌ATCC 4356形成生物膜,但不诱导植物乳杆菌ATCC 14917形成生物膜。基于生物信息学分析和实验螯合剂研究,我们假设嗜酸乳杆菌ATCC 4356特有的表面蛋白,如S层蛋白,负责钙诱导的生物膜形成。细菌形成生物膜的能力与其在肠道微生物群中定殖的能力有关。这项工作表明,像钙这样的金属离子不仅可能作为细菌生长的营养物质很重要,而且对于它们促进细胞间相互作用以及可能在肠道微生物群中定殖的能力也很重要。

https://cdn.ncbi.nlm.nih.gov/pmc/blobs/c874/12022101/4910bdb25698/41598_2025_98577_Fig1_HTML.jpg

文献AI研究员

20分钟写一篇综述,助力文献阅读效率提升50倍。

立即体验

用中文搜PubMed

大模型驱动的PubMed中文搜索引擎

马上搜索

文档翻译

学术文献翻译模型,支持多种主流文档格式。

立即体验