Suppr超能文献

用于治疗黏膜黑色素瘤的MUC18导向嵌合抗原受体T细胞。

MUC18-Directed chimeric antigen receptor T cells for the treatment of mucosal melanoma.

作者信息

Zhang Fenghao, Du Haizhen, Liu Kaiping, Guo Qian, Liang Mengmeng, Shi Jing, Feng Shi, He Ting, Lu Xin-An, Tang Yanfang, Wang Lihua, Li Qiaozhen, Meng Xun, Liu Shu-Hui, Ding Yanping, Kong Yan

机构信息

Department of Renal Cancer and Melanoma, Key Laboratory of Carcinogenesis and Translational Research (Ministry of Education/Beijing), Peking University Cancer Hospital and Institute, Beijing, China.

Beijing Imunopharm Technology Co., Ltd, Beijing, China.

出版信息

J Transl Med. 2025 Apr 24;23(1):473. doi: 10.1186/s12967-025-06365-x.

Abstract

PURPOSE

Mucosal melanoma, a highly aggressive form of skin cancer, remains challenging to manage due to the lack of effective therapies. Mucin 18 (MUC18) is overexpressed in both primary and metastatic lesions of melanoma but rarely in normal tissues. The expression profile makes MUC18 a potential target for development of therapeutic antibodies or chimeric antigen receptor-T (CAR-T) cell therapy. This study aims to generate an effective CAR-T targeting MUC18-positive melanoma and evaluate its preclinical antitumor activity.

EXPERIMENTAL DESIGN

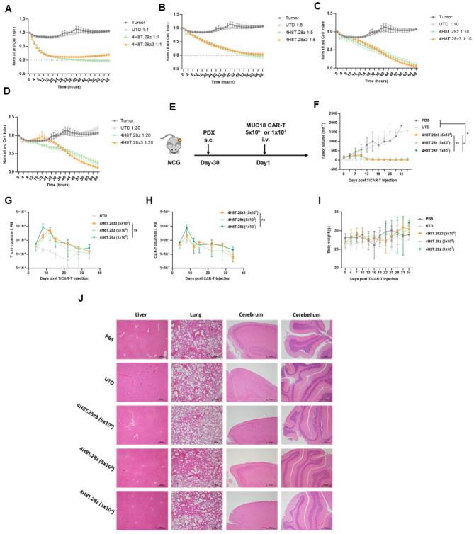
A humanized anti-MUC18 single chain antibody fragment (scFv) was used to construct CAR-T with various designs of the hinge, transmembrane, co-stimulatory, and CD3ζ domains. The antitumor efficacy of MUC18 CAR-T cells was assessed in vitro, in MUC18-positive primary and rechallenged xenograft models, as well as in patient-derived xenograft (PDX) models of human mucosal melanoma.

RESULTS

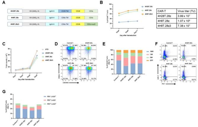
The humanized scFv selectively bound to MUC18 with high affinity. Various MUC18 CAR-T cells specifically killed MUC18-positive melanoma cells and could proliferate as a result of exposure to antigen. Among them, CAR-T cells containing an IgG4-derived hinge domain and a CD28 co-stimulatory domain demonstrated superior antitumor efficiency. Robust tumor regression and CAR-T cell expansion were observed in multiple MUC18-positive xenograft models after treatment with the IgG4 hinge and CD28 empowered CAR-T cells.

CONCLUSIONS

This study demonstrated the development of a novel CAR-T therapy for mucosal melanoma, MUC18 CAR-T, that showed strong potency in tumor eradication and inhibition of tumor relapse. This candidate CAR-T therapy could provide a promising strategy for the treatment of the refractory melanoma.

摘要

目的

黏膜黑色素瘤是一种侵袭性很强的皮肤癌形式,由于缺乏有效的治疗方法,其治疗仍然具有挑战性。黏蛋白18(MUC18)在黑色素瘤的原发性和转移性病变中均过表达,但在正常组织中很少表达。这种表达谱使MUC18成为开发治疗性抗体或嵌合抗原受体T细胞(CAR-T)疗法的潜在靶点。本研究旨在生成一种靶向MUC18阳性黑色素瘤的有效CAR-T,并评估其临床前抗肿瘤活性。

实验设计

使用人源化抗MUC18单链抗体片段(scFv)构建具有不同铰链区、跨膜区、共刺激区和CD3ζ结构域设计的CAR-T。在体外、MUC18阳性原发性和再挑战异种移植模型以及人黏膜黑色素瘤的患者来源异种移植(PDX)模型中评估MUC18 CAR-T细胞的抗肿瘤疗效。

结果

人源化scFv以高亲和力选择性结合MUC18。各种MUC18 CAR-T细胞特异性杀伤MUC18阳性黑色素瘤细胞,并因接触抗原而增殖。其中,含有IgG4衍生铰链区和CD28共刺激区的CAR-T细胞表现出卓越的抗肿瘤效率。在用IgG4铰链和CD28增强的CAR-T细胞治疗后,在多个MUC18阳性异种移植模型中观察到强劲的肿瘤消退和CAR-T细胞扩增。

结论

本研究证明了一种用于黏膜黑色素瘤的新型CAR-T疗法——MUC18 CAR-T的开发,其在根除肿瘤和抑制肿瘤复发方面显示出强大效力。这种候选CAR-T疗法可为难治性黑色素瘤的治疗提供一种有前景的策略。

https://cdn.ncbi.nlm.nih.gov/pmc/blobs/8d1e/12020318/00de45dc652e/12967_2025_6365_Fig1_HTML.jpg

文献AI研究员

20分钟写一篇综述,助力文献阅读效率提升50倍。

立即体验

用中文搜PubMed

大模型驱动的PubMed中文搜索引擎

马上搜索

文档翻译

学术文献翻译模型,支持多种主流文档格式。

立即体验