Suppr超能文献

基因和细胞治疗应用中shRNA的加工、成熟后及副产物分析

Analysis of Processing, Post-Maturation, and By-Products of shRNA in Gene and Cell Therapy Applications.

作者信息

Hong Zhenyi, Tesic Nikola, Bofill-De Ros Xavier

机构信息

Department of Molecular Biology and Genetics, Aarhus University, 8000 Aarhus, Denmark.

Seven Bridges Genomics Inc., Cambridge, MA 02138, USA.

出版信息

Methods Protoc. 2025 Apr 7;8(2):38. doi: 10.3390/mps8020038.

Abstract

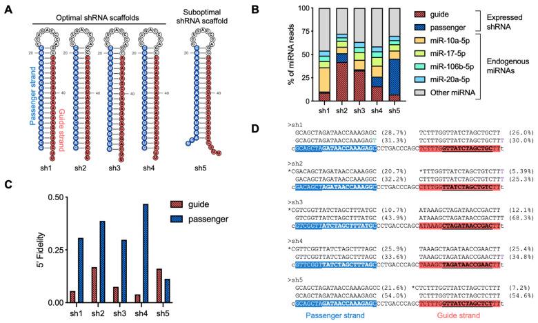
Short hairpin RNAs (shRNAs) are potent tools for gene silencing, offering therapeutic potential for gene and cell therapy applications. However, their efficacy and safety depend on precise processing by the RNA interference machinery and the generation of minimal by-products. In this protocol, we describe how to systematically analyze the processing of therapeutic small RNAs by DROSHA and DICER1 and their incorporation into functional AGO complexes. Using standard small RNA sequencing and tailored bioinformatic analysis (QuagmiR), we evaluate the different steps of shRNA maturation that influence processing efficiency and specificity. We provide guidelines for troubleshooting common design pitfalls and off-target effects in transcriptome-wide profiling to identify unintended mRNA targeting via the miRNA-like effect. We provide examples of the bioinformatic analysis that can be performed to characterize therapeutic shRNA. Finally, we provide guidelines for troubleshooting shRNA designs that result in suboptimal processing or undesired off-target effects. This protocol underscores the importance of rational shRNA design to enhance specificity and reduce biogenesis by-products that can lead to off-target effects, providing a framework for optimizing the use of small RNAs in gene and cell therapies.

摘要

短发夹RNA(shRNA)是用于基因沉默的有效工具,为基因和细胞治疗应用提供了治疗潜力。然而,它们的功效和安全性取决于RNA干扰机制的精确加工以及最小副产物的产生。在本方案中,我们描述了如何系统地分析DROSHA和DICER1对治疗性小RNA的加工过程,以及它们如何整合到功能性AGO复合物中。使用标准的小RNA测序和定制的生物信息学分析(QuagmiR),我们评估了影响加工效率和特异性的shRNA成熟的不同步骤。我们提供了在全转录组分析中排查常见设计缺陷和脱靶效应的指导方针,以识别通过类似miRNA的效应导致的意外mRNA靶向。我们提供了可用于表征治疗性shRNA的生物信息学分析示例。最后,我们提供了排查导致加工不理想或意外脱靶效应的shRNA设计问题的指导方针。本方案强调了合理设计shRNA以提高特异性和减少可能导致脱靶效应的生物发生副产物的重要性,为优化小RNA在基因和细胞治疗中的应用提供了一个框架。

https://cdn.ncbi.nlm.nih.gov/pmc/blobs/0561/12029666/48853eeb5621/mps-08-00038-g001.jpg

文献AI研究员

20分钟写一篇综述,助力文献阅读效率提升50倍。

立即体验

用中文搜PubMed

大模型驱动的PubMed中文搜索引擎

马上搜索

文档翻译

学术文献翻译模型,支持多种主流文档格式。

立即体验