Suppr超能文献

安特生K通过下调PI3K、Akt、mTOR和NF-κB信号通路来降低MMP-7的表达,从而抑制软骨肉瘤的迁移。

Antcin K inhibits chondrosarcoma motility by reducing MMP‑7 expression via downregulation of the PI3K, Akt, mTOR and NF‑κB signaling pathway.

作者信息

Law Yat-Yin, Tran Nguyen Bao, Song Chang-Yu, Wu Yu-Ying, Chen Hsien-Te, Fong Yi-Chin, Tsai Hsiao-Chi, Kuo Yueh-Hsiung, Tang Chih-Hsin

机构信息

School of Medicine, Chung Shan Medical University, Taichung, Taiwan 40201, Taiwan, R.O.C.

Graduate Institute of Biomedical Sciences, China Medical University, Taichung, Taiwan 404, Taiwan, R.O.C.

出版信息

Mol Med Rep. 2025 Jul;32(1). doi: 10.3892/mmr.2025.13545. Epub 2025 Apr 25.

Abstract

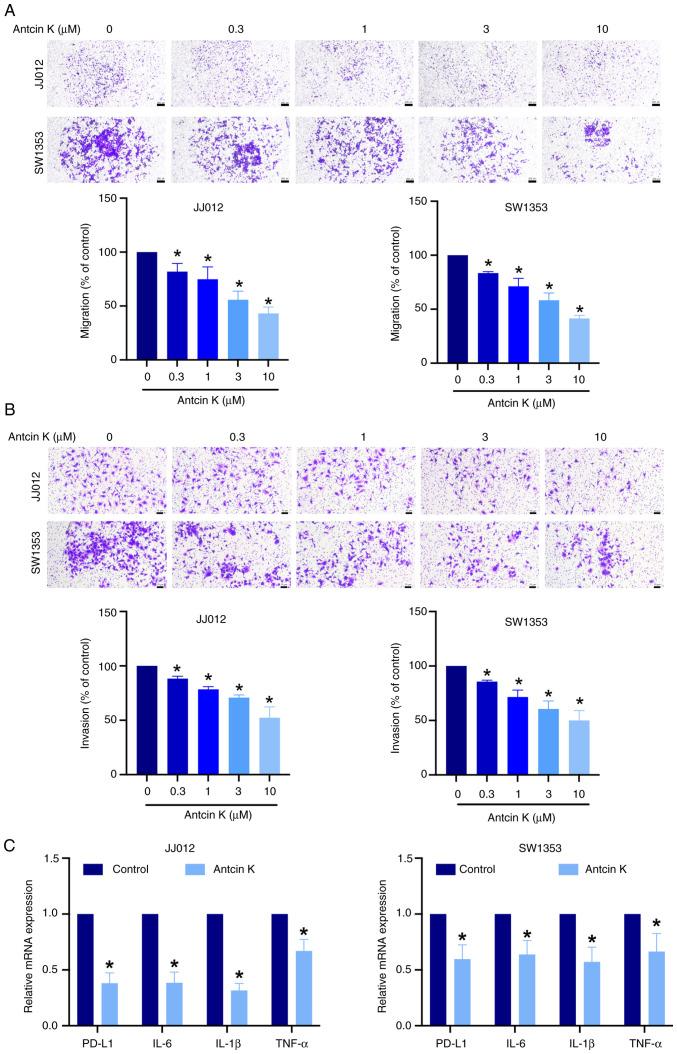
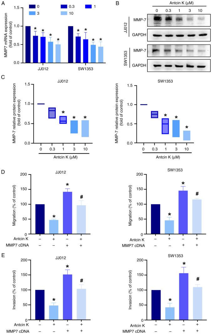
Chondrosarcoma is the second most common form of primary bone cancer originating from cartilage. Chondrosarcoma cells have a high propensity to spread to other organs during the advanced stage, with the lung being a preferred site. Although surgery is the most effective treatment for chondrosarcoma, it has low efficacy in the metastasis stage. is the source of the triterpenoid antcin K, which exhibits immunomodulatory and anti‑inflammatory properties. However, the therapeutic function of antcin K on chondrosarcoma has not yet been elucidated. The inhibitory effect of antcin K was evaluated using migration and invasion assays while cell toxicity was determined using the MTT assay. Molecular function regulation by antcin K was investigated by RNA sequencing and Ingenuity Pathway Analysis. The present study revealed that antcin K decreases migration and invasion in two chondrosarcoma cell lines. RNA sequencing revealed that MMP‑7 serves a key role in antcin K‑mediated motility of chondrosarcoma cells. Antcin K diminished MMP‑7 expression, and overexpression of MMP‑7 antagonized antcin K‑induced inhibition of cell migration and invasion. Antcin K abolished the activation of PI3K, Akt, mTOR and NF‑κB pathways. The present study demonstrated that antcin K is a novel candidate for chondrosarcoma motility inhibition by decreasing the PI3K, Akt, mTOR and NF‑κB signaling cascades, which inhibits MMP‑7 production.

摘要

软骨肉瘤是起源于软骨的第二常见的原发性骨癌形式。软骨肉瘤细胞在晚期极易扩散至其他器官,肺是其首选转移部位。尽管手术是治疗软骨肉瘤最有效的方法,但在转移阶段疗效较低。 是三萜类化合物蚁巢伞素K的来源,蚁巢伞素K具有免疫调节和抗炎特性。然而,蚁巢伞素K对软骨肉瘤的治疗作用尚未阐明。通过迁移和侵袭实验评估蚁巢伞素K的抑制作用,同时使用MTT实验测定细胞毒性。通过RNA测序和通路分析研究蚁巢伞素K对分子功能的调节作用。本研究表明,蚁巢伞素K可降低两种软骨肉瘤细胞系的迁移和侵袭能力。RNA测序显示,基质金属蛋白酶-7(MMP-7)在蚁巢伞素K介导的软骨肉瘤细胞运动中起关键作用。蚁巢伞素K可降低MMP-7的表达,而过表达MMP-7可拮抗蚁巢伞素K诱导的细胞迁移和侵袭抑制作用。蚁巢伞素K可消除PI3K、Akt、mTOR和NF-κB信号通路的激活。本研究证明,蚁巢伞素K是一种新型的抑制软骨肉瘤细胞运动的候选药物,它通过降低PI3K、Akt、mTOR和NF-κB信号级联反应来抑制MMP-7的产生。

https://cdn.ncbi.nlm.nih.gov/pmc/blobs/86aa/12056539/63522584fe47/mmr-32-01-13545-g00.jpg

文献AI研究员

20分钟写一篇综述,助力文献阅读效率提升50倍。

立即体验

用中文搜PubMed

大模型驱动的PubMed中文搜索引擎

马上搜索

文档翻译

学术文献翻译模型,支持多种主流文档格式。

立即体验