Suppr超能文献

富血小板血浆疗法对人薄子宫内膜的综合单细胞转录组分析

Comprehensive single-cell transcriptome analysis of autologous platelet-rich plasma therapy on human thin endometrium.

作者信息

Zeng Jie, Quan Jingjing, Liu Haiying, Geng Wenyan, Qiu Fuman, Liu Jianqiao

机构信息

Department of Obstetrics and Gynecology, Center for Reproductive Medicine; Guangdong Provincial Key Laboratory of Major Obstetric Disease; Guangdong Provincial Clinical Research Center for Obstetrics and Gynecology; Guangdong-Hong Kong-Macao Greater Bay Area High Education Joint Laboratory of Maternal-Fetal Medicine; The Third Affiliated Hospital, Guangzhou Medical University, Guangzhou, 510150, China.

Guanghua School of Stomatology, Hospital of Stomatology, Sun Yat-Sen University and Guangdong Provincial Key Laboratory of Stomatology, Guangzhou, 510080, Guangdong, China.

出版信息

Sci Rep. 2025 Apr 26;15(1):14637. doi: 10.1038/s41598-025-99468-w.

Abstract

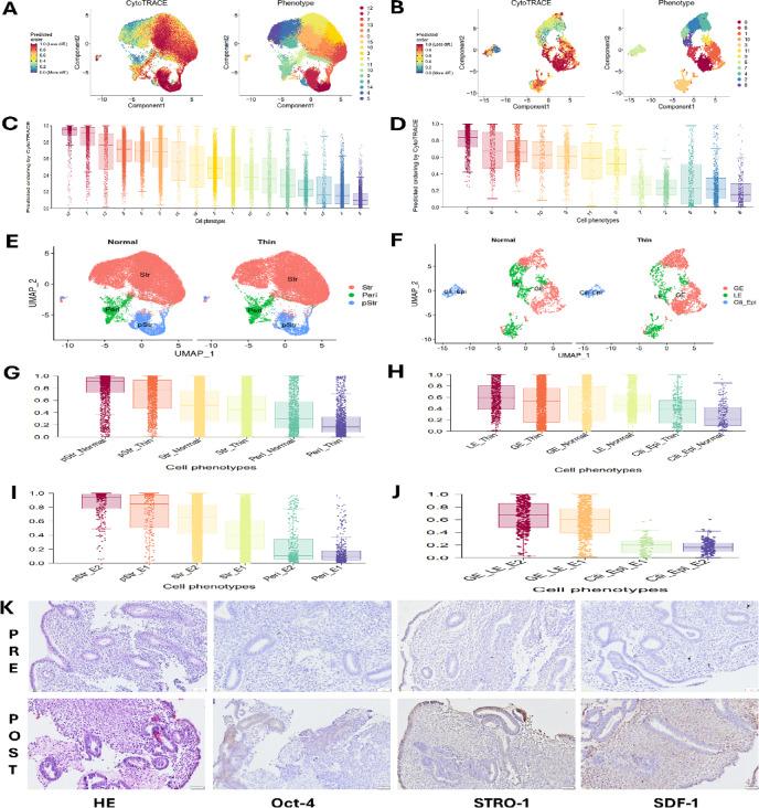
Therapeutics for thin endometrium (TE) have emerged, with autologous platelet-rich plasma (PRP) therapy gaining significant attention. In the present study, ten eligible TE patients were recruited for PRP infusion. Endometrial tissue biopsies collected before and after PRP therapy (paired samples) were subjected to single-cell RNA sequencing (scRNA-seq). Additionally, haematoxylin and eosin (HE) and immunohistochemistry (IHC) were employed to validate changes in protein markers. The results demonstrated PRP therapy increased the average endometrial thickness in these patients. Cellular trajectory reconstruction analysis using gene counts and expression (CytoTRACE) scores indicated that high-stemness cells were more enriched in proliferating stromal cells (pStr) or stromal cells (Str) in post-PRP samples, while greater stemness was observed in glandular epithelial cells (GE) and luminal epithelial cells (LE). Gene set variation analysis (GSVA) revealed significant differences in mesenchymal‒epithelial transition (MET)-related gene signature scores between paired samples. Furthermore, an increased number of macrophages, particularly M1-type macrophages, was detected in post-PRP samples. As the first study to investigate the effects of PRP therapy via transcriptomic analysis, our findings suggest PRP therapy may enhance high-stemness, stimulate MET, and boost macrophage function. These insights contribute to a better understanding of the mechanisms underlying PRP therapy and its potential in treating TE patients.

摘要

针对薄型子宫内膜(TE)的治疗方法已经出现,其中自体富血小板血浆(PRP)疗法受到了广泛关注。在本研究中,招募了10名符合条件的TE患者接受PRP输注。在PRP治疗前后收集的子宫内膜组织活检样本(配对样本)进行了单细胞RNA测序(scRNA-seq)。此外,还采用苏木精-伊红(HE)染色和免疫组织化学(IHC)来验证蛋白质标志物的变化。结果表明,PRP治疗增加了这些患者的平均子宫内膜厚度。使用基因计数和表达(CytoTRACE)评分进行的细胞轨迹重建分析表明,在PRP治疗后的样本中,高干性细胞在增殖性基质细胞(pStr)或基质细胞(Str)中更为富集,而在腺上皮细胞(GE)和腔上皮细胞(LE)中观察到更高的干性。基因集变异分析(GSVA)显示配对样本之间间充质-上皮转化(MET)相关基因特征评分存在显著差异。此外,在PRP治疗后的样本中检测到巨噬细胞数量增加,尤其是M1型巨噬细胞。作为第一项通过转录组分析研究PRP治疗效果的研究,我们的发现表明PRP治疗可能增强高干性、刺激MET并促进巨噬细胞功能。这些见解有助于更好地理解PRP治疗的潜在机制及其在治疗TE患者中的潜力。

https://cdn.ncbi.nlm.nih.gov/pmc/blobs/80a0/12033230/2cbbfc44119a/41598_2025_99468_Fig1_HTML.jpg

文献AI研究员

20分钟写一篇综述,助力文献阅读效率提升50倍。

立即体验

用中文搜PubMed

大模型驱动的PubMed中文搜索引擎

马上搜索

文档翻译

学术文献翻译模型,支持多种主流文档格式。

立即体验