Suppr超能文献

制定和优化一项干预措施,以增强城市发展私营部门在健康及健康公平方面采取行动的意愿:基于证据、理论和个人的方法。

Development and optimisation of an intervention to increase the intention to act on health and health equity within the private sector of urban development: an evidence, theory and Person-Based Approach.

作者信息

Turnbull Sophie L, Jordan Martha, Linnett Rebecca J, Black Daniel, Knibb Harry, Sharpe Zoe, Bondy Krista

机构信息

University of Bristol, Bristol, UK.

University of Bath, Bath, UK.

出版信息

BMC Public Health. 2025 Apr 26;25(1):1564. doi: 10.1186/s12889-025-22559-w.

Abstract

BACKGROUND

There is growing evidence that exposure to unhealthy urban environments increases the risk of developing non-communicable diseases (e.g. diabetes, cardiovascular disease, and respiratory illness), with marginalised communities bearing the greatest burden. However, to date, evidence alone has not been sufficient to make health a top priority in the development of urban environments.

METHODS

The aim of this study was to develop and optimise an intervention to increase the intention to act on health and health inequalities by private sector professionals working in urban development, with a focus on consultants and developers. The 'Changing Mindsets' intervention was developed through an iterative co-production process using the Person-Based Approach method, drawing on evidence and a novel theoretical framework.

RESULTS

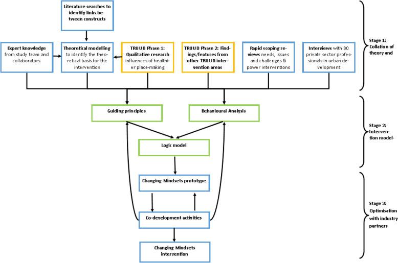
Intervention development consisted of three stages. Stage 1 involved the collation of theory and evidence, which included the development of a novel theoretical framework, primary mixed methods research and stakeholder engagement. Stage 2 was the intervention modelling phase, where the findings from Stage 1 were integrated through the guiding principles and behavioural analysis tables, which informed the logic model. Stage 3 involved iterative intervention optimisation with members of the target population. The intervention was comprised of two elements: 1) An intervention session consisting of a presentation with group discussion presented by one of the two industry partners working in the private sector of urban development, and 2) A website signposting to tools and resources, networks to support prioritising and integrating health into urban development, and examples of how other organisations have done so.

CONCLUSIONS

We have provided insights into how complex interdisciplinary theory can be combined with evidence of the target group's needs, issues and challenges using established methodology from the Person-Based Approach and behavioural science. Changing Mindsets is currently being evaluated for its effectiveness and acceptability in the target population. Subsequent to this, there are plans to adapt the intervention to increase the intention to act on other social issues and for other populations.

TRIAL REGISTRATION

ISRCTN12310546 registered on the 30 th March 2021.

摘要

背景

越来越多的证据表明,暴露于不健康的城市环境会增加患非传染性疾病(如糖尿病、心血管疾病和呼吸系统疾病)的风险,边缘化社区承担着最大的负担。然而,迄今为止,仅凭证据不足以使健康成为城市环境发展的首要优先事项。

方法

本研究的目的是开发和优化一种干预措施,以提高从事城市发展工作的私营部门专业人员(重点是顾问和开发商)对健康及健康不平等问题采取行动的意愿。“改变思维模式”干预措施是通过基于人的方法,利用证据和一个新颖的理论框架,经过反复的共同生产过程而开发出来的。

结果

干预措施的开发包括三个阶段。第一阶段涉及理论和证据的整理,包括开发一个新颖的理论框架、初级混合方法研究和利益相关者参与。第二阶段是干预建模阶段,通过指导原则和行为分析表整合第一阶段的研究结果,这些结果为逻辑模型提供了信息。第三阶段涉及与目标人群成员进行反复的干预优化。该干预措施包括两个要素:1)一次干预会议,由在城市发展私营部门工作的两个行业合作伙伴之一进行一次配有小组讨论的演示;2)一个网站,提供工具和资源、支持将健康优先纳入城市发展并加以整合的网络,以及其他组织如何做到这一点的示例。

结论

我们已经深入了解了如何使用基于人的方法和行为科学的既定方法,将复杂的跨学科理论与目标群体的需求、问题和挑战的证据相结合。目前正在评估“改变思维模式”在目标人群中的有效性和可接受性。在此之后,计划对该干预措施进行调整,以提高对其他社会问题采取行动的意愿,并针对其他人群。

试验注册

于2021年3月30日注册,ISRCTN12310546。

https://cdn.ncbi.nlm.nih.gov/pmc/blobs/83e3/12032703/79c41662e1a9/12889_2025_22559_Fig1_HTML.jpg

文献AI研究员

20分钟写一篇综述,助力文献阅读效率提升50倍。

立即体验

用中文搜PubMed

大模型驱动的PubMed中文搜索引擎

马上搜索

文档翻译

学术文献翻译模型,支持多种主流文档格式。

立即体验