Suppr超能文献

机器学习增强的细胞微滴生物打印高通量精度优化

Machine Learning-Enhanced Optimization for High-Throughput Precision in Cellular Droplet Bioprinting.

作者信息

Shin Jaemyung, Kang Ryan, Hyun Kinam, Li Zhangkang, Kumar Hitendra, Kim Kangsoo, Park Simon S, Kim Keekyoung

机构信息

Department of Biomedical Engineering, Schulich School of Engineering, University of Calgary, Calgary, Alberta, T2N 1N4, Canada.

Department of Electrical and Software Engineering, Schulich School of Engineering, University of Calgary, Calgary, Alberta, T2N 1N4, Canada.

出版信息

Adv Sci (Weinh). 2025 May;12(20):e2412831. doi: 10.1002/advs.202412831. Epub 2025 Apr 27.

Abstract

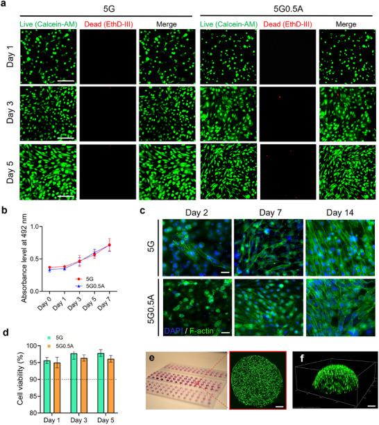
Organoids produce through traditional manual pipetting methods face challenges such as labor-intensive procedures and batch-to-batch variability in quality. To ensure consistent organoid production, 3D bioprinting platforms offer a more efficient alternative. However, optimizing multiple printing parameters to achieve the desired organoid size remains a time-consuming and costly endeavor. To address these obstacles, machine learning is employed to optimize five critical printing parameters (i.e., bioink viscosity, nozzle size, printing time, printing pressure, and cell concentration), and develop algorithms capable of immediate cellular droplet size prediction. In this study, a high-throughput cellular droplet bioprinter is designed, capable of printing over 50 cellular droplets simultaneously, producing the large dataset required for effective machine learning training. Among the five algorithms evaluated, the multilayer perceptron model demonstrates the highest prediction accuracy, while the decision tree model offers the fastest computation time. Finally, these top-performing machine learning models are integrated into a user-friendly interface to streamline usability. The bioprinting parameter optimization platform develops in this study is expected to create significant synergy when combined with various bioprinting technologies, advancing the scalable production of organoids for a range of applications.

摘要

通过传统手动移液方法生产的类器官面临着诸如劳动强度大以及批次间质量存在差异等挑战。为确保类器官生产的一致性,3D生物打印平台提供了一种更高效的替代方案。然而,优化多个打印参数以实现所需的类器官大小仍然是一项耗时且成本高昂的工作。为克服这些障碍,采用机器学习来优化五个关键打印参数(即生物墨水粘度、喷嘴尺寸、打印时间、打印压力和细胞浓度),并开发能够即时预测细胞液滴大小的算法。在本研究中,设计了一种高通量细胞液滴生物打印机,它能够同时打印50多个细胞液滴,生成有效机器学习训练所需的大型数据集。在评估的五种算法中,多层感知器模型表现出最高的预测准确性,而决策树模型提供了最快的计算时间。最后,将这些表现最佳的机器学习模型集成到一个用户友好的界面中,以简化可用性。本研究中开发的生物打印参数优化平台预计在与各种生物打印技术结合时会产生显著的协同效应,推动类器官的可扩展生产以用于一系列应用。

https://cdn.ncbi.nlm.nih.gov/pmc/blobs/98ef/12120697/3cdd3f79ab26/ADVS-12-2412831-g004.jpg

文献AI研究员

20分钟写一篇综述,助力文献阅读效率提升50倍。

立即体验

用中文搜PubMed

大模型驱动的PubMed中文搜索引擎

马上搜索

文档翻译

学术文献翻译模型,支持多种主流文档格式。

立即体验