Suppr超能文献

FBL通过招募YY1以增强CAD基因表达来促进肝细胞癌的肿瘤发生和进展。

FBL promotes hepatocellular carcinoma tumorigenesis and progression by recruiting YY1 to enhance CAD gene expression.

作者信息

Zhi Yafei, Guo Yan, Li Shiliang, He Xinyu, Wei Huifang, Laster Kyle, Wu Qiong, Zhao Dengyun, Xie Jinxin, Ruan Shanshan, Lemoine Nicholas R, Li Honglin, Dong Zigang, Liu Kangdong

机构信息

State Key Laboratory of Metabolic Dysregulation & Prevention and Treatment of Esophageal Cancer; The School of Basic Medical Sciences, Zhengzhou University, Zhengzhou, China.

China-US (Henan) Hormel Cancer Institute, Zhengzhou, China.

出版信息

Cell Death Dis. 2025 Apr 27;16(1):348. doi: 10.1038/s41419-025-07684-z.

Abstract

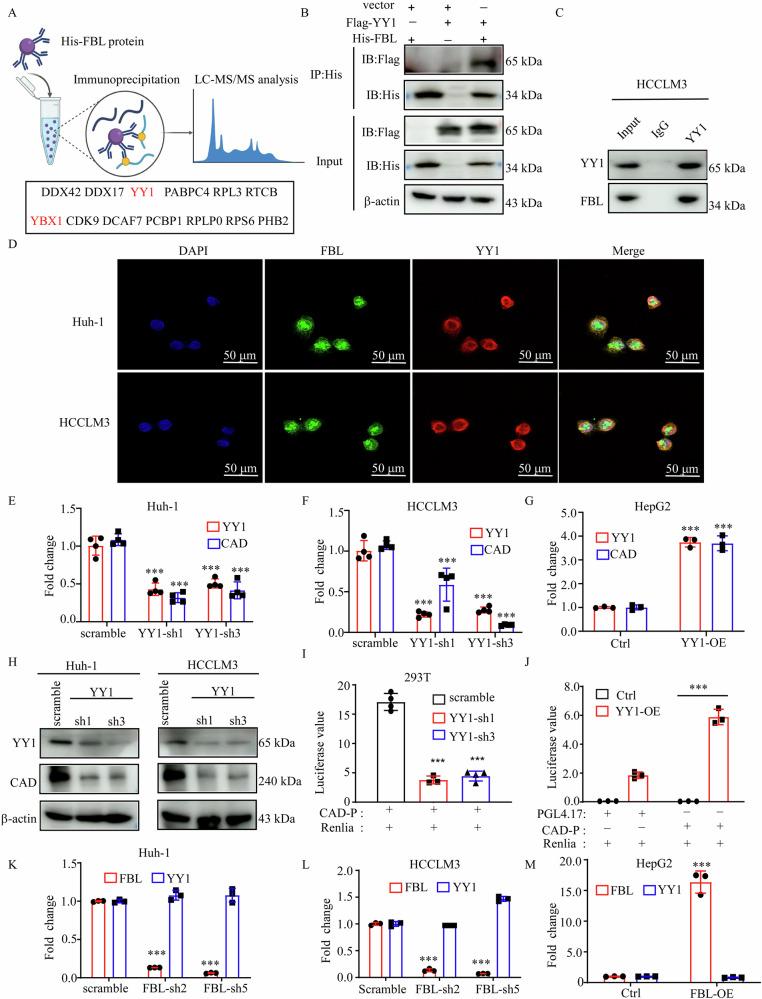
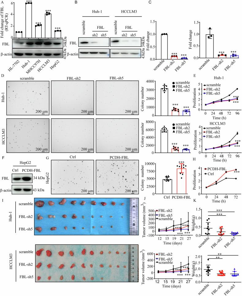
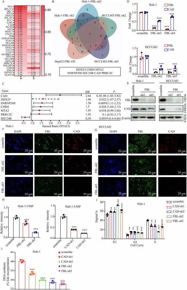
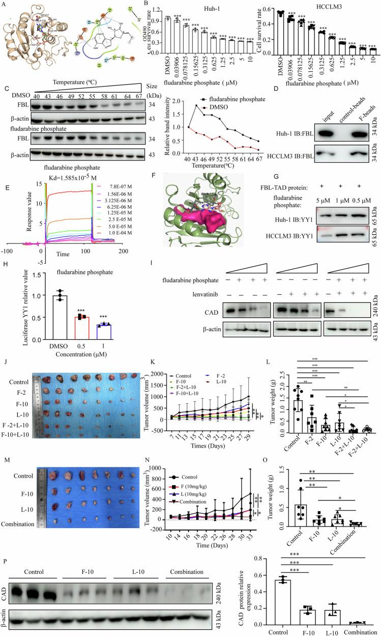
Hepatocellular carcinoma (HCC) is the third leading cause of cancer-related death worldwide. Accumulating evidence suggests that epigenetic dysregulation contributes to the initiation and progression of HCC. We aimed to investigate key epigenetic regulators that contribute to tumorigenesis and progression, providing a theoretical basis for targeted therapy for HCC. We performed a comprehensive epigenetic analysis of differentially expressed genes in LIHC from the TCGA database. We identified fibrillarin (FBL), an rRNA 2'-O-methyltransferase, as an essential contributor to HCC. A series of in vitro and in vivo biological experiments were performed to investigate the potential mechanisms of FBL. FBL knockdown suppressed the proliferation of HCC cells. In vivo studies using cell-derived xenograft (CDX), patient-derived xenograft (PDX), and diethylnitrosamine (DEN)-induced HCC models in Fbl liver-specific knockout mice demonstrated the critical role of FBL in HCC carcinogenesis and progression. Mechanistically, FBL regulates the expression of CAD in HCC cells by recruiting YY1 to the CAD promoter region. We also revealed that fludarabine phosphate is a novel inhibitor of FBL and can inhibit HCC growth in vitro and in vivo. The antitumor activity of lenvatinib has been shown to be synergistically enhanced by fludarabine phosphate. Our study highlights the cancer-promoting role of the FBL-YY1-CAD axis in HCC and identifies fludarabine phosphate as a novel inhibitor of FBL. A schematic diagram depicting the FBL-YY1-CAD signaling pathway and its regulatory role in HCC progression.

摘要

肝细胞癌(HCC)是全球癌症相关死亡的第三大主要原因。越来越多的证据表明,表观遗传失调促进了HCC的发生和发展。我们旨在研究促成肿瘤发生和发展的关键表观遗传调节因子,为HCC的靶向治疗提供理论依据。我们对来自TCGA数据库的LIHC中差异表达基因进行了全面的表观遗传分析。我们鉴定出原纤维蛋白(FBL),一种rRNA 2'-O-甲基转移酶,是HCC的重要促成因素。进行了一系列体外和体内生物学实验以研究FBL的潜在机制。FBL敲低抑制了HCC细胞的增殖。在Fbl肝脏特异性敲除小鼠中使用细胞衍生异种移植(CDX)、患者衍生异种移植(PDX)和二乙基亚硝胺(DEN)诱导的HCC模型进行的体内研究证明了FBL在HCC致癌作用和进展中的关键作用。从机制上讲,FBL通过将YY1募集到CAD启动子区域来调节HCC细胞中CAD的表达。我们还发现磷酸氟达拉滨是一种新型的FBL抑制剂,可在体外和体内抑制HCC生长。磷酸氟达拉滨已显示可协同增强乐伐替尼的抗肿瘤活性。我们的研究突出了FBL-YY1-CAD轴在HCC中的促癌作用,并确定磷酸氟达拉滨为FBL的新型抑制剂。描绘FBL-YY1-CAD信号通路及其在HCC进展中的调节作用的示意图。

https://cdn.ncbi.nlm.nih.gov/pmc/blobs/64fd/12034760/141f531df8e0/41419_2025_7684_Figa_HTML.jpg

文献AI研究员

20分钟写一篇综述,助力文献阅读效率提升50倍。

立即体验

用中文搜PubMed

大模型驱动的PubMed中文搜索引擎

马上搜索

文档翻译

学术文献翻译模型,支持多种主流文档格式。

立即体验