Suppr超能文献

一种用于新月柄杆菌高效快速基因组编辑的CRISPR-SpCas9M报告系统。

A CRISPR-SpCas9M-reporting system for efficient and rapid genome editing in Caulobacter crescentus.

作者信息

Sun Jingxian, Yu Xin, Tang Guiyue, Chen Mengqing, Zheng Yixin, Hu Yucan, Li Qingmei, Li Xiaoyang, Li Ningning, Li Zhongyue, Li Yingying, Lu Ning, Tan Wei, Yang Yujiao, Lyu Xiaoye, Zhao Guohong, Wang Hailong, Dai Lei, Zhao Guo-Ping, Ai Lianzhong, Zhao Wei

机构信息

CAS Key Laboratory of Quantitative Engineering Biology, Shenzhen Institute of Synthetic Biology, Shenzhen Institutes of Advanced Technology, Chinese Academy of Sciences, Shenzhen 518055, China.

School of Agriculture and Biology, Shanghai Jiao Tong University, Shanghai 200240, China.

出版信息

Nucleic Acids Res. 2025 Apr 22;53(8). doi: 10.1093/nar/gkaf353.

Abstract

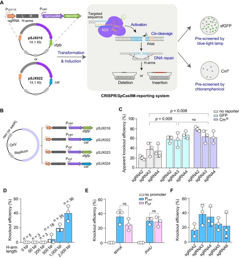
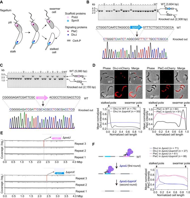
As members of the α-proteobacteria group, Caulobacter crescentus and its relatives are wildly studied for their unique asymmetric life cycle and versatile applications in industry, agriculture, and biomedicine. However, genetic manipulation in these bacteria remains challenging, typically requiring time-consuming and labor-intensive procedures. Here, we report a practical CRISPR-SpCas9M-reporting system that overcomes the limitations of SpCas9 expression and CRISPR escape, enabling efficient, markerless, and rapid genome editing in C. crescentus. Two genes encoding for a pair of scaffold proteins were knocked out individually or iteratively, demonstrating their direct involvements in cellular signaling asymmetry. Key components, including the Cas protein, Cas inducer, sgRNA, homologous arms, and reporter, were systematically analyzed and optimized in the system, finally achieving the apparent editing efficiency up to 80% in C. crescentus. Furthermore, we applied the CRISPR-SpCas9M-reporting system to two C. crescentus relatives, Agrobacterium fabrum and Sinorhizobium meliloti, establishing it as an efficient and general editing strategy. We anticipate that this system could be applied to other CRISPR-Cas-recalcitrant organisms, accelerating both basic and applied research in α-proteobacteria.

摘要

作为α-变形菌纲的成员,新月柄杆菌及其亲缘菌因其独特的不对称生命周期以及在工业、农业和生物医学中的广泛应用而受到广泛研究。然而,对这些细菌进行基因操作仍然具有挑战性,通常需要耗时且费力的程序。在此,我们报告了一种实用的CRISPR-SpCas9M报告系统,该系统克服了SpCas9表达和CRISPR逃逸的局限性,能够在新月柄杆菌中实现高效、无标记且快速的基因组编辑。分别或迭代敲除了编码一对支架蛋白的两个基因,证明了它们直接参与细胞信号不对称。对该系统中的关键组件,包括Cas蛋白、Cas诱导剂、sgRNA、同源臂和报告基因进行了系统分析和优化,最终在新月柄杆菌中实现了高达80%的明显编辑效率。此外,我们将CRISPR-SpCas9M报告系统应用于新月柄杆菌的两个亲缘菌,即根癌农杆菌和苜蓿中华根瘤菌,将其确立为一种高效且通用的编辑策略。我们预计该系统可应用于其他对CRISPR-Cas有抗性的生物体,加速α-变形菌纲的基础研究和应用研究。

https://cdn.ncbi.nlm.nih.gov/pmc/blobs/f62c/12038397/00fa0d67a99c/gkaf353figgra1.jpg

文献AI研究员

20分钟写一篇综述,助力文献阅读效率提升50倍。

立即体验

用中文搜PubMed

大模型驱动的PubMed中文搜索引擎

马上搜索

文档翻译

学术文献翻译模型,支持多种主流文档格式。

立即体验