Suppr超能文献

小窝蛋白支架结构域(CSD)肽LTI-2355调节特发性肺纤维化(IPF)和新冠纤维化后遗症(PASC-F)中肺源性髓样细胞的吞噬和合成活性。

Caveolin Scaffolding Domain (CSD) Peptide LTI-2355 Modulates the Phagocytic and Synthetic Activity of Lung-Derived Myeloid Cells in Idiopathic Pulmonary Fibrosis (IPF) and Post-Acute Sequelae of COVID Fibrosis (PASC-F).

作者信息

Creyns Brecht, MacKenzie BreAnne, Jannini Sa Yago Amigo Pinho, Coelho Ana Lucia, Christensen Dale, Parimon Tanyalak, Windsor Brian, Hogaboam Cory M

机构信息

Division of Pulmonary & Critical Care Medicine, Department of Medicine, Women's Guild Lung Institute, Cedars-Sinai Medical Center, Los Angeles, CA 90048, USA.

Rein Therapeutics, Inc., 12407 N. Mopac Expy., Suite 250 #390, Austin, TX 78758, USA.

出版信息

Biomedicines. 2025 Mar 26;13(4):796. doi: 10.3390/biomedicines13040796.

Abstract

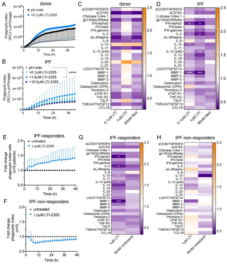
: The role of the innate immune system in idiopathic pulmonary fibrosis (IPF) remains poorly understood. However, a functional myeloid compartment is required to remove dying cells and cellular debris, as well as to mediate innate immune responses against pathogens. Aberrant macrophage activity has been described in patients with post-acute sequelae of COVID fibrosis (PASC-F), and caveolin scaffolding domain (CSD) peptides have been found to attenuate inflammation and fibrosis in mouse lung injury models. Therefore, we examined, for the first time, the effects of CSD peptide LTI-2355 on the functional and synthetic properties of human myeloid cells isolated from lung explant tissue of donor lungs as well as IPF and PASC-F lung explant tissue. : CD45 myeloid cells isolated from lung explant tissue from IPF and PASC-F patients exhibited an impaired capacity to clear autologous dead cells and cellular debris. The uptake of pathogen-coated bioparticles was impaired in myeloid cells from both fibrotic patient groups independent of the type of pathogen, highlighting an intrinsic functional cell impairment. LTI-2355 improved the phagocytic activity of both IPF and PASC-F myeloid cells, and this improvement was paired with decreased proinflammatory and pro-fibrotic synthetic activity. LTI-2355 was also shown to primarily target CD206-expressing IPF and PASC-F myeloid cells. : Primary myeloid cells from IPF and PASC-F patients exhibit dysfunctional phagocytic and synthetic properties that are modulated by LTI-2355. LTI-2355 treatment of IPF myeloid cells resulted in significantly reduced sCD163, IFN-α2, IFN-γ, IL-2, IL-10, IL-12p40, and MMP-1 in the cell supernatant. This study highlights an additional mechanism of action of the CSD peptide in the treatment of IPF and progressive fibrotic lung disease.

摘要

先天性免疫系统在特发性肺纤维化(IPF)中的作用仍知之甚少。然而,一个功能正常的髓系区室对于清除死亡细胞和细胞碎片以及介导针对病原体的先天性免疫反应是必需的。在新冠纤维化后遗症(PASC - F)患者中已描述了异常的巨噬细胞活性,并且在小鼠肺损伤模型中发现小窝蛋白支架结构域(CSD)肽可减轻炎症和纤维化。因此,我们首次研究了CSD肽LTI - 2355对从供体肺的肺外植体组织以及IPF和PASC - F肺外植体组织中分离出的人髓系细胞的功能和合成特性的影响。:从IPF和PASC - F患者的肺外植体组织中分离出的CD45髓系细胞清除自体死亡细胞和细胞碎片的能力受损。两个纤维化患者组的髓系细胞对病原体包被生物颗粒的摄取均受损,且与病原体类型无关,这突出了一种内在的功能性细胞损伤。LTI - 2355改善了IPF和PASC - F髓系细胞的吞噬活性,并且这种改善与促炎和促纤维化合成活性的降低相关。还显示LTI - 2355主要靶向表达CD206的IPF和PASC - F髓系细胞。:IPF和PASC - F患者的原代髓系细胞表现出功能失调的吞噬和合成特性,这些特性可被LTI - 2355调节。用LTI - 2355处理IPF髓系细胞导致细胞上清液中的可溶性CD163、IFN -α2、IFN -γ、IL - 2、IL - 10、IL - 12p40和MMP - 1显著减少。这项研究突出了CSD肽在治疗IPF和进行性纤维化肺病中的另一种作用机制。

https://cdn.ncbi.nlm.nih.gov/pmc/blobs/8cb9/12024842/46d2d4090a14/biomedicines-13-00796-g001.jpg

文献AI研究员

20分钟写一篇综述,助力文献阅读效率提升50倍。

立即体验

用中文搜PubMed

大模型驱动的PubMed中文搜索引擎

马上搜索

文档翻译

学术文献翻译模型,支持多种主流文档格式。

立即体验