Suppr超能文献

肿瘤驻留马拉色菌可通过下调胆汁酸合成和调节肿瘤微环境来促进肝细胞癌的发展。

Tumor-resident Malassezia can promote hepatocellular carcinoma development by downregulating bile acid synthesis and modulating tumor microenvironment.

作者信息

Shen Weixi, Li Zhihong, Wang Lei, Liu Qi, Zhang Renjie, Yao Yuhua, Zhao Zhicheng, Ji Lei

机构信息

Department of Oncology, The Second Affiliated Hospital of Harbin Medical University, Harbin, 150086, China.

Ganzi Tibetan Autonomous Prefecture People's Hospital, Tibet, 850002, China.

出版信息

Sci Rep. 2025 Apr 29;15(1):15020. doi: 10.1038/s41598-025-99973-y.

Abstract

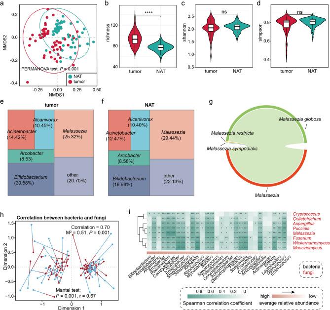
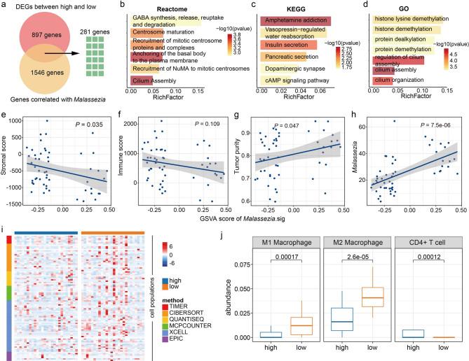
Bacterial dysbiosis coincides with the carcinogenesis in malignancies such as lung and colon cancer, and has recently been suggested to involve in the pathogenesis of hepatocellular carcinoma (HCC). However, the mycobiome has not yet been definitively linked to liver tumorigenesis. Here we showed that the microbiota composition of HCC tumors was distinct from that of the normal adjacent to tumor (NAT) on the basis of richness and beta-diversity indices. Specifically, the fungal community that infiltrated HCC tumors was markedly enriched for Malassezia spp. and genus Malassezia in tumors was substantially more abundant than that in NAT. We also discovered that the relative abundance of genus Malassezia was strongly correlated with the tumor microenvironment (TME) signatures, including stromal and immune components. In addition, tumor-resident Malassezia could inhibit bile acid synthesis by downregulating the expression level of CYP7 A1 and CYP27 A1. To improve clinical usability, we developed a set of Malassezia-related genes, called Malassezia.Sig, which could accurately predict patient survival. Collectively, our work shows that tumor-resident Malasseiza may promote HCC progression by downregulating bile acid synthesis and modulating the TME, although more studies are needed.

摘要

细菌群落失调与肺癌和结肠癌等恶性肿瘤的致癌过程同时发生,最近有研究表明其与肝细胞癌(HCC)的发病机制有关。然而,真菌群落与肝肿瘤发生之间尚未明确关联。在此,我们基于丰富度和β-多样性指数表明,HCC肿瘤的微生物群组成与肿瘤相邻正常组织(NAT)不同。具体而言,浸润HCC肿瘤的真菌群落中马拉色菌属显著富集,肿瘤中的马拉色菌属比NAT中的丰富得多。我们还发现马拉色菌属的相对丰度与肿瘤微环境(TME)特征密切相关,包括基质和免疫成分。此外,肿瘤内的马拉色菌可通过下调CYP7A1和CYP27A1的表达水平来抑制胆汁酸合成。为提高临床实用性,我们开发了一组名为Malassezia.Sig的与马拉色菌相关的基因,其可准确预测患者生存情况。总体而言,我们的研究表明,尽管还需要更多研究,但肿瘤内的马拉色菌可能通过下调胆汁酸合成和调节TME来促进HCC进展。

https://cdn.ncbi.nlm.nih.gov/pmc/blobs/f5f3/12041395/09d6cbd29dfc/41598_2025_99973_Fig1_HTML.jpg

文献AI研究员

20分钟写一篇综述,助力文献阅读效率提升50倍。

立即体验

用中文搜PubMed

大模型驱动的PubMed中文搜索引擎

马上搜索

文档翻译

学术文献翻译模型,支持多种主流文档格式。

立即体验