Suppr超能文献

靶向prominin-2/BACH1/GLS通路以抑制氧化应激诱导的骨髓间充质干细胞铁死亡

Targeting prominin-2/BACH1/GLS pathway to inhibit oxidative stress-induced ferroptosis of bone mesenchymal stem cells.

作者信息

Xu Yuzhu, Zhang Lele, Xu Xuanfei, Tao Yuao, Xue Pengfei, Wang Yuntao, Chai Renjie, Wu Xiaotao

机构信息

Department of Spine Center, Zhongda Hospital, Medical School, Southeast University, No. 87 DingJiaQiao, GuLou District, Nanjing City, 210009, Jiangsu Province, China.

Department of Nuclear Medicine, Zhongda Hospital, Medical School, Southeast University, Nanjing, 210009, Jiangsu, China.

出版信息

Stem Cell Res Ther. 2025 Apr 29;16(1):213. doi: 10.1186/s13287-025-04326-1.

Abstract

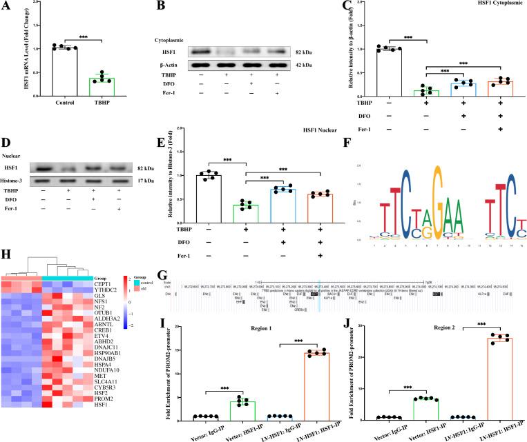
Suppressing bone mesenchymal stem cell (BMSC) ferroptosis is expected to optimize BMSCs-based therapy for intervertebral disc degeneration (IVDD). Our previous study revealed that Prominin-2 could protect against ferroptosis by decreasing cellular Fe content and inhibiting transcription regulator protein BACH1 (BACH1) expression. In this study we probed the molecular mechanisms underlying the Prominin-2/BACH1 pathway in BMSC ferroptosis. Using an array of in vitro and in vivo experiments we found that heat shock factor protein 1 (HSF1) activates PROM2 (encoding protein Prominin-2) transcription and elevated Prominin-2 expression. Furthermore, we showed that Prominin-2 attenuates ferroptosis induced by tert-butyl hydroperoxide (TBHP) through promoting BACH1 ubiquitination and degradation. Inhibition of BACH1 expression reversed TBHP-stimulated down expression of glutaminase kidney isoform, mitochondrial (GLS), which plays a crucial role in protecting BMSCs against ferroptosis. Targeting the Prominin-2/BACH1 axis has also been shown to improve BMSC survival post-transplantation and mitigate IVDD progression by inhibiting ferroptosis. Our results support a new mechanistic insight into the regulation of the Prominin-2/BACH1/GLS pathway in BMSC ferroptosis. These finding could lead to potential therapeutic targets to improve the survival of engrafted BMSCs under oxidative stress circumstances.

摘要

抑制骨间充质干细胞(BMSC)的铁死亡有望优化基于BMSC的椎间盘退变(IVDD)治疗。我们之前的研究表明,Prominin-2可通过降低细胞铁含量和抑制转录调节蛋白BACH1(BACH1)的表达来抵御铁死亡。在本研究中,我们探究了BMSC铁死亡中Prominin-2/BACH1通路的分子机制。通过一系列体外和体内实验,我们发现热休克因子蛋白1(HSF1)激活PROM2(编码蛋白Prominin-2)转录并提高Prominin-2表达。此外,我们表明Prominin-2通过促进BACH1泛素化和降解来减轻叔丁基过氧化氢(TBHP)诱导的铁死亡。抑制BACH1表达可逆转TBHP刺激引起的谷氨酰胺酶肾脏同工型线粒体(GLS)的下调表达,GLS在保护BMSC免受铁死亡中起关键作用。靶向Prominin-2/BACH1轴还可通过抑制铁死亡来提高移植后BMSC的存活率并减轻IVDD进展。我们的结果支持对BMSC铁死亡中Prominin-2/BACH1/GLS通路调控的新机制见解。这些发现可能会带来潜在的治疗靶点,以提高氧化应激情况下移植的BMSC的存活率。

https://cdn.ncbi.nlm.nih.gov/pmc/blobs/3c25/12042394/dbdfe19466aa/13287_2025_4326_Fig1_HTML.jpg

文献AI研究员

20分钟写一篇综述,助力文献阅读效率提升50倍。

立即体验

用中文搜PubMed

大模型驱动的PubMed中文搜索引擎

马上搜索

文档翻译

学术文献翻译模型,支持多种主流文档格式。

立即体验