Suppr超能文献

探索黄藤根提取物中氧化小檗碱化合物在乳腺癌治疗中的治疗潜力:代谢物谱分析、药理网络分析以及计算机模拟和体外评估。

Exploring the Therapeutic Potential of Oxo berberine Compound in Arcangelisia flava Root Extract for Breast Cancer Treatment: Metabolite Profiling, Pharmacological Network Analysis, and In Silico and In Vitro Evaluation.

作者信息

Mutiah Roihatul, Zahiro Syayida Roisatus, Nafisah Torikhotul Jauharotun, Annisa Rahmi, Suryadinata Arief, Firdausy Alif Firman, Sukardiman Sukardiman

机构信息

Department of Pharmacy, Faculty of Medicine and Health Sciences, UIN Maulana Malik Ibrahim Malang, East Java, Indonesia.

Department of Medicine, Faculty of Medicine, Universitas Brawijaya, Malang, East Java, Indonesia.

出版信息

Asian Pac J Cancer Prev. 2025 Apr 1;26(4):1313-1328. doi: 10.31557/APJCP.2025.26.4.1313.

Abstract

OBJECTIVE

Chemotherapy treatments for breast cancer often entail side effects and drug resistance. Arcangelisia flava root extract (AFRE) shows potential as an anti-cancer agent, but understanding its compounds and mechanisms against breast cancer remains limited. This study aims to identify potential compounds in AFRE and shed light on its actions against breast cancer.

METHODS

Compounds in AFRE were identified via LC-MS/MS. ADMET software evaluated absorption and bioavailability. Molecular anti-cancer mechanisms were predicted using network pharmacology with tools like Cytoscape, GeneCards, Disgenet, STRING, GO, KEGG pathways, and SRplot. Interaction between oxo berberine and key breast cancer receptors was analyzed through molecular docking with PyRx Autodock Vina and Biovia Discovery Studio. Cytotoxicity was assessed using the MTT method on T47D cells, and flow cytometry evaluated the potential to inhibit the cell cycle and induce apoptosis.

RESULT

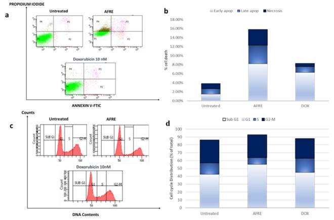
A total of 16 active compounds were identified through LC-MS/MS, with oxo berberine being the most abundant at 41.43%. Importantly, it exhibited anti-cancer properties by interacting with 84 genes and affecting 13 signaling pathways related to breast cancer. We found that oxo berberine had a stronger negative binding affinity with PI3KCA, TP53, BCL2, CDK1, EGFR, and MAPK14 than the native ligand, which was supported by molecular docking results. In vitro validation supported these results even more, showing that AFRE treatment caused more T47D cells to die (36.6%) than the control and doxorubicin, as well as more cells to gather in the G1 phase.

CONCLUSION

In summary, this evidence highlights the potent anti-cancer effects of oxo berberine in AFRE against breast cancer.

摘要

目的

乳腺癌的化疗治疗常常伴有副作用和耐药性。黄藤根提取物(AFRE)显示出作为抗癌剂的潜力,但对其化合物及其抗乳腺癌机制的了解仍然有限。本研究旨在鉴定AFRE中的潜在化合物,并阐明其对乳腺癌的作用机制。

方法

通过液相色谱-串联质谱法(LC-MS/MS)鉴定AFRE中的化合物。利用ADMET软件评估吸收和生物利用度。使用网络药理学,借助Cytoscape、GeneCards、Disgenet、STRING、GO、KEGG通路和SRplot等工具预测分子抗癌机制。通过使用PyRx Autodock Vina和Biovia Discovery Studio进行分子对接,分析氧化小檗碱与关键乳腺癌受体之间的相互作用。采用MTT法评估对T47D细胞的细胞毒性,通过流式细胞术评估抑制细胞周期和诱导凋亡的潜力。

结果

通过LC-MS/MS共鉴定出16种活性化合物,其中氧化小檗碱含量最高,为41.43%。重要的是,它通过与84个基因相互作用并影响13条与乳腺癌相关的信号通路而表现出抗癌特性。我们发现氧化小檗碱与PI3KCA、TP53、BCL2、CDK1、EGFR和MAPK14的负结合亲和力比天然配体更强,分子对接结果支持了这一点。体外验证进一步支持了这些结果,表明AFRE处理导致T47D细胞死亡的比例(36.6%)高于对照组和阿霉素,并且更多细胞聚集在G1期。

结论

总之,这些证据突出了AFRE中的氧化小檗碱对乳腺癌具有强大的抗癌作用。

https://cdn.ncbi.nlm.nih.gov/pmc/blobs/6eea/12227979/bcb945b6581b/APJCP-26-1313-g001.jpg

文献AI研究员

20分钟写一篇综述,助力文献阅读效率提升50倍。

立即体验

用中文搜PubMed

大模型驱动的PubMed中文搜索引擎

马上搜索

文档翻译

学术文献翻译模型,支持多种主流文档格式。

立即体验