Suppr超能文献

寄生原生动物基因组流行病学研究中的分析方法

Analytic Approaches in Genomic Epidemiological Studies of Parasitic Protozoa.

作者信息

Wang Tianpeng, Zhang Ziding, Feng Yaoyu, Xiao Lihua

机构信息

State Key Laboratory for Animal Disease Control and Prevention South China Agricultural University Guangzhou 510642China.

Guangdong Provincial Key Laboratory of Utilization and Conservation of Food and Medicinal Resources in Northern Region Shaoguan University Shaoguan 512005China.

出版信息

Transbound Emerg Dis. 2024 Jun 8;2024:7679727. doi: 10.1155/2024/7679727. eCollection 2024.

Abstract

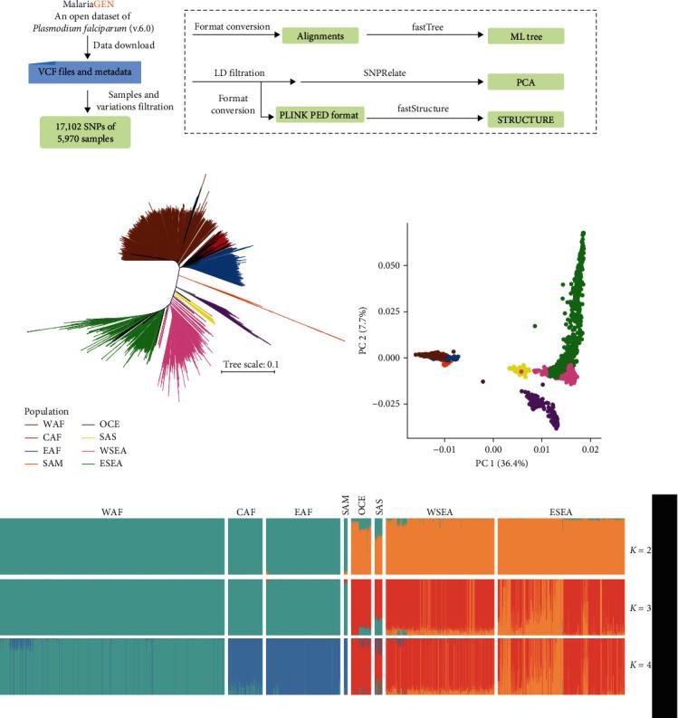
Whole genome sequencing (WGS) plays an important role in the advanced characterization of pathogen transmission and is widely used in studies of major bacterial and viral diseases. Although protozoan parasites cause serious diseases in humans and animals, WGS data on them are relatively scarce due to the large genomes and lack of cultivation techniques for some. In this review, we have illustrated bioinformatic analyses of WGS data and their applications in studies of the genomic epidemiology of apicomplexan parasites. WGS has been used in outbreak detection and investigation, studies of pathogen transmission and evolution, and drug resistance surveillance and tracking. However, comparative analysis of parasite WGS data is still in its infancy, and available WGS data are mainly from a few genera of major public health importance, such as , , and . In addition, the utility of third-generation sequencing technology for complete genome assembly at the chromosome level, studies of the biological significance of structural genomic variation, and molecular surveillance of pathogens has not been fully exploited. These issues require large-scale WGS of various protozoan parasites of public health and veterinary importance using both second- and third-generation sequencing technologies.

摘要

全基因组测序(WGS)在病原体传播的深入特征分析中发挥着重要作用,并且广泛应用于主要细菌和病毒疾病的研究。尽管原生动物寄生虫会在人类和动物中引发严重疾病,但由于其基因组庞大且部分缺乏培养技术,关于它们的WGS数据相对较少。在这篇综述中,我们阐述了WGS数据的生物信息学分析及其在顶复门寄生虫基因组流行病学研究中的应用。WGS已被用于疫情检测与调查、病原体传播与进化研究以及耐药性监测与追踪。然而,寄生虫WGS数据的比较分析仍处于起步阶段,现有的WGS数据主要来自少数几个对公共卫生具有重要意义的属,如 、 和 。此外,第三代测序技术在染色体水平进行完整基因组组装、结构基因组变异生物学意义研究以及病原体分子监测方面的效用尚未得到充分利用。这些问题需要使用第二代和第三代测序技术对各种具有公共卫生和兽医重要性的原生动物寄生虫进行大规模WGS。

https://cdn.ncbi.nlm.nih.gov/pmc/blobs/559e/12017464/d7792c6e94ba/TBED2024-7679727.001.jpg

文献AI研究员

20分钟写一篇综述,助力文献阅读效率提升50倍。

立即体验

用中文搜PubMed

大模型驱动的PubMed中文搜索引擎

马上搜索

文档翻译

学术文献翻译模型,支持多种主流文档格式。

立即体验