Suppr超能文献

中国G6P[1]型绵羊轮状病毒的分离与基因组特征分析

Isolation and Genomic Characterization of the G6P[1]-Type Sheep Rotavirus in China.

作者信息

Li Ping, Zhao DengShuai, Wang TianYu, Yu DiXi, Zhang KeShan

机构信息

School of Life Science and Engineering Foshan University, Foshan 528000, Guangdong, China.

College of Animal Science and Technology Tarim University, Alar 843300, Xinjiang, China.

出版信息

Transbound Emerg Dis. 2024 Jul 1;2024:9614599. doi: 10.1155/2024/9614599. eCollection 2024.

Abstract

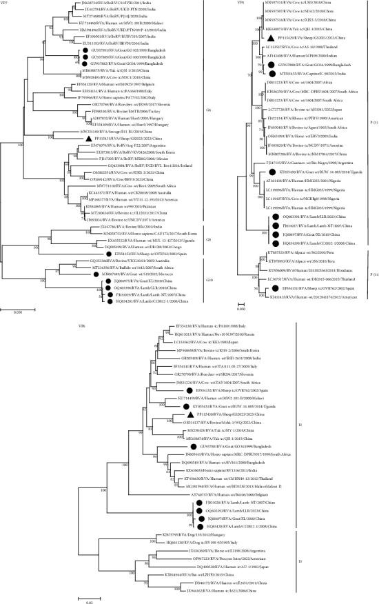
Rotavirus A (RVA) is a prevalent cause of enteric diarrhea in infants, bovine, pigs, and sheep globally. Currently, the G6P[1]-type rotaviruses are prevalent in sheep or goat in Bangladesh, Turkey, and Uganda. However, this genotype has not been reported in Chinese sheep or goat. Therefore, 12 anal swabs were collected from diarrheal sheep in Gansu Province, China, in 2023 and tested for rotavirus using reverse transcription-polymerase chain reaction (RT-PCR). Pathological sections and immunohistochemistry were used to observe pathological changes and rotavirus antigens in the duodenum, respectively. The sheep rotavirus was isolated in MA-104 cells and characterized through indirect immunofluorescence and transmission electron microscopy. The genes of the strain were obtained using the next-generation sequencing technology and analyzed phylogenetically. One sheep was positive for rotavirus by RT-PCR, and immunohistochemistry revealed numerous rotavirus antigens in the apical portion of the duodenal villi. Transmission electron microscopy revealed that the strain was characterized by virus particles that were "wheel-shaped" and measured 70-80 nm in size. The gene constellations of this strain is G6-P[1]-I2-R2-C2-M2-A11-N2-T6-E2-H3. BLASTn and phylogenetic tree analyses suggest that this strain is likely a recombinant of human rotavirus, goat rotavirus, and bovine rotavirus. The comparison of amino acid similarities revealed three differences in the key antigenic epitopes of the VP7 and VP4 proteins between the GO34 strain and this study strain despite the identical gene constellations of the two strains. To date, this is the first report of this constellation of RVA being found in sheep.

摘要

A组轮状病毒(RVA)是全球范围内引起婴儿、牛、猪和羊肠道腹泻的常见病因。目前,G6P[1]型轮状病毒在孟加拉国、土耳其和乌干达的绵羊或山羊中流行。然而,在中国的绵羊或山羊中尚未报道过这种基因型。因此,2023年从中国甘肃省腹泻的绵羊中采集了12份肛门拭子,并用逆转录-聚合酶链反应(RT-PCR)检测轮状病毒。分别采用病理切片和免疫组织化学方法观察十二指肠的病理变化和轮状病毒抗原。该绵羊轮状病毒在MA-104细胞中分离,并通过间接免疫荧光和透射电子显微镜进行鉴定。使用下一代测序技术获得该毒株的基因并进行系统发育分析。RT-PCR检测显示1只绵羊轮状病毒呈阳性,免疫组织化学显示十二指肠绒毛顶端有大量轮状病毒抗原。透射电子显微镜显示该毒株的特征是病毒颗粒呈“轮状”,大小为70-80nm。该毒株的基因组合为G6-P[1]-I2-R2-C2-M2-A11-N2-T6-E2-H3。BLASTn和系统发育树分析表明,该毒株可能是人类轮状病毒、山羊轮状病毒和牛轮状病毒的重组体。氨基酸相似性比较显示,尽管GO34毒株和本研究毒株的基因组合相同,但两者的VP7和VP4蛋白关键抗原表位存在3处差异。迄今为止,这是首次在绵羊中发现这种RVA基因组合的报道。

https://cdn.ncbi.nlm.nih.gov/pmc/blobs/a903/12016906/b7ccc40fe69b/TBED2024-9614599.001.jpg

文献AI研究员

20分钟写一篇综述,助力文献阅读效率提升50倍。

立即体验

用中文搜PubMed

大模型驱动的PubMed中文搜索引擎

马上搜索

文档翻译

学术文献翻译模型,支持多种主流文档格式。

立即体验