Suppr超能文献

空间隔离的载脂蛋白E巨噬细胞限制了透明细胞肾细胞癌的免疫治疗效果。

Spatially segregated APOE macrophages restrict immunotherapy efficacy in clear cell renal cell carcinoma.

作者信息

Ge Qintao, Meng Jialin, Wang Zhongyuan, Anwaier Aihetaimujiang, Lu Jiahe, Tian Xi, Wang Yue, Yang Jianfeng, Zhang Hailiang, Ye Dingwei, Xu Wenhao

机构信息

Department of Urology, Fudan University Shanghai Cancer Center; Center; Department of Oncology, Shanghai Medical College; Qingdao Institute of Life Sciences, Fudan University, Shanghai, 200032, P.R. China.

Shanghai Genitourinary Cancer Institute, Shanghai, 200032, P.R. China.

出版信息

Theranostics. 2025 Apr 13;15(11):5312-5336. doi: 10.7150/thno.109097. eCollection 2025.

Abstract

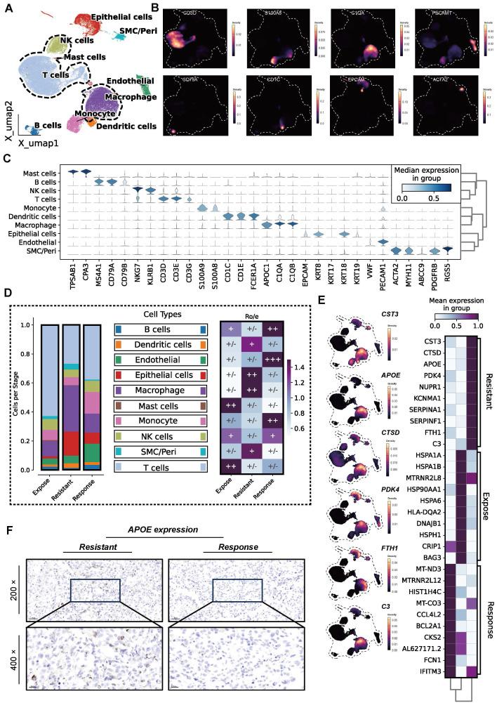
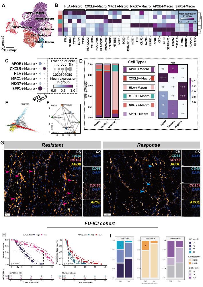
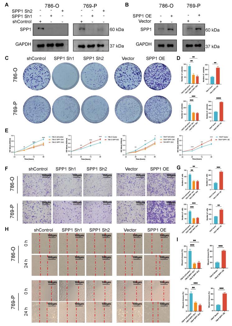
Immunotherapy has revolutionized cancer treatment and holds great potential for them, including metastatic clear cell renal cell carcinoma (ccRCC). However, immune resistance remains a major obstacle, limiting its efficacy and durability. Understanding the mechanisms of immune tolerance in the tumor microenvironment (TME) is pivotal for overcoming these challenges and enhancing therapeutic outcomes. Over 2000 samples, including a real-world cohort of 230 advanced ccRCC patients treated with immune checkpoint blockade (ICB) were analyzed. Single-cell RNA sequencing data from 13 tumor regions were categorized into ICB-exposed, ICB-resistant, and ICB-responsive groups. Multiple robust algorithms and multiplex immunofluorescence were used to explore TME composition and macrophage heterogeneity. Spatial communication dynamics were further investigated. experiments were performed to evaluate the impact of SPP1 on 786-O and 769-P cells. Co-culture experiments with THP-1-derived macrophages, followed by Western blot, flow cytometry, and functional assays, were performed to investigate SPP1-mediated macrophage polarization and its impact on tumor progression. The results revealed an elevated presence of Apolipoprotein E (APOE) macrophages in ICB-resistant ccRCC. Notably, higher APOE macrophage proportion indicated shorter prognosis and worse response to ICB ( < 0.001). Elevated expression of CCAAT Enhancer Binding Protein Delta (CEBPD) was markedly linked to several immunosuppressive pathways, hindering T cell recruitment, promoting exhaustion, ultimately diminishing poorer prognosis and worse ICB efficacy. Meanwhile, upregulated Secreted Phosphoprotein 1 (SPP1) significantly enhances the proliferation, clonal formation, and migration of ccRCC cells. Tumor-derived SPP1. Additionally, SPP1 signaling from malignant cells appeared to recruit APOE macrophages to tumor margins, and promotes macrophage polarization into APOE M2-like macrophages. In the vicinity of the tumor, these APOE macrophages shape immunosuppressive TME by releasing abundant TGF-β signals, limiting anti-tumor effector T cells activity in ICB-resistant tumors, and contributing to tumor progression. This study reveals the critical role of APOE macrophages in promoting immune suppression and resistance to ICB therapy in ccRCC. By promoting T cell exhaustion and immunosuppressive signaling, particularly via localized TGF-β, these spatially segregated macrophages undermine treatment efficacy. Targeting APOE macrophages, especially in conjunction with ICB, presents a promising strategy to overcome immune resistance and enhance outcomes for ccRCC patients.

摘要

免疫疗法彻底改变了癌症治疗方式,对包括转移性透明细胞肾细胞癌(ccRCC)在内的癌症具有巨大潜力。然而,免疫抵抗仍然是一个主要障碍,限制了其疗效和持久性。了解肿瘤微环境(TME)中的免疫耐受机制对于克服这些挑战和提高治疗效果至关重要。对超过2000个样本进行了分析,其中包括一组接受免疫检查点阻断(ICB)治疗的230例晚期ccRCC患者的真实世界队列。来自13个肿瘤区域的单细胞RNA测序数据被分类为ICB暴露组、ICB耐药组和ICB反应组。使用多种强大算法和多重免疫荧光来探索TME组成和巨噬细胞异质性。进一步研究了空间通信动态。进行实验以评估SPP1对786-O和769-P细胞的影响。进行与THP-1衍生巨噬细胞的共培养实验,随后进行蛋白质印迹、流式细胞术和功能测定,以研究SPP1介导的巨噬细胞极化及其对肿瘤进展的影响。结果显示,在ICB耐药的ccRCC中载脂蛋白E(APOE)巨噬细胞的存在增加。值得注意的是,较高的APOE巨噬细胞比例表明预后较差且对ICB的反应较差(<0.001)。CCAAT增强子结合蛋白δ(CEBPD)的表达升高与几种免疫抑制途径显著相关,阻碍T细胞募集,促进耗竭,最终导致预后较差和ICB疗效较差。同时,分泌磷蛋白1(SPP1)上调显著增强了ccRCC细胞的增殖、克隆形成和迁移。肿瘤来源的SPP1。此外,来自恶性细胞的SPP1信号似乎将APOE巨噬细胞募集到肿瘤边缘,并促进巨噬细胞极化为APOE M2样巨噬细胞。在肿瘤附近,这些APOE巨噬细胞通过释放丰富的TGF-β信号形成免疫抑制性TME,限制ICB耐药肿瘤中抗肿瘤效应T细胞的活性,并促进肿瘤进展。这项研究揭示了APOE巨噬细胞在促进ccRCC免疫抑制和对ICB治疗耐药中的关键作用。通过促进T细胞耗竭和免疫抑制信号传导,特别是通过局部TGF-β,这些空间隔离的巨噬细胞破坏了治疗效果。靶向APOE巨噬细胞,尤其是与ICB联合使用,是克服免疫抵抗并提高ccRCC患者治疗效果的一种有前景的策略。

https://cdn.ncbi.nlm.nih.gov/pmc/blobs/cd2e/12036886/605299c30402/thnov15p5312g001.jpg

文献AI研究员

20分钟写一篇综述,助力文献阅读效率提升50倍。

立即体验

用中文搜PubMed

大模型驱动的PubMed中文搜索引擎

马上搜索

文档翻译

学术文献翻译模型,支持多种主流文档格式。

立即体验