Suppr超能文献

解析缺血性中风中的免疫细胞动态:单细胞RNA测序分析的见解

Decoding immune cell dynamics in ischemic stroke: insights from single-cell RNA sequencing analysis.

作者信息

Lan Yating, Zou Chun, Nong Feiyu, Huang Qi, Zeng Jingyi, Song Wenyi, Liang Guining, Wei Qingyan, Pan Mika, Zou Donghua, Long Yaobin

机构信息

Department of Neurology, The Second Affiliated Hospital of Guangxi Medical University, Nanning, Guangxi, China.

Department of Rehabilitation, The Second Affiliated Hospital of Guangxi Medical University, Nanning, Guangxi, China.

出版信息

Front Aging Neurosci. 2025 Apr 15;17:1549518. doi: 10.3389/fnagi.2025.1549518. eCollection 2025.

Abstract

BACKGROUND

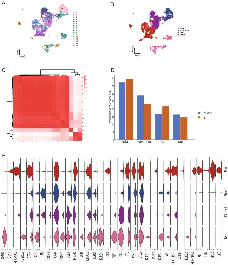
Ischemic stroke (IS) is a leading cause of adult disability worldwide. The inflammatory processes involved are complex, making it challenging to fully understand the pathological mechanisms of IS. Phagocytosis plays an important role in eliminating neurotoxic or damaged neurons resulting from inflammatory responses. This study employed bioinformatics methods to analyze single-cell RNA sequencing (scRNA-seq) data to investigate the cell types and molecular biological processes involved in IS.

METHODS

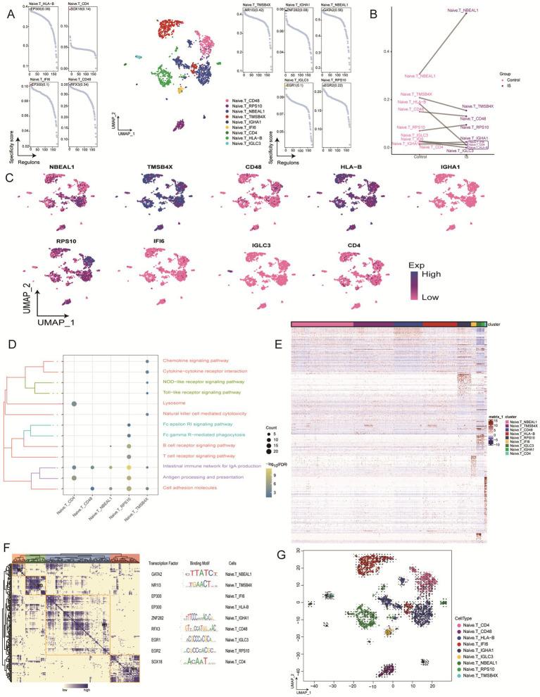
scRNA-seq data for IS were obtained from the Gene Expression Omnibus (GEO). Following sample screening and reprocessing, 5,582 single cells were identified from healthy controls and patients with IS. Uniform manifold approximation and projection (UMAP) was utilized to further explore the cellular composition in IS. Functional enrichment analysis of differentially expressed genes was conducted to identify transcriptional regulators, whereas cell developmental trajectories were predicted to uncover potential cell fate decisions. iTALK was employed to identify potential ligand-receptor axes within the cell-type immune microenvironment of IS.

RESULTS

Based on scRNA-seq data analysis, we identified four cell types and their associated subclusters, along with genes exhibiting significant differential expression within these subclusters. Phagocytosis was significantly enriched in cell types linked to IS, while the differentiation trajectories of subpopulations in IS was different. Additionally, multiple receptor-ligand axes were identified, indicating diverse interactions within the immune microenvironment of IS.

CONCLUSION

This study demonstrated that phagocytosis in IS cell types critically influences disease progression. It also predicted the trajectories of infarct cells. These findings provide valuable insights into the molecular and cellular mechanisms underlying IS and highlight potential pathways for therapeutic intervention.

摘要

背景

缺血性中风(IS)是全球成人残疾的主要原因。其中涉及的炎症过程复杂,全面理解IS的病理机制具有挑战性。吞噬作用在清除炎症反应产生的神经毒性或受损神经元方面发挥着重要作用。本研究采用生物信息学方法分析单细胞RNA测序(scRNA-seq)数据,以研究IS中涉及的细胞类型和分子生物学过程。

方法

从基因表达综合数据库(GEO)获取IS的scRNA-seq数据。经过样本筛选和重新处理,从健康对照和IS患者中鉴定出5582个单细胞。利用均匀流形近似和投影(UMAP)进一步探索IS中的细胞组成。对差异表达基因进行功能富集分析以鉴定转录调节因子,同时预测细胞发育轨迹以揭示潜在的细胞命运决定。采用iTALK鉴定IS细胞类型免疫微环境中的潜在配体-受体轴。

结果

基于scRNA-seq数据分析,我们鉴定出四种细胞类型及其相关亚群,以及在这些亚群中表现出显著差异表达的基因。吞噬作用在与IS相关的细胞类型中显著富集,而IS中细胞亚群的分化轨迹不同。此外,还鉴定出多个受体-配体轴,表明IS免疫微环境中存在多种相互作用。

结论

本研究表明,IS细胞类型中的吞噬作用对疾病进展至关重要。它还预测了梗死细胞的轨迹。这些发现为IS的分子和细胞机制提供了有价值的见解,并突出了潜在的治疗干预途径。

https://cdn.ncbi.nlm.nih.gov/pmc/blobs/e782/12037566/3b787520fcbf/fnagi-17-1549518-g001.jpg

文献AI研究员

20分钟写一篇综述,助力文献阅读效率提升50倍。

立即体验

用中文搜PubMed

大模型驱动的PubMed中文搜索引擎

马上搜索

文档翻译

学术文献翻译模型,支持多种主流文档格式。

立即体验