Suppr超能文献

基于纳米颗粒的策略以增强STING激活剂在癌症免疫治疗中的疗效

Nanoparticle-Based Strategies to Enhance the Efficacy of STING Activators in Cancer Immunotherapy.

作者信息

Qiao Yi, Wei Lingyu, Su Yinjie, Tan Qinyuan, Yang Xuecheng, Li Shengxian

机构信息

Department of Urology, The Affiliated Hospital of Qingdao University, Qingdao, People's Republic of China.

Department of Gynecologic Oncology, Sun Yat-Sen Memorial Hospital, Sun Yat-Sen University, Guangzhou, Guangdong, 510120, People's Republic of China.

出版信息

Int J Nanomedicine. 2025 Apr 26;20:5429-5456. doi: 10.2147/IJN.S515893. eCollection 2025.

Abstract

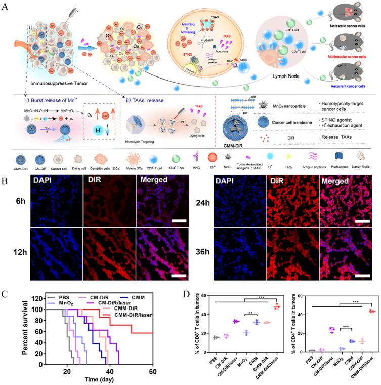
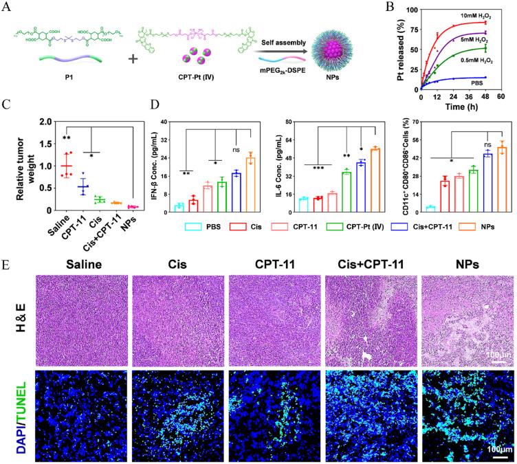
The cyclic GMP-AMP synthase (cGAS)-stimulator of interferon genes (STING) pathway plays a critical role in triggering innate and adaptive immune responses through type I interferon activation and immune cell recruitment, holding significant promise for cancer therapy. While STING activators targeting this pathway have been developed, their clinical application is hindered by challenges such as poor membrane permeability, rapid degradation, suboptimal pharmacokinetics, off-target biodistribution, and toxicity. Nanoparticle-based delivery systems offer a promising solution by enhancing the stability, circulation time, tumor accumulation, and intracellular release of STING activators. Furthermore, combining nanoparticle-delivered STING activators with radiotherapy, chemotherapy, phototherapy, and other immunotherapies enables synergistic antitumor effects through multimodal mechanisms, addressing resistance to monotherapies and reducing risks of recurrence and metastasis. This review outlines the immunomodulatory mechanisms of the cGAS-STING pathway, surveys current STING-targeted activators, and comprehensively discusses recent advances in nanoparticle-mediated delivery strategies for STING activation. Additionally, we explore combinatorial approaches that integrate STING-targeted nanotherapies with conventional and emerging treatments. Finally, we highlight the current status, prospects, and challenges of nanoparticle-based STING activation for cancer immunotherapy.

摘要

环鸟苷酸-腺苷酸合成酶(cGAS)-干扰素基因刺激因子(STING)通路在通过I型干扰素激活和免疫细胞募集触发固有免疫和适应性免疫反应中起关键作用,在癌症治疗方面具有重大前景。虽然已经开发出靶向该通路的STING激活剂,但其临床应用受到诸如膜通透性差、快速降解、药代动力学不理想、脱靶生物分布和毒性等挑战的阻碍。基于纳米颗粒的递送系统通过提高STING激活剂的稳定性、循环时间、肿瘤蓄积和细胞内释放提供了一种有前景的解决方案。此外,将纳米颗粒递送的STING激活剂与放射疗法、化学疗法、光疗法和其他免疫疗法相结合,能够通过多模式机制产生协同抗肿瘤作用,解决对单一疗法的耐药性问题,并降低复发和转移风险。本综述概述了cGAS-STING通路的免疫调节机制,调查了当前靶向STING的激活剂,并全面讨论了纳米颗粒介导的STING激活递送策略的最新进展。此外,我们探索了将靶向STING的纳米疗法与传统和新兴治疗方法相结合的方法。最后,我们强调了基于纳米颗粒的STING激活用于癌症免疫治疗的现状、前景和挑战。

https://cdn.ncbi.nlm.nih.gov/pmc/blobs/db62/12042967/a8cc494bc6e0/IJN-20-5429-g0001.jpg

文献AI研究员

20分钟写一篇综述,助力文献阅读效率提升50倍。

立即体验

用中文搜PubMed

大模型驱动的PubMed中文搜索引擎

马上搜索

文档翻译

学术文献翻译模型,支持多种主流文档格式。

立即体验