Suppr超能文献

低氧预处理通过调节脑源性神经营养因子信号通路减轻小鼠抑郁样行为及其全转录组测序分析

Hypoxic preconditioning modulates BDNF signaling to alleviate depression-like behaviors in mice and its whole transcriptome sequencing analysis.

作者信息

Chen Lizhu, Wang Xujie, Jia Xiaoe, Bade Rengui, Liu Xiaolei, Jiang Shuyuan, Xie Yabin, Xie Wei, Gao Manhai, Shao Guo

机构信息

Inner Mongolia Key Laboratory of Hypoxic Translational Medicine, Baotou Medical College, Baotou, 014060, China.

School of Basic Medicine and Forensic Sciences, Baotou Medical College of Neuroscience Institute, Baotou Medical College, Baotou, 014060, China.

出版信息

Sci Rep. 2025 May 2;15(1):15363. doi: 10.1038/s41598-025-00355-1.

Abstract

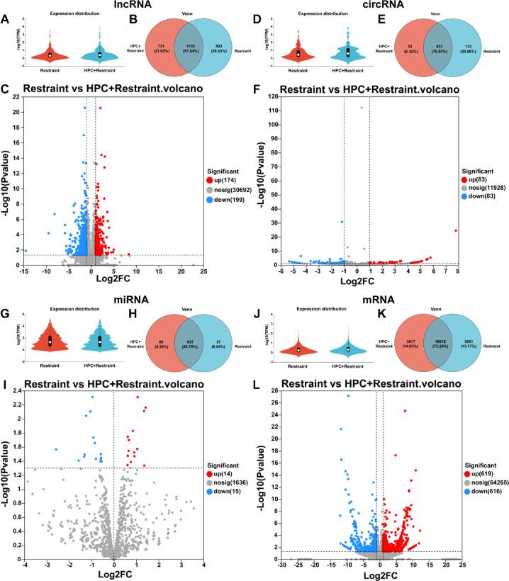
Depression, a neurological disorder triggered by stressful stimuli such as hypoxia, is associated with high morbidity and mortality. Hypoxic preconditioning (HPC) is an endogenous mechanism that has been used in recent research to upregulate BDNF, a marker of depression, to elicit neuroprotective effects. However, the mechanisms by which HPC protects against depression remain poorly understood. Therefore, this study aimed to investigate the effects of HPC on depressive behaviors via BDNF signaling. Initially, ICR mice were subjected to HPC, followed by the establishment of a 24-hour restraint stress model to mimic depressive behaviors. Subsequent analysis focused on changes in depressive behaviors, biochemical markers, and the levels of BDNF and its ability to modulate synaptic structure and neurogenesis. Furthermore, whole transcriptome sequencing was conducted. The results indicated that HPC relieved characteristic depressive behaviors in restraint stress model mice, regulated neurotransmitter levels, elevated antioxidant capacity, and promoted BDNF signaling in the hippocampus. PSD-95 expression, the number and complexity of neuronal dendritic spines, and hippocampal neurogenesis in model mice were increased via HPC. Restraint stress regulated 373 DElncRNAs, 166 DEcircRNAs, 29 DEmiRNAs and 1235 DEmRNAs, which were also modulated by HPC. The ceRNA networks were constructed on the basis of these DERNAs. Functional enrichment analysis revealed that these genes are related to synapses, neurogenesis and neurotrophin signaling. These results suggested that HPC upregulated BDNF and activated BDNF/PLCγ/CREB signaling to alleviate synaptic deficits and promote hippocampal neurogenesis, ultimately ameliorating depressive behaviors in mice. The identification of various mRNAs and ncRNAs and their constituent ceRNAs provides theoretical guidance for the clinical treatment of depression with HPC.

摘要

抑郁症是一种由缺氧等应激刺激引发的神经障碍,与高发病率和死亡率相关。缺氧预处理(HPC)是一种内源性机制,在最近的研究中已被用于上调脑源性神经营养因子(BDNF,一种抑郁症标志物),以发挥神经保护作用。然而,HPC预防抑郁症的机制仍知之甚少。因此,本研究旨在探讨HPC通过BDNF信号通路对抑郁行为的影响。最初,对ICR小鼠进行HPC处理,随后建立24小时束缚应激模型以模拟抑郁行为。后续分析聚焦于抑郁行为、生化标志物的变化,以及BDNF水平及其调节突触结构和神经发生的能力。此外,还进行了全转录组测序。结果表明,HPC缓解了束缚应激模型小鼠的特征性抑郁行为,调节了神经递质水平,提高了抗氧化能力,并促进了海马体中的BDNF信号通路。通过HPC增加了模型小鼠中PSD-95的表达、神经元树突棘的数量和复杂性以及海马体神经发生。束缚应激调节了373个差异表达的长链非编码RNA(DElncRNAs)、166个差异表达的环状RNA(DEcircRNAs)、29个差异表达的微小RNA(DEmiRNAs)和1235个差异表达的信使RNA(DEmRNAs),HPC也对它们进行了调节。基于这些差异表达的RNA构建了竞争性内源RNA(ceRNA)网络。功能富集分析表明,这些基因与突触、神经发生和神经营养因子信号通路有关。这些结果表明,HPC上调BDNF并激活BDNF/PLCγ/CREB信号通路,以减轻突触缺陷并促进海马体神经发生,最终改善小鼠的抑郁行为。各种mRNA和ncRNA及其组成的ceRNA的鉴定为HPC临床治疗抑郁症提供了理论指导。

https://cdn.ncbi.nlm.nih.gov/pmc/blobs/e20c/12048720/af3847d03a7b/41598_2025_355_Fig1_HTML.jpg

文献AI研究员

20分钟写一篇综述,助力文献阅读效率提升50倍。

立即体验

用中文搜PubMed

大模型驱动的PubMed中文搜索引擎

马上搜索

文档翻译

学术文献翻译模型,支持多种主流文档格式。

立即体验