Suppr超能文献

长寿蝙蝠体内有限的细胞自主抗癌机制

Limited cell-autonomous anticancer mechanisms in long-lived bats.

作者信息

Athar Fathima, Zheng Zhizhong, Riquier Sebastien, Zacher Max, Lu J Yuyang, Zhao Yang, Volobaev Valentin, Alcock Dominic, Galazyuk Alex, Cooper Lisa Noelle, Schountz Tony, Wang Lin-Fa, Teeling Emma C, Seluanov Andrei, Gorbunova Vera

机构信息

Department of Biology, University of Rochester, Rochester, NY, USA.

School of Biology and Environmental Science, Belfield, University College Dublin, Dublin, Ireland.

出版信息

Nat Commun. 2025 May 3;16(1):4125. doi: 10.1038/s41467-025-59403-z.

Abstract

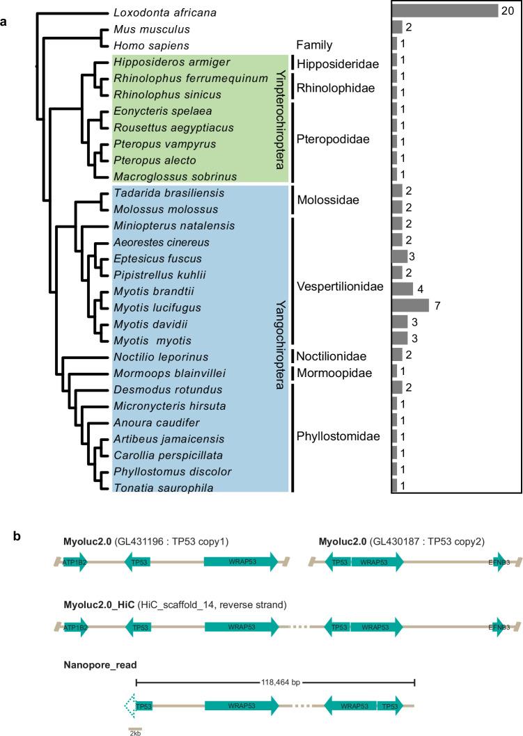
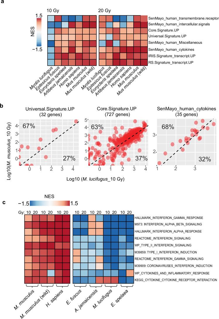
Several bat species live >20-40 years, suggesting that they possess efficient anti-aging and anti-cancer defenses. Here we investigate the requirements for malignant transformation in primary fibroblasts from four bat species Myotis lucifugus, Eptesicus fuscus, Eonycteris spelaea, and Artibeus jamaicensis - spanning the bat evolutionary tree and including the longest-lived genera. We show that bat fibroblasts do not undergo replicative senescence, express active telomerase, and show attenuated SIPs with dampened secretory phenotype. Unexpectedly, unlike other long-lived mammals, bat fibroblasts are readily transformed by two oncogenic "hits": inactivation of p53 or pRb and activation of HRAS. Bat fibroblasts exhibit increased TP53 and MDM2 transcripts and elevated p53-dependent apoptosis. M. lucifugus shows a genomic duplication of TP53. We hypothesize that some bat species have evolved enhanced p53 activity as an additional anti-cancer strategy, similar to elephants. Further, the absence of unique cell-autonomous tumor suppressive mechanisms may suggest that in vivo bats may rely on enhanced immunosurveillance.

摘要

几种蝙蝠的寿命超过20至40年,这表明它们拥有高效的抗衰老和抗癌防御机制。在此,我们研究了来自四种蝙蝠——棕蝠、大棕蝠、洞蝠和美洲果蝠——的原代成纤维细胞发生恶性转化的条件,这四种蝙蝠跨越了蝙蝠进化树,包括寿命最长的属。我们发现,蝙蝠成纤维细胞不会经历复制性衰老,表达活性端粒酶,并表现出分泌表型减弱的减弱的衰老相关分泌表型。出乎意料的是,与其他长寿哺乳动物不同,蝙蝠成纤维细胞很容易被两种致癌“打击”转化:p53或视网膜母细胞瘤蛋白(pRb)失活以及HRAS激活。蝙蝠成纤维细胞表现出TP53和MDM2转录本增加以及p53依赖性细胞凋亡增加。棕蝠显示出TP53的基因组重复。我们推测,一些蝙蝠物种已经进化出增强的p53活性作为一种额外的抗癌策略,类似于大象。此外,缺乏独特的细胞自主肿瘤抑制机制可能表明,蝙蝠在体内可能依赖增强的免疫监视。

https://cdn.ncbi.nlm.nih.gov/pmc/blobs/3167/12049446/7ac942d57e23/41467_2025_59403_Fig1_HTML.jpg

文献AI研究员

20分钟写一篇综述,助力文献阅读效率提升50倍。

立即体验

用中文搜PubMed

大模型驱动的PubMed中文搜索引擎

马上搜索

文档翻译

学术文献翻译模型,支持多种主流文档格式。

立即体验