Suppr超能文献

YY1诱导的USP13转录激活通过去泛素化WWP1驱动肝细胞癌的恶性进展。

YY1 induced USP13 transcriptional activation drives the malignant progression of hepatocellular carcinoma by deubiquitinating WWP1.

作者信息

Zhu Qingwei, Yuan Zibo, Huo Qiang, Lu Qiliang, Wu Qingsong, Guo Junwei, Fu Wen, Lu Ying, Zhong Lei, Shang Wenzhong, Cui Di, Li Shuangshuang, Liu Xin, Tu Kangsheng, Huang Dongsheng, Xu Qiuran, Hu Xiaoge

机构信息

The Qingdao Medical College of Qingdao University, Qingdao, 266000, China.

Zhejiang Key Laboratory of Tumor Molecular Diagnosis and Individualized Medicine, Zhejiang Provincial People's Hospital (Affiliated People's Hospital), Hangzhou Medical College, Hangzhou, 310014, China.

出版信息

Cell Mol Biol Lett. 2025 May 3;30(1):56. doi: 10.1186/s11658-025-00733-7.

Abstract

BACKGROUND

Hepatocellular carcinoma (HCC) is the sixth most prevalent cancer globally and the third leading cause of cancer-related mortality. Protein ubiquitination and deubiquitination play vital roles in human cancers. Ubiquitin-specific protease 13 (USP13) is a deubiquitinating enzyme (DUB) that is involved in many cellular processes. However, the mechanism by which USP13 regulates deubiquitination remains largely unknown.

METHODS

Clinical data were analyzed via online databases. USP13 expression in HCC cell lines and tissues was analyzed via western blotting and immunohistochemistry. A lentivirus was used to established stable USP13-knockdown and USP13-overexpression cells. Cell Counting Kit-8, colony formation, wound healing, Transwell, and sphere formation assays were used to detect the malignant behaviors of HCC cells in vitro. A subcutaneous mouse model was used to investigate the function of USP13 in vivo. Co-immunoprecipitation, chromatin immunoprecipitation and dual-luciferase reporter assays were conducted to explore the molecular regulation.

RESULTS

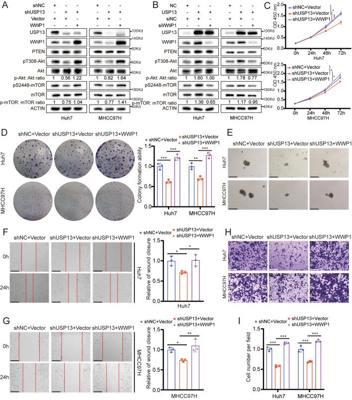
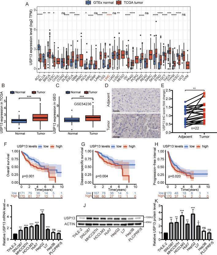
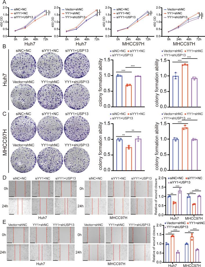
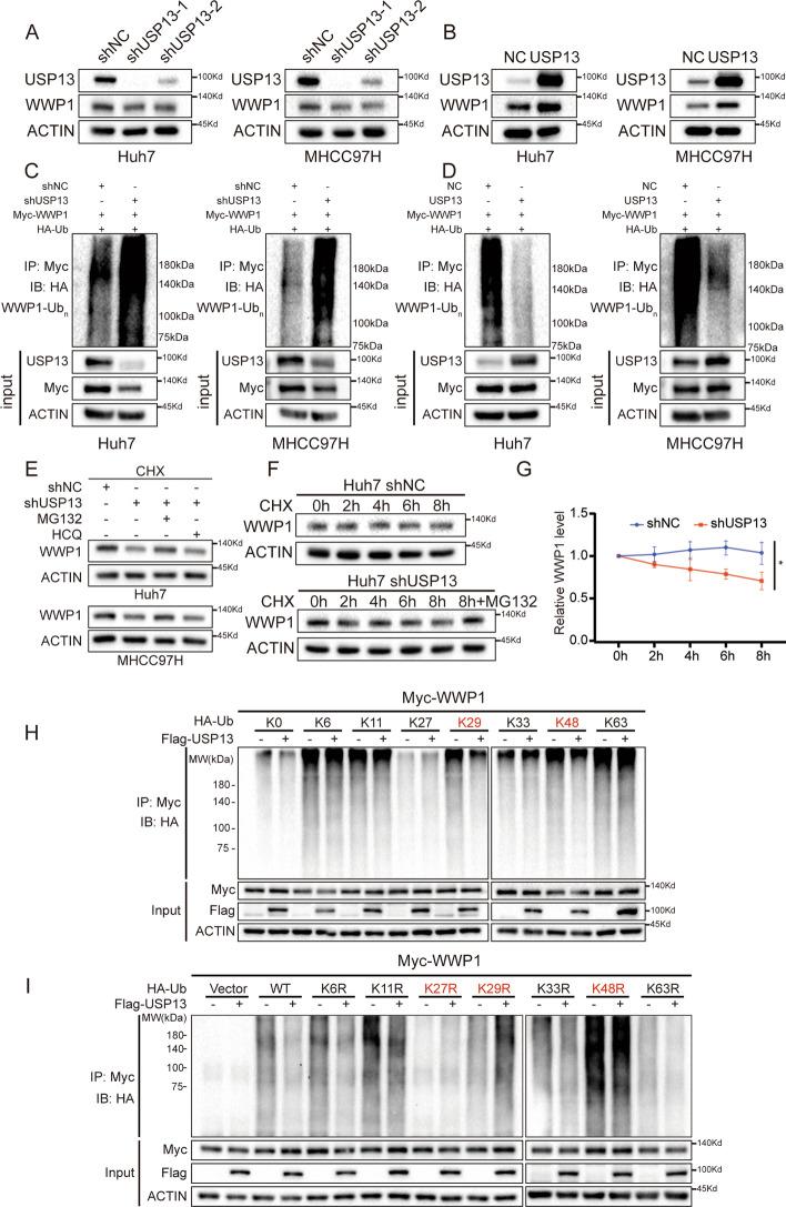
USP13 was upregulated in HCC cell lines and tissues, which predicted a poor prognosis in patients with HCC. Functional experiments in which USP13 was overexpressed or depleted revealed the oncogenic role of USP13 in driving HCC progression both in vitro and in vivo. Mechanistically, WW domain-containing ubiquitin E3 ligase 1 (WWP1) was identified as a binding protein of USP13. Furthermore, USP13 can interact with WWP1 and then remove the K29- and K48-linked polyubiquitination chains from WWP1 to stabilize the WWP1 protein via the ubiquitin-proteasome pathway. Moreover, Yin Yang 1 (YY1) was explored as a new transcription factor of USP13, and YY1 could also upregulate WWP1 expression through USP13. Moreover, YY1 and WWP1 were shown to participate in the oncogenic role of USP13.

CONCLUSIONS

Our findings revealed the functional YY1/USP13/WWP1 signaling axis in HCC, identifying a promising therapeutic target for anti-HCC treatment.

摘要

背景

肝细胞癌(HCC)是全球第六大常见癌症,也是癌症相关死亡的第三大主要原因。蛋白质泛素化和去泛素化在人类癌症中起着至关重要的作用。泛素特异性蛋白酶13(USP13)是一种去泛素化酶(DUB),参与许多细胞过程。然而,USP13调节去泛素化的机制在很大程度上仍然未知。

方法

通过在线数据库分析临床数据。通过蛋白质印迹法和免疫组织化学分析USP13在肝癌细胞系和组织中的表达。使用慢病毒建立稳定的USP13敲低和USP13过表达细胞。使用细胞计数试剂盒-8、集落形成、伤口愈合、Transwell和球体形成试验检测肝癌细胞在体外的恶性行为。使用皮下小鼠模型研究USP13在体内的功能。进行免疫共沉淀、染色质免疫沉淀和双荧光素酶报告基因试验以探索分子调控机制。

结果

USP13在肝癌细胞系和组织中上调,这预示着肝癌患者预后不良。过表达或缺失USP13 的功能实验揭示了USP13在体外和体内驱动肝癌进展中的致癌作用。从机制上讲,含WW结构域的泛素E3连接酶1(WWP1)被鉴定为USP13的结合蛋白。此外,USP13可以与WWP1相互作用,然后通过泛素-蛋白酶体途径从WWP1上去除K29和K48连接的多聚泛素化链,以稳定WWP1蛋白。此外,阴阳1(YY1)被探索为USP13的新转录因子,并且YY1还可以通过USP13上调WWP1的表达。此外,YY1和WWP1被证明参与了USP13的致癌作用。

结论

我们的研究结果揭示了肝癌中功能性的YY1/USP13/WWP1信号轴,确定了一个有前景的抗肝癌治疗靶点。

https://cdn.ncbi.nlm.nih.gov/pmc/blobs/6e97/12049795/fa075a81ec9a/11658_2025_733_Fig1_HTML.jpg

文献AI研究员

20分钟写一篇综述,助力文献阅读效率提升50倍。

立即体验

用中文搜PubMed

大模型驱动的PubMed中文搜索引擎

马上搜索

文档翻译

学术文献翻译模型,支持多种主流文档格式。

立即体验