Suppr超能文献

利用注入甘草酸的抗肿胀生物凝胶支架增强创伤性尿道狭窄修复中的免疫调节作用。

Enhanced immunoregulation in traumatic urethral stricture repair utilizing a glycyrrhizic acid-infused antiswelling biogel scaffold.

作者信息

Zheng Zhihuan, Wu Ziqiang, Li Chao, Zhou Lei, Hou Weibin, Xiong Wei, Tan Shuo

机构信息

Department of Urology, The Third Xiangya Hospital of Central South University Changsha 410013 China

出版信息

RSC Adv. 2025 May 2;15(18):14217-14226. doi: 10.1039/d5ra02083b. eCollection 2025 Apr 28.

Abstract

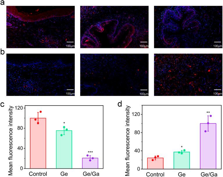
As a prevalent complication following urinary system trauma, urethral stricture is characterized by progressive fibrosis and luminal narrowing often leading to recurrent dysuria and impaired renal function. Current treatments including surgical interventions face challenges such as high recurrence rates and secondary stenosis. Hydrogel-based drug delivery systems offer therapeutic potential but are limited by material swelling under urinary flow and insufficient modulation of inflammatory microenvironments. This study introduces an innovative anti-swelling carrageenan biogel scaffold (Car/Ga) functionalized with glycyrrhizic acid (Ga), a dual anti-inflammatory and immunoregulatory phytochemical. The Car matrix ensures structural stability in biological fluids by resisting swelling-induced obstruction while Ga targets trauma-induced inflammatory cascades through M1 macrophage polarization mitigation to reduce fibrotic progression. and evaluations demonstrate that the Car/Ga system synergistically combines urine stability with immunomodulatory bioactivity, significantly reducing pro-inflammatory cytokine levels (iNOS) and promoting M2 macrophage polarization (Arg1). Histological analyses reveal attenuated collagen deposition and enhanced epithelial regeneration in urethral stricture models, highlighting its capacity to disrupt the inflammation-fibrosis cycle. By addressing both urine stability and immunological dysregulation, this dual-functional biogel represents a transformative strategy for precise urethral repair, demonstrating potential for clinical translation in urethral repair applications.

摘要

作为泌尿系统创伤后的一种常见并发症,尿道狭窄的特征是进行性纤维化和管腔狭窄,常导致复发性排尿困难和肾功能受损。目前的治疗方法,包括手术干预,面临着诸如高复发率和继发性狭窄等挑战。基于水凝胶的药物递送系统具有治疗潜力,但受到尿流作用下材料肿胀以及炎症微环境调节不足的限制。本研究引入了一种创新的抗肿胀角叉菜胶生物凝胶支架(Car/Ga),其用甘草酸(Ga)进行功能化,甘草酸是一种具有抗炎和免疫调节双重作用的植物化学物质。Car基质通过抵抗肿胀引起的阻塞确保在生物流体中的结构稳定性,而Ga通过减轻M1巨噬细胞极化靶向创伤诱导的炎症级联反应以减少纤维化进展。评估表明,Car/Ga系统将尿液稳定性与免疫调节生物活性协同结合,显著降低促炎细胞因子水平(iNOS)并促进M2巨噬细胞极化(Arg1)。组织学分析显示尿道狭窄模型中胶原沉积减少且上皮再生增强,突出了其破坏炎症-纤维化循环的能力。通过解决尿液稳定性和免疫失调问题,这种双功能生物凝胶代表了一种用于精确尿道修复的变革性策略,展示了在尿道修复应用中临床转化的潜力。

https://cdn.ncbi.nlm.nih.gov/pmc/blobs/39b9/12046386/ee717aad2278/d5ra02083b-f1.jpg

文献AI研究员

20分钟写一篇综述,助力文献阅读效率提升50倍。

立即体验

用中文搜PubMed

大模型驱动的PubMed中文搜索引擎

马上搜索

文档翻译

学术文献翻译模型,支持多种主流文档格式。

立即体验