Suppr超能文献

敲低miR-411-3p可诱导M2巨噬细胞极化,并通过调节MMP7促进结直肠癌进展。

Knockdown of miR-411-3p induces M2 macrophage polarization and promotes colorectal cancer progression by regulation of MMP7.

作者信息

Bai Tianliang, Li Ping, Liu Yabin, Cai Bindan, Li Gang, Wang Wenbin, Yan Rui, Zheng Xiangkui, Du Shangkun

机构信息

Department of Gastrointestinal Surgery, Affiliated Hospital of Hebei University, Baoding, Hebei Province.

Department of General Surgery, Fourth Hospital of Hebei Medical University, Hebei Province.

出版信息

Eur J Histochem. 2025 Apr 7;69(2). doi: 10.4081/ejh.2025.4178. Epub 2025 May 5.

Abstract

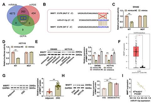
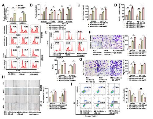
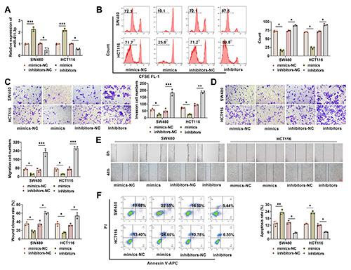
Colorectal cancer (CRC) is prone to metastasis, leading to a poor prognosis. miR-411-3p exhibits a tumor-suppressive function in CRC, but its exact mechanism is unclear. The malignant biological properties of CRC cells were detected by Carboxyfluorescein diacetate succinimidyl ester (CFSE) staining, scratch-wound and transwell assay. Levels of markers associated with macrophage polarization were evaluated by flow cytometry and ELISA kits. Bioinformatics analysis to screen whether the downstream target mRNA of miR-411-3p is matrix metalloproteinase 7 (MMP7), and Dual-Luciferase reporter assay verified the targeting relationship between the two. qRT-PCR tested miR-411-3p and MMP7 levels. MMP7 level was quantified by Western blot. Additionally, a nude mouse subcutaneous graft tumor model was constructed, Ki-67 expression was detected by immunohistochemistry, and the impact of miR-411-3p/MMP7 on the polarization of M2 macrophages was explored. miR-411-3p expression is downregulated in CRC. Knockdown of miR-411-3p elevated the amount of CFSE-positive, migrating, and invading cells, decreased apoptosis, and elevated the levels of M2 macrophage polarization markers. After overexpression of miR-411-3p, all of the above metrics were reversed in CRC cells. miR-411-3p targeted negative regulation of MMP7 expression, and MMP7 overexpression further enhanced the promotional effect of knockdown of miR-411-3p on the malignant progression of CRC and M2 macrophage polarization. Furthermore, knockdown of miR-411-3p upregulated the MMP7 level, elevated Ki-67-positive cells count, and induced M2 macrophage polarization in vivo. Knockdown of miR-411-3p upregulates MMP7 and induces M2 macrophage polarization, which in turn promotes malignant biological progression of CRC.

摘要

结直肠癌(CRC)易于发生转移,导致预后不良。miR-411-3p在CRC中发挥肿瘤抑制功能,但其确切机制尚不清楚。通过羧基荧光素二乙酸琥珀酰亚胺酯(CFSE)染色、划痕试验和Transwell试验检测CRC细胞的恶性生物学特性。通过流式细胞术和ELISA试剂盒评估与巨噬细胞极化相关的标志物水平。进行生物信息学分析以筛选miR-411-3p的下游靶标mRNA是否为基质金属蛋白酶7(MMP7),双荧光素酶报告基因试验验证了两者之间的靶向关系。qRT-PCR检测miR-411-3p和MMP7水平。通过蛋白质免疫印迹法对MMP7水平进行定量。此外,构建裸鼠皮下移植瘤模型,通过免疫组织化学检测Ki-67表达,并探讨miR-411-3p/MMP7对M2巨噬细胞极化的影响。miR-411-3p在CRC中的表达下调。敲低miR-411-3p可增加CFSE阳性、迁移和侵袭细胞的数量,减少细胞凋亡,并提高M2巨噬细胞极化标志物的水平。在CRC细胞中过表达miR-411-3p后,上述所有指标均发生逆转。miR-411-3p靶向负调控MMP7的表达,MMP7的过表达进一步增强了敲低miR-411-3p对CRC恶性进展和M2巨噬细胞极化的促进作用。此外,敲低miR-411-3p可上调MMP7水平,增加Ki-67阳性细胞计数,并在体内诱导M2巨噬细胞极化。敲低miR-411-3p上调MMP7并诱导M2巨噬细胞极化,进而促进CRC的恶性生物学进展。

https://cdn.ncbi.nlm.nih.gov/pmc/blobs/b025/12086358/d2ac17a4a4d0/ejh-69-2-4178-g001.jpg

文献AI研究员

20分钟写一篇综述,助力文献阅读效率提升50倍。

立即体验

用中文搜PubMed

大模型驱动的PubMed中文搜索引擎

马上搜索

文档翻译

学术文献翻译模型,支持多种主流文档格式。

立即体验