Suppr超能文献

抑制肠道微生物群相关的肿瘤坏死因子炎症通路以减轻溃疡性结肠炎。

suppresses gut microbiota related TNF inflammatory pathway to alleviates ulcerative colitis.

作者信息

Wang Wenkai, Zhao Yiyang, Wang Ziwei, Wang Chaowei, Bi Ling, Wang Yan

机构信息

Department of Oncology, Shuguang Hospital Affiliated to Shanghai University of Traditional Chinese Medicine, Shanghai, China.

The Second Clinical Medical College of Guizhou University of Traditional Chinese Medicine, Guizhou, China.

出版信息

Front Immunol. 2025 Apr 22;16:1537325. doi: 10.3389/fimmu.2025.1537325. eCollection 2025.

Abstract

INTRODUCTION

Thlaspi arvense (TA), commonly known as "Ximi" or "Subaijiang," is a traditional Chinese medicinal herb used to prevent and treat ulcerative colitis (UC). However, the precise mechanisms underlying its therapeutic effects remain unclear, necessitating further investigation to identify potential pharmaceutical applications for UC management. This study aims to elucidate the efficacy and mechanisms of TA and its active constituents in UC treatment.

METHODS

This study first evaluated the effects of varying TA doses on 3% dextran sulfate sodium (DSS)-induced UC. Gut microbiota alterations in UC mice were analyzed via 16S rRNA sequencing, with correlation analyses to reveal the relationship between gut microbiota and cytokines. Then, network pharmacology was utilized to identified potential TA targets for UC treatment. Protein-protein interaction (PPI) networks, Gene Ontology (GO), and Kyoto Encyclopedia of Genes and Genomes (KEGG) enrichment analyses were employed to explore TA's mechanisms. Molecular docking and dynamics simulations validated interactions between TA's active compounds and UC-related targets. Finally, TNF pathway modulation by TA and its active component, isovitexin, was verified and .

RESULTS

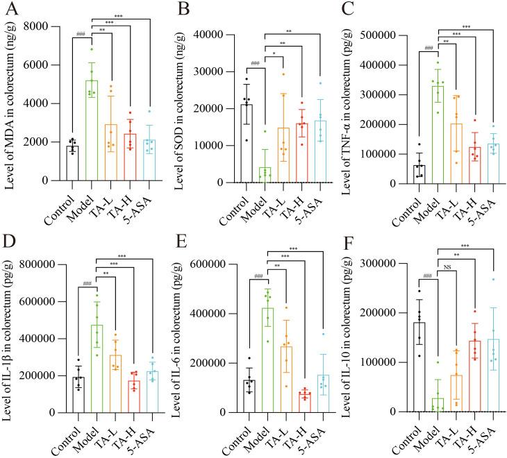
TA alleviated DSS-induced weight loss in a dose-dependent manner, reduced disease activity indices, and preserved intestinal mucosal barrier integrity. Subsequently, fluorescence hybridization (FISH) revealed TA suppressed microbial translocation in intestinal tissues. To further characterize inflammatory responses, ELISA demonstrated that TA modulated levels of key cytokines (TNF-α, IL-1β, IL-6, IL-10) and oxidative stress markers (SOD, MDA), indicating systemic anti-inflammatory effects. Building on these findings, 16S rRNA sequencing analyses showed that TA regulated gut microbiota alpha/beta diversity and inhibited infectious disease-related pathways. Notably, correlation heatmaps highlighted a strong association between TNF-α levels and abundance, with high-dose TA significantly reducing this pathogenic bacterial genus. To systematically explore molecular mechanisms, network pharmacology identified 220 potential TA targets for UC treatment. Consistent with experimental data, PPI and KEGG analyses implicated TNF-α, IL-6, and AKT as key targets, primarily through TNF signaling pathway modulation. To validate these predictions, molecular docking confirmed stable interactions between TA compounds and identified targets, while dynamics simulations specifically emphasized isovitexin's high affinity for TNF-α. Finally, experiments demonstrated TA's inhibition of TNF-α-mediated NF-κB pathway activation, and studies confirmed that isovitexin directly mitigated TNF-α-induced intestinal epithelial damage. Furthermore, TA demonstrated potent inhibition of TNF-α-mediated NF-κB inflammatory pathway activation in intestinal tissues, while its active constituent isovitexin effectively mitigated TNF-α-induced epithelial cell damage, collectively highlighting their complementary anti-inflammatory mechanisms.

DISCUSSION

Collectively, Thlaspi arvense (TA) ameliorates ulcerative colitis through synergistic mechanisms involving gut microbiota modulation, inflammatory pathway suppression, and intestinal barrier preservation. By remodeling microbial communities to reduce colonization and microbial translocation. TA concurrently inhibits TNF-α/NF-κB-driven inflammation, and oxidative stress regulation. Furthermore, its active constituent isovitexin directly attenuates TNF-α-induced epithelial damage, demonstrating multi-scale therapeutic efficacy. These findings establish TA's multi-target pharmacology spanning host-microbe interactions and intracellular signaling, while providing a rationale for standardizing TA-based formulations and advancing isovitexin as a precision therapeutic agent for inflammatory bowel diseases.

摘要

引言

遏蓝菜(Thlaspi arvense,TA),俗称“菥蓂”或“苏败酱”,是一种用于预防和治疗溃疡性结肠炎(UC)的传统中草药。然而,其治疗作用的精确机制仍不清楚,需要进一步研究以确定其在UC治疗中的潜在药用价值。本研究旨在阐明TA及其活性成分在UC治疗中的疗效和机制。

方法

本研究首先评估了不同剂量TA对3%葡聚糖硫酸钠(DSS)诱导的UC的影响。通过16S rRNA测序分析UC小鼠肠道微生物群的变化,并进行相关性分析以揭示肠道微生物群与细胞因子之间的关系。然后,利用网络药理学确定TA治疗UC的潜在靶点。采用蛋白质-蛋白质相互作用(PPI)网络、基因本体论(GO)和京都基因与基因组百科全书(KEGG)富集分析来探索TA的作用机制。分子对接和动力学模拟验证了TA活性化合物与UC相关靶点之间的相互作用。最后,验证了TA及其活性成分异荭草素对TNF途径的调节作用。

结果

TA以剂量依赖的方式减轻DSS诱导的体重减轻,降低疾病活动指数,并维持肠道黏膜屏障的完整性。随后,荧光原位杂交(FISH)显示TA抑制肠道组织中的微生物易位。为了进一步表征炎症反应,酶联免疫吸附测定(ELISA)表明TA调节关键细胞因子(TNF-α、IL-1β、IL-6、IL-10)和氧化应激标志物(SOD、MDA)的水平,表明其具有全身抗炎作用。基于这些发现,16S rRNA测序分析表明TA调节肠道微生物群的α/β多样性并抑制与传染病相关的途径。值得注意的是,相关性热图突出显示了TNF-α水平与[某种细菌属]丰度之间的强关联,高剂量TA显著减少了这种致病细菌属。为了系统地探索分子机制,网络药理学确定了220个TA治疗UC的潜在靶点。与实验数据一致,PPI和KEGG分析表明TNF-α、IL-6和AKT是关键靶点,主要通过调节TNF信号通路。为了验证这些预测,分子对接证实了TA化合物与确定靶点之间的稳定相互作用,而动力学模拟特别强调了异荭草素对TNF-α的高亲和力。最后,实验证明TA抑制TNF-α介导的NF-κB途径激活,[具体实验]研究证实异荭草素直接减轻TNF-α诱导的肠上皮损伤。此外,TA在肠道组织中显示出对TNF-α介导的NF-κB炎症途径激活的有效抑制作用,而其活性成分异荭草素有效地减轻了TNF-α诱导的上皮细胞损伤,共同突出了它们互补的抗炎机制。

讨论

总体而言,遏蓝菜(TA)通过涉及肠道微生物群调节、炎症途径抑制和肠道屏障保护的协同机制改善溃疡性结肠炎。通过重塑微生物群落以减少[某种细菌属]定植和微生物易位,TA同时抑制TNF-α/NF-κB驱动的炎症和氧化应激调节。此外,其活性成分异荭草素直接减轻TNF-α诱导的上皮损伤,显示出多尺度治疗效果。这些发现确立了TA跨越宿主-微生物相互作用和细胞内信号传导的多靶点药理学,同时为标准化基于TA的制剂和推进异荭草素作为炎症性肠病的精准治疗药物提供了理论依据。

https://cdn.ncbi.nlm.nih.gov/pmc/blobs/430f/12053237/10229d3b7365/fimmu-16-1537325-g001.jpg

文献AI研究员

20分钟写一篇综述,助力文献阅读效率提升50倍。

立即体验

用中文搜PubMed

大模型驱动的PubMed中文搜索引擎

马上搜索

文档翻译

学术文献翻译模型,支持多种主流文档格式。

立即体验