Suppr超能文献

[通过亲和纯化对尿液细胞外囊泡进行高效捕获和蛋白质组学分析]

[Efficient capture and proteomics analysis of urinary extracellular vesicles by affinity purification].

作者信息

Zhang Gui-Yuan, Zhan Zhen, Tao Wei-Guo, Zhang Hao

机构信息

School of Biological Science & Medical Engineering, Southeast University, Nanjing 210096, China.

EVLiXiR Biotech, Nanjing 210032, China.

出版信息

Se Pu. 2025 May;43(5):508-517. doi: 10.3724/SP.J.1123.2024.11013.

Abstract

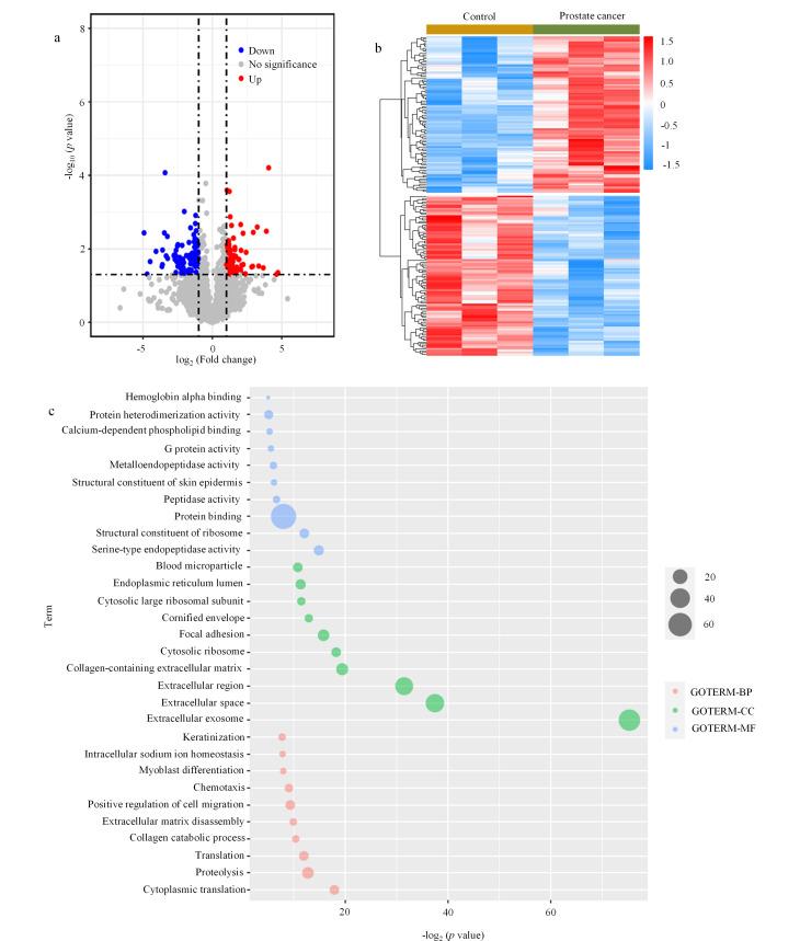
Liquid biopsy is a promising alternative to traditional tissue biopsies for diagnosing cancer because it offers advantages such as minimal invasiveness, accessibility, and ease of operation. Extracellular vesicles (EVs) are lipid bilayer vesicles that contain proteins, DNA, and RNA and are secreted by cells. Indeed, urinary EVs are important sources of cancer biomarkers. The lipid bilayer protects EV proteins from degradation by enzymes present in bodily fluids. Prostate cancer (PCa) is among the most prevalent malignancies in developed countries and is the second-leading cause of cancer-related mortality in men. Current screening methods commonly used to initially evaluate patients with suspected PCa include serum prostate-specific antigen (PSA) testing and digital rectal examination (DRE), with magnetic resonance imaging (MRI) and transrectal ultrasound often recommended for further assessment. However, both PSA testing and DRE have limited specificities, which results in a substantial number of unnecessary prostate biopsies. Consequently, additional reliable biomarkers need to be urgently discovered for rapidly diagnosing PCa more accurately. Prostate-derived secretions, including those associated with malignancies, are detectable in urine owing to the anatomical proximity of the prostate to the urethra; hence urine is a promising liquid-biopsy medium for discovering PCa biomarkers, which is a topic that has been the focus of extensive research efforts in recent years. However, isolating EVs from biofluids in sufficient yields for proteomics analysis remains challenging. In this study, functional magnetic beads EVlent (extracellular vesicles isoLated efficiently, naturally, and totally) with high-affinity capabilities were developed for selectively enriching EVs from biological fluids.The surfaces of the beads were modified with three antibodies that target CD9, CD63, and CD81, which enables the specific recognition of EV surface proteins. The isolation performance of EVlent was validated by comprehensively characterizing urinary EVs using Western blotting (WB), nanoparticle tracking analysis (NTA), and transmission electron microscopy (TEM). WB revealed prominent bands for EV markers (CD9, TSG101, and HSP70) in EVlent-enriched samples, whereas weaker bands were observed following ultracentrifugation (UC). NTA revealed that the EVs isolated by EVlent are predominantly in the 50-400 nm size range, with a content of 4.1×10 particles/mL, which is significantly higher than the value of 1.8×10 particles/mL obtained by UC. TEM confirmed that the isolated EVs have characteristic elliptical or cup-shaped vesicular structures. These findings demonstrate that EVlent outperforms UC in terms of enrichment efficiency and purity, delivering a separation efficiency of 87.2% compared to the value of 30.3% obtained by UC. We used proteomics to analyze urinary EVs isolated from 15 healthy volunteers and 15 patients with prostate cancer using EVlent affinity magnetic beads with the aim of identifying potential biomarkers for prostate cancer. On average, 2039 proteins and 14490 peptides were identified in the control group, while 1982 proteins and 13100 peptides were identified in the patient group. Further analysis revealed 91 proteins commonly found in the Vesiclepedia database (Top 100). Compared with the healthy volunteers, 88 proteins were upregulated and 90 proteins were downregulated in patients with prostate cancer. Gene ontology (GO) analysis showed that these upregulated proteins are enriched in extracellular exosomes, extracellular space, extracellular region, collagen-containing extracellular matrix, proteolysis and protein-binding. Pathway analysis using the Kyoto Encyclopedia of Genes and Genomes (KEGG) highlighted associations between ribosomes, protein digestion and absorption, complement and coagulation cascades, prostate cancer, transcriptional misregulation in cancer, aldosterone-regulated sodium reabsorption, endocrine and other factor-regulated calcium reabsorption, and pancreatic secretion. Notably, four proteins including plasminogen activator urokinase (PLAU), platelet-derived growth factor subunit A (PDGFA), matrix metalloproteinase 3 (MMP3), and neuroblastoma RAS viral oncogene homolog (NRAS) were identified within the prostate cancer pathway, highlighting their potential as biomarkers for the early diagnosis and prognosis of prostate cancer. In conclusion, this study introduced EVlent as a robust platform for the efficient isolation and proteomics analysis of EVs, providing valuable insight into urinary EV biomarkers and their clinical prostate-cancer applications.

摘要

液体活检作为一种用于诊断癌症的方法,是传统组织活检很有前景的替代方案,因为它具有微创性、易获取性和操作简便等优点。细胞外囊泡(EVs)是一种脂质双分子层囊泡,包含蛋白质、DNA和RNA,由细胞分泌。事实上,尿液中的细胞外囊泡是癌症生物标志物的重要来源。脂质双分子层可保护细胞外囊泡蛋白不被体液中存在的酶降解。前列腺癌(PCa)是发达国家最常见的恶性肿瘤之一,是男性癌症相关死亡的第二大原因。目前常用于初步评估疑似前列腺癌患者的筛查方法包括血清前列腺特异性抗原(PSA)检测和直肠指检(DRE),通常建议使用磁共振成像(MRI)和经直肠超声进行进一步评估。然而,PSA检测和DRE的特异性都有限,这导致大量不必要的前列腺活检。因此,迫切需要发现其他可靠的生物标志物,以便更准确、快速地诊断前列腺癌。由于前列腺与尿道在解剖位置上相邻,前列腺分泌的物质,包括与恶性肿瘤相关的物质,在尿液中可被检测到;因此,尿液是发现前列腺癌生物标志物很有前景的液体活检介质,这是近年来广泛研究的重点课题。然而,从生物流体中以足够的产量分离细胞外囊泡用于蛋白质组学分析仍然具有挑战性。在本研究中,开发了具有高亲和力的功能性磁珠EVlent(高效、自然、完全分离细胞外囊泡),用于从生物流体中选择性富集细胞外囊泡。磁珠表面用三种靶向CD9、CD63和CD81的抗体进行了修饰,这使得能够特异性识别细胞外囊泡表面蛋白。通过蛋白质印迹法(WB)、纳米颗粒跟踪分析(NTA)和透射电子显微镜(TEM)对尿液细胞外囊泡进行全面表征,验证了EVlent的分离性能。WB显示在EVlent富集的样本中,细胞外囊泡标志物(CD9、TSG101和HSP70)有明显条带,而超速离心(UC)后观察到的条带较弱。NTA显示,EVlent分离的细胞外囊泡主要在50 - 400 nm尺寸范围内,含量为4.1×10颗粒/ mL,显著高于超速离心法得到的1.8×10颗粒/ mL。TEM证实分离的细胞外囊泡具有特征性的椭圆形或杯状囊泡结构。这些发现表明,在富集效率和纯度方面,EVlent优于超速离心法,其分离效率为87.2%,而超速离心法为30.3%。我们使用蛋白质组学分析了从15名健康志愿者和15名前列腺癌患者中分离的尿液细胞外囊泡,使用EVlent亲和磁珠的目的是识别前列腺癌的潜在生物标志物。对照组平均鉴定出2039种蛋白质和14490种肽段,患者组鉴定出1982种蛋白质和13100种肽段。进一步分析发现,91种蛋白质常见于Vesiclepedia数据库(前100名)。与健康志愿者相比,前列腺癌患者中有88种蛋白质上调,90种蛋白质下调。基因本体(GO)分析表明,这些上调的蛋白质在细胞外小泡、细胞外空间、细胞外区域、含胶原细胞外基质、蛋白水解和蛋白质结合中富集。使用京都基因与基因组百科全书(KEGG)进行的通路分析突出了核糖体、蛋白质消化和吸收、补体和凝血级联反应、前列腺癌、癌症中的转录失调、醛固酮调节的钠重吸收、内分泌和其他因子调节的钙重吸收以及胰腺分泌之间的关联。值得注意的是,在前列腺癌通路中鉴定出了四种蛋白质,包括尿激酶型纤溶酶原激活剂(PLAU)、血小板衍生生长因子亚基A(PDGFA)、基质金属蛋白酶3(MMP3)和成神经细胞瘤RAS病毒癌基因同源物(NRAS),突出了它们作为前列腺癌早期诊断和预后生物标志物的潜力。总之,本研究引入了EVlent作为一个强大的平台,用于细胞外囊泡的高效分离和蛋白质组学分析,为尿液细胞外囊泡生物标志物及其临床前列腺癌应用提供了有价值的见解。

https://cdn.ncbi.nlm.nih.gov/pmc/blobs/b3b5/12059984/17ea8d9a8b69/img_1.jpg

文献AI研究员

20分钟写一篇综述,助力文献阅读效率提升50倍。

立即体验

用中文搜PubMed

大模型驱动的PubMed中文搜索引擎

马上搜索

文档翻译

学术文献翻译模型,支持多种主流文档格式。

立即体验